#F5F5F5

Een uitgebreide gids over gebruikersstroomdiagrammen

#F5F5F5
Het analyseren van gebruikersstromen is het systematisch onderzoeken, meten en begrijpen van de verschillende paden die klanten afleggen terwijl ze interactie hebben met de digitale objecten van een organisatie, zoals websites en mobiele apps, eventueel via meerdere interactiekanalen. Daarbij gaat het om het identificeren van inherente inefficiënties, potentiële knelpunten of wrijvingspunten die het gebruikerstraject kunnen belemmeren.

Uitleg van gebruikersstroomanalyses.

Bij het analyseren van gebruikersstromen (ook wel 'klantenstroomanalyse' genoemd) wordt onderzocht hoe resources, gegevens of personen zich tussen de verschillende stadia van een bepaald proces of systeem verplaatsen. Het belangrijkste doel hiervan is het nauwkeurig opsplitsen van deze processen in afzonderlijke stappen om inherente inefficiënties, potentiële knelpunten of wrijvingspunten vast te stellen die de productiviteit kunnen belemmeren of de gewenste resultaten in de weg kunnen staan.

Gebruikersstroomdiagrammen zijn specifiek bedoeld om precies te begrijpen hoe materialen, gegevens, energie of – wat steeds vaker het geval is – klanten zich binnen een bepaalde omgeving verplaatsen. Met de verkregen inzichten kunnen engineers, analisten en leidinggevenden gerichte aanpassingen doorvoeren om de algehele prestaties te verbeteren. De nauwkeurigheid en grondigheid bij een stroomanalyse kunnen van grote invloed zijn op het vermogen van een organisatie om haar strategische doelstellingen te behalen.

Het doeltreffend analyseren van gebruikersstromen verlangt systeemdenken. Het gaat verder dan het volgen van één lineair pad. Het krijgen van inzicht in hoe verschillende systeemonderdelen – zoals websitepagina's, applicatieschermen, marketingcontactpunten en interacties met de klantenondersteuning – gezamenlijk de bewegingen van gebruikers beïnvloeden, is een van de voornaamste doelen van het analyseren van gebruikersstromen. Hierbij wordt ervan uitgegaan dat het traject van een gebruiker zelden op zichzelf staat, maar vorm krijgt door de dynamiek van het bredere systeem. Om bijvoorbeeld een knelpunt op een pagina te vinden, moet je de oorzaken en consequenties daarvan binnen de architectuur van de volledige website of applicatie begrijpen.

Wat is een gebruikersstroom?

De gebruikersstroom is een pad dat een klant door een website of applicatie kan afleggen. Een gebruikersstroom kan ook een visualisatie of kaart van dat traject zijn en wordt dan ook wel een 'stroomdiagram', 'gebruikerservaringsstroom' of 'UX-stroom' genoemd. Het brengt in kaart hoe gebruikers zich door een product bewegen en geeft daarbij elke mogelijke stap aan die gebruikers vanaf het beginpunt tot het einde van hun interactie kunnen zetten. Aan de hand van een gebruikersstroomdiagram kun je bepalen waar je op je website of in je app bepaalde informatie moet verstrekken die gebruikers ertoe aanzet om specifieke acties te ondernemen om ze zo naar een succesvolle eindinteractie te leiden.

voorbeeld van gebruikersstroomdiagram

Wat is het verschil tussen een gebruikersstroom en een klanttraject?

De termen 'gebruikersstroom' en 'klanttraject' worden vaak door elkaar gehaald. Terwijl de gebruikersstroom zich richt op het pad dat de gebruiker door je website of app aflegt, omvat het gebruikers- of klanttraject alle interactie die een gebruiker op alle platforms of kanalen met je merk heeft. Dit pad begint lang voordat een gebruiker je website bezoekt of je app gebruikt, en kan tot lang nadat de gebruiker je product heeft verlaten doorlopen. De gebruikersstroom is slechts één onderdeel van het volledige klanttraject.
Zie de extra verschillen hieronder:

Functie

Gebruikersstroom

Klanttraject

Definitie
Beschrijft de specifieke, vaak ideale of beoogde volgorde van de stappen die een gebruiker binnen één website of applicatie zou kunnen zetten om een bepaalde taak uit te voeren. Kan ook verwijzen naar een visualisatie (een stroomdiagram of UX-stroomdiagram) waarin deze stappen en beslispunten in kaart worden gebracht.
Geeft het breedste beeld en omvat de interacties en ervaringen die een gebruiker op alle mogelijke platforms en kanalen (zowel online als offline) met een merk heeft.
Reikwijdte
Richt zich op interacties binnen één website of applicatie.
Omvat alle potentiële interacties met een merk, zowel online als offline.
Tijdlijn
Richt zich meestal op de stappen die nodig zijn om een bepaalde taak uit te voeren.
Begint vaak lang voordat een gebruiker een bepaalde website bezoekt of een app gebruikt, en kan tot lang nadat de gebruiker die het afgesloten doorlopen.
Relatie
Vertegenwoordigt een segment of onderdeel binnen het grotere klanttraject.
Onderdeel van het bredere klanttraject.
Doel
Voornamelijk tijdens de ontwerpfase gemaakt om optimale gebruikerspaden te plannen en zo specifieke doelen binnen een digitaal product te bereiken.
Gebruikt om inzicht te krijgen in de volledige ervaring die een klant in de loop van de tijd en op alle contactpunten met een merk heeft.
Voorbeeld
Het afronden van een aankoop, het inschrijven voor een nieuwsbrief of het opnieuw instellen van een wachtwoord.
Eerste merkbewustheid, interactie op social media, websitebezoek, appgebruik, interactie met de klantenservice, productrecensies en herhalingsaankopen.

Wat zijn de voordelen van gebruikersstroomdiagrammen?

Analyses van gebruikersstromen omvatten diagrammen die je als stappenplannen kunt gebruiken om een optimale gebruikerservaring te creëren. Gebruikersstroomdiagrammen hebben verschillende voordelen:

  • Het visualiseren van hoe gebruikers door websites of applicaties navigeren
  • Het visualiseren van de gebruikerservaring
  • Het optimaliseren van de gebruikersstroom
  • Het op een efficiënte manier krijgen van feedback van teamleden

Hieronder geven we een uitvoerig overzicht van elk voordeel van gebruikersstroomanalyses en -diagrammen.

Visualiseren hoe gebruikers navigeren.

Krijg een idee van de ervaring die je gebruikers hebben terwijl ze door je website of app navigeren. Als je zelf vertrouwd bent met het product van je bedrijf, kunnen de navigatie en gebruikerservaring al snel eenvoudig lijken, maar dat is misschien niet hoe de klant het ervaart.

Aan de hand van diagrammen en analyses van gebruikersstromen kun je de stroom van je website of app vanuit het perspectief van de gebruiker bekijken. Je kunt zien wat zij tegenkomen, wrijvingspunten en obstakels vaststellen, manieren vinden om de ervaring naadloos te maken en ervoor zorgen dat je je doelen afstemt op de behoeften van je gebruikers.

Visualisatie van de gebruikerservaring.

Door gebruikersstromen te analyseren, kun je ook een globaal beeld van je app krijgen om te zien hoe de afzonderlijke elementen en pagina's samenwerken. Het is ook goed denkbaar dat je je voor een specifiek project op één onderdeel van de website richt en zo het totaalplaatje uit het oog verliest. Bij het analyseren van de gebruikersstromen wordt de volledige ervaring gevisualiseerd, zodat je die voor elk traject kunt optimaliseren.

Een gebruikersstroomdiagram laat zien hoe pagina's en stappen samenwerken en de gebruikersnavigatie vergemakkelijken of juist belemmeren. In deze weergave kun je eenvoudig doodlopende paden, verweesde pagina's en slecht aangelegde paden vinden.

Een van de belangrijkste voordelen is dat je op deze manier knelpunten en wrijvingspunten binnen de digitale ervaring kunt vinden. Met een stroomanalyse wordt precies aangegeven waar gebruikers tegen problemen aan lopen, onnodig vertraging oplopen, bepaalde handelingen opgeven of de website of applicatie helemaal verlaten. Het aanpakken van deze specifieke obstakels is essentieel voor het creëren van soepelere trajecten.

Door de aangetroffen knelpunten systematisch te verwijderen en de navigatie te stroomlijnen, kunnen bedrijven het voor gebruikers aanzienlijk efficiënter maken om hun doelen te bereiken, of het nu gaat om het vinden van informatie, het afronden van een transactie of het gebruiken van een functie. Dit draagt rechtstreeks bij aan een geoptimaliseerde gebruikerservaring.

Een voorbeeld van een gebruikersstroomdiagram

Je gebruikersstroom optimaliseren.

Analyses van gebruikersstromen zijn essentieel om met wijzigingen te experimenteren voordat ze live gaan. Als er een navigatiewijziging wordt voorgesteld of een nieuw onderdeel aan de website moet worden toegevoegd, kun je dat eerst in het gebruikersstroomdiagram opnemen. Zo kun je gemakkelijk laten zien en bespreken waar de wijziging past: niet alleen in de architectuur van de website, maar ook in het traject van de gebruiker.

Door wijzigingen in de gebruikersstroom te visualiseren, blijft de app gebruikersgericht en kan je team vóór de lancering problemen signaleren. Je voorkomt dat er overhaast niet-geteste wijzigingen worden doorgevoerd die niet alleen ingrijpende gevolgen voor de gebruikersstroom hebben, maar ook veel tijd en resources kosten om achteraf te corrigeren.

Het op een efficiënte manier krijgen van feedback van teamleden.

Wanneer je feedback verzamelt van verschillende teamleden, en met name van collega's bij verkoop en marketing die zich niet met de gebruikerservaring bezighouden, biedt een analyse van de gebruikersstromen een efficiënte manier om alle inzichten bij elkaar te brengen. Het visuele karakter van gebruikersstroomdiagrammen maakt het eenvoudiger om de appnavigatie aan stakeholders van verschillende afdelingen te laten zien. Een analyse van gebruikersstromen omvat een diagram met een eenvoudige vormenlegenda, gemakkelijk te volgen paden en minimale tekst, zodat kritieke medewerkers gemakkelijk hun waardevolle feedback kunnen geven.

Een gebruikersstroomdiagram maken.

Het maken van een gebruikersstroomdiagram vergt gebruikersonderzoek, een diepgaande kennis van de waarde van je product en creatief denken. Gebruikersstroomdiagrammen vormen het belangrijkste onderdeel van gebruikersstroomanalyses.

  1. Krijg inzicht in het klanttraject.

De eerste stap bij het ontwerpen van een gebruikersstroomdiagram is het begrijpen van je gebruikers en hun klanttraject.

Je kunt je gebruikers leren kennen door aansprekende koperspersona's te maken. Een koperspersona vertegenwoordigt een belangrijk doelgroepsegment en kan je helpen om de behoeften, wensen, beweegredenen en gedragingen van je gebruikers te begrijpen. Met behulp van koperspersona's kun je vaststellen welke informatie je op elke pagina van je website moet opnemen om gebruikers ertoe te bewegen naar de volgende stap in de stroom te gaan.

Overweeg om naast persona's ook een klanttrajectkaart te maken, met daarin elke stap die een klant bij je organisatie zet – van kennismaking tot aankoop. Als je inzicht in het volledige klanttraject voor elke persona hebt, wordt duidelijk welke rol je website of app speelt. Dit kan doorslaggevende inzichten opleveren voor de gebruikerservaring die de website of app moet bieden. Gebruikers die al vroeg in hun klanttraject interactie met de website hebben, hebben een andere gebruikersstroom nodig dan persona's die tegen het eind van hun traject de app gaan gebruiken.

  1. Identificeer en stem je doel af op het doel van je gebruiker.

Specifieke delen of pagina's van je website dienen verschillende doelen, zoals het doen van een aankoop, het inschrijven voor je nieuwsbrief, het aanmelden voor een gratis proefperiode of het registreren voor een webinar. Het kan echter zijn dat deze doelen niet volledig overeenkomen met de doelen die je gebruikers voor ogen hebben.

Het vaststellen van het doel van een gebruiker kan lastiger zijn, maar je kunt daarvoor de persona's en klanttrajectkaarten raadplegen die je hebt gemaakt. Onderzoek de pijnpunten van je klanten in de trajectfasen wanneer ze je apps gaan gebruiken. Zodra je weet welke doelen je gebruikers hebben, kun je de gebruikersstroom ontwerpen of aanpassen aan hun fase binnen het traject, hun aanbieden wat ze zoeken en hen naar het door jou beoogde eindpunt leiden.

Het lijkt misschien onlogisch om te beginnen met de doelen van de gebruiker in plaats van met je eigen doelen, maar je moet weten wat gebruikers willen voordat je hen ervan kunt overtuigen om naar het einde van je stroom te navigeren.

  1. Zoek uit hoe gebruikers je vinden.

Nu je weet waar je gebruikersstroom eindigt, moet je uitzoeken waar die begint. Bekijk je klanttrajectkaarten en maak een lijst van alle manieren waarop gebruikers jou, je product en je website kunnen vinden. Dit zijn de vele startpunten van je gebruikersstroom.

Enkele veelvoorkomende ingangen in een gebruikersstroomdiagram zijn:

  • Rechtstreeks
  • Organische zoekactie
  • Social media
  • E-mail
  • Betaalde advertenties
  • Doorverwijzingssites
  • Persberichten

Hoe gebruikers op je website terechtkomen, zegt veel over hun behoeften en hoelang ze erover zullen doen om je eindpunt te bereiken. Zo weten gebruikers die rechtstreeks naar je website gaan misschien al wat ze willen en gaan ze meteen naar je product, terwijl gebruikers die op een advertentie klikken je merk misschien nog niet kennen en willekeurig op je site rondklikken.

  1. Bepaal welke informatie je gebruikers nodig hebben.

Vervolgens moet je het deel tussen het eindpunt en de verschillende beginpunten van je gebruikersstroom invullen om precies uit te zoeken hoe je de ervaring van je doelgroep kunt optimaliseren en mensen door je website kunt leiden. Gebruik je koperspersona's en klanttrajectkaart om deze stappen vast te stellen. Neem daarbij eventuele pijnpunten, angsten en twijfels weg en geef kopers de informatie die ze zoeken.

Als potentiële klanten bijvoorbeeld consequent via een betaalde advertentie op je website terechtkomen en vervolgens doorklikken naar de pagina 'Over ons', wil dat zeggen dat ze eerst willen weten wie je bent. Om die gebruikerservaring te stroomlijnen, zou je op de landingpagina bedrijfsinformatie kunnen opnemen of op de productpagina een duidelijke CTA kunnen maken die naar de pagina 'Over ons' leidt.

Het tijdstip waarop je informatie verstrekt, is ook cruciaal om ervoor te zorgen dat gebruikers krijgen wat ze nodig hebben om door te stromen. Bedenk wat gebruikers in elke fase willen bereiken, waarom ze aarzelen en welke vragen ze hebben. Optimaliseer vervolgens de stappen in je gebruikersstroom om deze problemen op het juiste moment aan te pakken.

Legenda met vormen en symbolen van gebruikersstroomdiagram

  1. Breng de stroom in kaart en visualiseer deze.

Je weet nu wat gebruikers bij elke stap van de gebruikersstroom – van ingang tot eindpunt – nodig hebben. Nu is het tijd om dit te visualiseren. Om je gebruikersstroom in kaart te brengen, kun je gebruikmaken van een fysiek of digitaal whiteboard of van een softwareprogramma waarmee je eenvoudig de stroom kunt samenstellen en kunt samenwerken.

  1. Vraag feedback, pas het aan en rond het af.

Zodra je je gebruikersstroomdiagram klaar hebt, vraag je je andere teamleden om feedback.

Geef het diagram aan stakeholders in de hele organisatie, zoals ontwerpers, ontwikkelaars, productengineers, verkoopmedewerkers en marketingteamleden. De perspectieven van al deze personen kunnen je helpen om mogelijke fricties in de stroom vast te stellen en betere manieren te vinden om de gebruikerservaring te stroomlijnen en te verbeteren. Breng op basis van de feedback waar nodig wijzigingen aan.

Zodra je gebruikersstroomdiagram is goedgekeurd, geef je het aan de UX-ontwerpers, web- en softwareontwikkelaars en engineers, zodat zij deze stroom in een praktische digitale resource kunnen omzetten. Zij kunnen de gebruikersstroom testen onder feitelijke gebruikers en je website of app aan de hand van de feedback verder verbeteren.

Best practices voor gebruikersstroomdiagrammen.

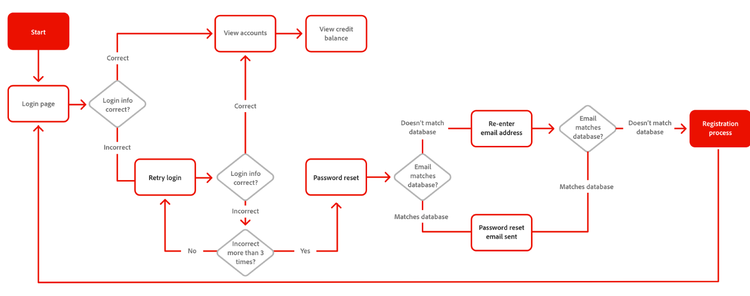
Voorbeeld van gebruikersstroomdiagram

Deze eenvoudige UX-stroom geeft elke stap aan met behulp van universele vormen, symbolen en kleuren. De tekst naast de pijlen noemt de resultaten van elke beslissing, zoals of de aanmeldgegevens juist zijn of dat de gebruiker op 'ja' of 'nee' heeft geklikt.

Het maken van doeltreffende gebruikersstroomdiagrammen is cruciaal om inzichten duidelijk over te brengen en tot actie aan te zetten. Het volgen van best practices zorgt ervoor dat visualisaties er niet alleen mooi uitzien, maar ook juist, begrijpelijk en geschikt voor het doel zijn.

  • Stel je doelgroep en doel vast. Voordat je een visualisatie maakt, stel je duidelijk vast wat de doelgroep is, welke vraag de visualisatie moet beantwoorden en welke beslissing de visualisatie moet ondersteunen. Stem de complexiteit en het detailniveau hierop af.
  • Selecteer de juiste visualisatietypen. Kies een grafiek of diagram waarmee de data en de onderzochte relaties nauwkeurig worden weergegeven. Hoewel stroomdiagrammen specifiek voor padanalyses zijn bedoeld, gelden er algemene vuistregels. Gebruik staaf- of lijndiagrammen voor eenvoudige vergelijkingen in de tijd of vergelijkingen van categorieën; gebruik geen cirkeldiagrammen als je heel veel categorieën hebt of precieze vergelijkingen wilt maken. Gebruik speciale tools, zoals de flowvisualisaties in Adobe Analytics of Adobe Customer Journey Analytics, om gebruikerspaden te analyseren.
  • Houd het eenvoudig en duidelijk. Voorkom dat het visueel te druk wordt. Verwijder niet-essentiële elementen, zoals onnodige rasterlijnen, overbodige labels of puur decoratieve graphics. Gebruik witruimte om onderdelen van elkaar te scheiden en een duidelijke visuele opzet te creëren. De focus moet altijd liggen op het begrijpelijk maken van de data en niet op een ingewikkeld ontwerp.
  • Gebruik kleur op een strategische en verantwoorde manier. Kleur moet een doel dienen: het moet categorieën van elkaar onderscheiden, belangrijke datapunten markeren, de intensiteit aangeven (zoals in heatmaps) of merkconsistentie behouden. Gebruik een beperkt palet, gebruik neutrale primaire kleuren en gebruik met mate felle accentkleuren om informatie te benadrukken. Zorg ervoor dat je kleurkeuzes consistent zijn (en dat dezelfde kleur bijvoorbeeld niet meerdere dingen aangeeft) en dat ze ook toegankelijk zijn voor gebruikers die kleurenblind zijn.
  • Gebruik duidelijke labels en titels. Alle essentiële onderdelen – zoals assen, knooppunten, paden en segmenten – moeten een duidelijk, beknopt label hebben. Geef een informatieve titel op die het hoofdonderwerp van de visualisatie aangeeft. Gebruik knopinfo of annotaties om extra context of exacte waarden aan te geven zonder dat de hoofdweergave onoverzichtelijk wordt.
  • Gebruik de juiste gegevensschalen. Zorg ervoor dat de schalen de gegevens nauwkeurig weergeven. Assen van staafdiagrammen beginnen doorgaans bij nul om te voorkomen dat de verhoudingen verkeerd worden weergegeven. Kies een lineaire of logaritmische schaal, afhankelijk van de gegevensverdeling en het verhaal dat je vertelt. Gebruik consistente schalen als je meerdere grafieken naast elkaar zet.
  • Bied indien mogelijk interactieve functies. Moderne analytics-platforms bieden vaak interactieve visualisaties. Als gebruikers meer informatie kunnen weergeven door hun muis ergens op te zetten, onderliggende gegevens kunnen bekijken door op knooppunten te klikken, en filters of zoomopties kunnen gebruiken, kunnen ze de data zelf verkennen, vervolgvragen stellen en een beter inzicht krijgen. Zo blijft de eerste weergave overzichtelijk terwijl gebruikers toch dieper in de gegevens kunnen duiken.
  • Geef de nodige context. Visualisaties staan zelden echt op zichzelf. Neem een toelichting op om duidelijk te maken waar de gegevens voor staan, de belangrijkste bevindingen te noemen en eventuele nuances of beperkingen uit te leggen.
  • Test of het wordt begrepen. Test waar mogelijk visualisaties onder vertegenwoordigers van de doelgroep om er zeker van te zijn dat zij de informatie goed interpreteren en dat de boodschap duidelijk is. Itereer op basis van de feedback.

Implementeer gebruikersstroomanalyses met Customer Journey Analytics.

Vooral wanneer een stroomanalyse voor het klantgedrag in digitale omgevingen wordt gebruikt, is het meer dan het alleen maar volgen van paden: voor moderne bedrijven wordt het een strategische noodzaak. Het biedt de lens waardoor organisaties kunnen zien hoe gebruikers door hun digitale objecten navigeren, kritieke wrijvingspunten of kansen kunnen vaststellen en uiteindelijk ervaringen kunnen optimaliseren om belangrijke bedrijfsresultaten te behalen, zoals een betere operationele efficiëntie, hogere conversiepercentages en meer klanttevredenheid en -loyaliteit.

Customer Journey Analytics helpt om het volledige potentieel van gebruikersstroomanalyses te realiseren. Het biedt de geavanceerde tools die nodig zijn voor het op een diepgaande, flexibele en schaalbare manier onderzoeken van gebruikersstromen, inclusief mogelijkheden voor interactieve verkenning, interdimensionale analyses, robuuste segmentatie en – niet in de laatste plaats – de integratie van cross-channel data.

Investeren in stroomanalysemethoden en ondersteunende technologieën geldt als een technische upgrade en een strategisch commitment. De verkregen inzichten hebben rechtstreeks invloed op de digitale klantervaring, stroomlijnen de bedrijfsactiviteiten en dragen uiteindelijk positief bij aan het eindresultaat. Goede stroomanalyses verlangen scherpe analytische vaardigheden om de data te interpreteren, bedrevenheid met krachtige tools zoals Customer Journey Analytics, en een continue focus op het begrijpen van de klant binnen de bredere context van het klanttraject.

Adobe Customer Journey Analytics biedt je bedrijf essentiële data om klanttrajecten te ontwikkelen die je kunt gebruiken om gebruikersstroomdiagrammen voor je website of app te maken.

Bekijk een overzichtsvideo  over hoe je met Customer Journey Analytics robuuste gebruikersstromen samenstelt door jarenlange data van het klantgedrag uit alle kanalen in één interface samen te brengen.