#F5F5F5

यूज़र फ़्लो डायाग्राम्स के लिए एक कॉम्प्रिहेंसिव गाइड

#F5F5F5
यूज़र फ़्लो एनालिसिस का अर्थ साफ़ रूप से तब कस्टमर्स के विविध पथों को जाँचने, मापने और समझने के सिस्टेमेटिक प्रोसेस से है जब वे वेबसाइट्स और मोबाइल एप्लिकेशन्स जैसी ऑर्गनाइज़ेशन की डिजिटल प्रॉपर्टीज़ और संभावित रूप से बहुत से इंटरैक्शन चैनल्स के साथ इंटरैक्ट करते हैं. इसमें यूज़र जर्नी में दिक्कत डाल सकने वाली मौजूद इनएफ़िशिएंसीज़, संभावित रुकावटों या फ़्रिक्शन प्वाइंट्स की पहचान करना शामिल है.

यूज़र फ़्लो एनालिसिस को समझना.

यूज़र फ़्लो एनालिसिस (जिसे कस्टमर फ़्लो एनालिसिस भी कहा जाता है) में डिफ़ाइन्ड प्रोसेस या सिस्टम की कई स्टेजेज़ के ज़रिए रिसोर्सेज़, जानकारी या इंडिविज़ुअल्स के ट्रांसफ़र और मूवमेंट की जाँच-परख की जाती है. इसके मुख्य मकसद में प्रोडक्टिविटी में दिक्कत डाल सकने वाले या मनचाहे नतीजों में बाधा डाल सकने वाली मौजूद इनएफ़िशिएंसीज़, संभावित रुकावटों या फ़्रिक्शन प्वाइंट्स की पहचान करने के लिए इन प्रोसेसेज़ को सावधानी से अलग-अलग स्टेप्स में बाँटना शामिल है.

यूज़र फ़्लो डायाग्राम्स इंटेंट के साथ इसे समझने पर फ़ोकस करते हैं कि संबंधित एनवायरनमेंट के अंदर मैटिरिएल्स, डेटा, एनर्जी या आगे से आगे कस्टमर्स कैसे ट्रांज़िशन करते हैं. हासिल किए गए इनसाइट्स से इंजीनियर्स, एनालिस्ट्स और बिज़नेस लीडर्स कुल मिलाकर परफ़ॉर्मेंस बढ़ाने के लिए टार्गेटेड एडजस्टमेंट्स को इम्प्लीमेंट कर पाते हैं. फ़्लो एनालिसिस के दौरान लागू की गई एक्युरेसी और पूर्णता से ऑर्गनाइज़ेशन की अपने स्ट्रैटेजिक मकसदों पूरे करने की क्षमता पर बड़ा असर पड़ सकता है.

यूज़र फ़्लो एनालिसिस को असरदार तरीके से संचालित करने के लिए सिस्टम सोच पर टिका नज़रिया अपनाना ज़रूरी है. यह सिर्फ सिंगल, लिनियर पाथ को ट्रैक करने से कहीं आगे जाता है. यह समझना यूज़र फ़्लो एनालिसेज़ का मुख्य लक्ष्य है कि वेबसाइट पेजेज़, एप्लिकेशन स्क्रीन्स, मार्केटिंग टचप्वाइंट्स या कस्टमर सपोर्ट इंटरैक्शन्स जैसे अलग-अलग सिस्टम कंपोनेंट्स सामूहिक रूप से यूज़र मूवमेंट पर कैसे असर डालते हैं. यह अप्रोच समझती है कि यूज़र की जर्नी विरले ही कभी अलग-थलग होती है बल्कि यह डायनेमिक्स के ज़्यादा बड़े सिस्टम से गढ़ी जाती है. मसलन, एक पेज पर रुकावट पहचानने के लिए कुल मिलाकर साइट या एप्लिकेशन आर्किटेक्चर के भीतर इसके अपस्ट्रीम कारण और डाउनस्ट्रीम असर समझना ज़रूरी है.

यूज़र फ़्लो क्या है?

यूज़र फ़्लो ऐसा कोई भी पाथ है जिसे कस्टमर वेबसाइट या एप्लिकेशन के ज़रिए अपना सकता है. यूज़र फ़्लो का अर्थ जर्नी का वह विज़ुअलाइज़ेशन या मैप भी हो सकता है जिसे कई बार फ़्लोचार्ट या यूज़र एक्सपीरिएंस (UX) फ़्लो कहा जाता है. इसमें मूवमेंट को प्रोडक्ट के ज़रिए मैप किया जाता है जिसमें यूज़र द्वारा एंट्री प्वाइंट से लेकर उसके इंगेजमेंट के आखिर तक उठाए जा सकने वाले हर संभावित कदम को दिखाया जाता है. यूज़र फ़्लो डायाग्राम का मकसद यह है कि आपकी यह पहचानने में मदद की जाए कि आपकी साइट या ऐप पर आपको कहाँ यूज़र्स को खास एक्शन्स लेने के लिए मनाने वाली कुछ जानकारी देने की ज़रूरत है जिससे वे कामयाब फ़ाइनल इंटरैक्शन की तरफ बढ़ते हैं.

यूज़र फ़्लो डायाग्राम का उदाहरण

यूज़र फ़्लो और कस्टमर जर्नी के बीच क्या अंतर है?

यूज़र फ़्लो और कस्टमर जर्नी के संबंध में अकसर गलतफ़हमी हो जाती है. यूज़र फ़्लो हालाँकि आपकी साइट या ऐप के ज़रिए यूज़र के पाथ पर फ़ोकस करता है, वहीं यूज़र जर्नी या कस्टमर जर्नी में किसी भी प्लेटफ़ॉर्म या चैनल पर आपके ब्रांड के साथ यूज़र का पूरा इंटरैक्शन शामिल होता है. यह पाथ यूज़र द्वारा आपकी साइट विज़िट करने या आपके ऐप का इस्तेमाल करने से बहुत पहले शुरू होता है और उसके द्वारा आपका प्रोडक्ट छोड़ने के काफी बाद तक जारी रह सकता है. यूज़र फ़्लो करना ग्राहक की कुल जर्नी का सिर्फ़ एक हिस्सा है.
नीचे अतिरिक्त अंतर देखें:

फ़ीचर

यूज़र फ़्लो

कस्टमर जर्नी

परिभाषा
इसमें यूज़र द्वारा कोई खास टास्क पूरा करने के लिए किसी सिंगल वेबसाइट या एप्लिकेशन के अंदर लिए जा सकने वाले स्टेप्स की खास, अकसर आदर्श बनाई गई या मनचाही सिक्वेंस का वर्णन किया जाता है. इसका अर्थ इन स्टेप्स और फ़ैसले लेने के प्वाइंट्स को मैप करने वाले विज़ुअलाइज़ेशन (फ़्लोचार्ट, UX फ़्लो डायाग्राम) भी हो जा सकता है.
यह सभी संभावित प्लेटफ़ॉर्म्स और चैनल्स (ऑनलाइन और ऑफ़लाइन) पर ब्रांड के साथ यूज़र के इंटरैक्शन्स और एक्सपीरिएंसेज़ शामिल करने वाले बड़े नज़रिए को दिखाता है.
स्कोप
यह सिंगल वेबसाइट या एप्लिकेशन के अंदर इंटरैक्शन्स पर फ़ोकस करता है.
इसमें ऑनलाइन और ऑफ़लाइन, दोनों तरह से ब्रांड के साथ सभी संभावित इंटरैक्शन्स शामिल होते हैं.
टाइमलाइन
आमतौर पर किसी खास टास्क को पूरा करने के लिए ज़रूरी स्टेप्स पर फ़ोकस करता है.
अकसर यूज़र द्वारा खास वेबसाइट पर जाने या ऐप का इस्तेमाल करने से बहुत पहले इसकी शुरुआत होती है और यह खास प्रोडक्ट से डिसइंगेज होने के काफी बाद भी जारी रह सकता है.
संबंध
ज़्यादा बड़ी कस्टमर जर्नी के अंदर एक सेगमेंट या कंपोनेंट को दिखाता है.
व्यापक कस्टमर्स जर्नी का भाग.
उद्देश्य
इसे यूज़र्स के लिए डिजिटल प्रोडक्ट के अंदर खास गोल्स हासिल करने के लिए ऑप्टिमल पाथ्स प्लान करने के लिए मुख्य रूप से डिज़ाइन फ़ेज़ के दौरान बनाया जाता है.
इसका समय बीतने के साथ और सभी टचप्वाइंट्स पर ब्रांड के साथ कस्टमर के पूरे एक्सपीरिएंस को समझने में इस्तेमाल किया जाता है.
उदाहरण
खरीदारी पूरी करना, न्यूज़लेटर के लिए साइन अप करना या पासवर्ड रीसेट करना.
शुरुआती ब्रांड जागरूकता, सोशल मीडिया इंटरैक्शन, वेबसाइट विज़िट, ऐप यूसेज़, कस्टमर सर्विस इंटरैक्शन, प्रोडक्ट रिव्यूज़ और दोबारा खरीदारियाँ.

यूज़र फ़्लो डायाग्राम्स के क्या लाभ हैं?

यूज़र फ़्लो एनालिसेज़ में ऐसे डायाग्राम्स शामिल होते हैं जो ऑप्टिमल यूज़र एक्सपीरिएंस बनाने में आपकी मदद के लिए रोडमैप्स के रूप में काम करते हैं. यूज़र फ़्लो डायाग्राम्स के अनेक लाभ हैं:

  • इसे विज़ुअलाइज़ करना कि यूज़र्स वेबसाइट्स या एप्लिकेशन्स को कैसे नैविगेट करते हैं
  • यूज़र एक्सपीरिएंस को विज़ुअलाइज़ करना
  • यूज़र फ़्लो को ऑप्टिमाइज़ करना
  • टीम मेंबर्स का फ़ीडबैक एफ़िशिएंट रूप से हासिल करना

नीचे, हम यूज़र फ़्लो एनालिसेज़ और डायाग्राम्स के हर लाभ का विस्तृत रिव्यू देंगे.

यूज़र्स द्वारा नैविगेट करने के तरीके को विज़ुअलाइज़ करें.

आपके यूज़र्स जब आपकी वेबसाइट या ऐप पर नैविगेट करते हैं, तब उनके एक्सपीरिएंस की झलक पाएँ. यह आम बात है कि आप अपनी कंपनी के प्रोडक्ट से इतना घुलमिल जाते हैं कि नैविगेशन और यूज़र एक्सपीरिएंस सरल लगते हैं लेकिन कस्टमर का एक्सपीरिएंस शायद ऐसा न हो.

यूज़र फ़्लो डायाग्राम्स और एनालिसेज़ से आपको अपनी साइट या ऐप के फ़्लो को यूज़र के नज़रिए से देखने में मदद मिलती है. आप देख सकते हैं कि उनका किससे सामना होता है, झंझट और दिक्कतें पहचान सकते हैं, एक्सपीरिएंस को सीमलेस बनाने के तरीके खोज सकते हैं और यह एनश्योर कर सकते हैं कि आप अपने गोल्स को आपके यूज़र्स की ज़रूरतों के साथ अलाइन करें.

UX विज़ुअलाइज़ेशन.

यूज़र फ़्लो एनालिसिस से आपके ऐप का विहंगम दृश्य भी मिल सकता है और यह दिखा सकता है कि हर हिस्सा और पेज साथ मिलकर कैसे काम करते हैं. यह आम बात है कि हम किसी खास प्रोजेक्ट के लिए वेबसाइट के एक हिस्से पर फ़ोकस करें और बड़ी तस्वीर को भूल जाएँ. यूज़र फ़्लो एनालिसिस पूरे एक्सपीरिएंस को विज़ुअलाइज़ करता है जिससे आप हर जर्नी के लिए ऑप्टिमाइज़ कर पाते हैं.

यूज़र फ़्लो डायाग्राम दिखाता है कि आपके प्रोडक्ट को नैविगेट करने वाले यूज़र एक्सपीरिएंस को बेहतर बनाने या इनमें रुकावट डालने के लिए पेजेज़ और स्टेप्स एक साथ कैसे काम करते हैं. इस व्यू से आपको आसानी से डेड एंड्स, छोड़े गए पेजेज़ और खराब तरीके से बनाए गए पाथ्स को पहचानने की सुविधा मिलती है.

डिजिटल एक्सपीरिएंस के अंदर रुकावटों और झंझटों को पहचानने की क्षमता इसके मुख्य लाभों में से एक है. फ़्लो एनालिसिस सटीक रूप से पिनप्वाइंट करता है कि यूज़र्स कहाँ मुश्किलें झेलते हैं, बिना ज़रूरत धीमे हो जाते हैं, टास्क्स बीच में छोड़ देते हैं या साइट या एप्लिकेशन से पूरी तरह बाहर निकल जाते हैं. इन खास दिक्कतों पर ध्यान देना ज़्यादा सुगम मार्ग बनाने में सबसे ज़रूरी चीज़ है.

चाहे जानकारी खोजी जानी हो, ट्रांज़ैक्शन को पूरा करना हो या फ़ीचर का इस्तेमाल किया जाना हो, इन पहचानी गई रुकावटों को व्यवस्थित रूप से हटाकर और नैविगेशन को स्ट्रीमलाइन करके, बिज़नेसेज़ अपने गोल्स हासिल करने की कोशिश करने वाले यूज़र्स की एफ़िशिएंसी में बड़ा सुधार ला सकते हैं. इससे ऑप्टिमाइज़्ड यूज़र एक्सपीरिएंस में सीधे तौर पर योगदान मिलता है.

यूज़र फ़्लो डायाग्राम का उदाहरण

आपके यूज़र फ़्लो को ऑप्टिमाइज़ करना.

बदलावों को लाइव करने से पहले उनके साथ एक्सपेरिमेंट करने के लिए यूज़र फ़्लो एनालिसेज़ ज़रूरी हैं. अगर नैविगेशन बदलाव प्रस्तावित है या नया साइट सेक्शन जोड़े जाने की ज़रूरत है, तो इसे पहले यूज़र फ़्लो डायाग्राम में ड्रॉ करें. इससे आप आसानी से यह दिखा और डिस्कस कर पाते हैं कि सिर्फ साइट आर्किटेक्चर पर ही नहीं बल्कि यूज़र जर्नी में यह कहाँ फ़िट है.

बदलावों को यूज़र फ़्लो में विज़ुअलाइज़ करने से ऐप यूज़र-फ़ोकस्ड रहता है और आपकी टीम को लॉन्च होने से पहले ही दिक्कतों का पता लगाने में मदद मिलती है. आप जल्दबाजी में बिना टेस्ट किए हुए ऐसे बदलाव करने से बचते हैं जो यूज़र फ़्लो पर गंभीर रूप से असर डाल सकते हैं और जिन्हें बाद में ठीक करने के लिए बहुत अधिक समय और रिसोर्सेज़ खर्च करने पड़ सकते हैं.

टीम मेंबर फ़ीडबैक को एफ़िशिएंट रूप से हासिल करना.

जब बहुत से टीम मेंबर्स, खासकर सेल्स और मार्केटिंग में गैर-UX सहयोगियों से फ़ीडबैक को कन्सॉलिडेट किया जाता है, तब यूज़र फ़्लो एनालिसिस सभी इनसाइट्स को सेंट्रलाइज़ करने का एफ़िशिएंट तरीका है. यूज़र फ़्लो डायाग्राम्स चूँकि विज़ुअल होते हैं, इसलिए इनसे सभी डिपार्टमेंटल बैकग्राउंड्स वाले स्टेकहोल्डर्स को ऐप नैविगेशन दिखाना ज़्यादा आसान हो जाता है. यूज़र फ़्लो एनालिसिस में शेप्स की सरल कुंजी, फ़ॉलो करने में आसान पाथ्स और कम से कम टेक्स्ट के साथ डायाग्राम शामिल होता है जिससे बेहद अहम कोलैबोरेटर्स आसानी से अपनी वैल्यूएबल फ़ीडबैक दे पाते हैं.

यूज़र फ़्लो डायाग्राम कैसे बनाएँ.

यूज़र फ़्लो डायाग्राम बनाने के लिए यूज़र रिसर्च, आपके प्रोडक्ट की वैल्यू की गहरी जानकारी और क्रिएटिव सोच की ज़रूरत होती है. यूज़र फ़्लो डायाग्राम्स, यूज़र फ़्लो एनालिसिस का मुख्य कंपोनेट हैं.

  1. अपनी कस्टमर जर्नी को समझें.

आपके यूज़र और उनकी कस्टमर जर्नी को समझना यूज़र फ़्लो डायाग्राम को डिज़ाइन करने का पहला स्टेप है.

आप इंगेज़िंग खरीदार पर्सोनाज़ बनाकर अपने यूज़र्स को जान सकते हैं. खरीदार पर्सोना बेहद अहम ऑडिएंस सेगमेंट को दिखाता है और इससे आपको अपने यूज़र्स की ज़रूरतें, इच्छाएँ, प्रेरणाएँ और बर्ताव समझने में मदद मिल सकती है. खरीदार पर्सोनाज़ से आपको यह तय करने में मदद मिल सकती है कि आपकी साइट के हर पेज पर ऐसी कौन-सी जानकारी शामिल की जाए जिससे यूज़र्स को फ़्लो में अगले स्टेप पर जाने के लिए मना लिया जाए.

पर्सोनाज़ के अलावा, परिचय से लेकर खरीद तक ​​कस्टमर द्वारा आपके ऑर्गनाइज़ेशन के साथ लिए गए हर स्टेप को आउटलाइन करने वाले कस्टमर जर्नी मैप को बनाने पर भी विचार करें. हर पर्सोना के लिए पूरी कस्टमर जर्नी को समझने से यह बात हाइलाइट होती है कि आपकी वेबसाइट या ऐप की भूमिका कहाँ से शुरू होती है. यह उस UX के लिए बेहद अहम इनसाइट्स दे सकता है जो इसे ऑफ़र करना चाहिए. अपनी कस्टमर जर्नी की शुरुआत में ही वेबसाइट से इंगेज करने वाले यूज़र्स को अपनी जर्नी के आखिर में ऐप से इंटरैक्ट होने वाले पर्सोनाज़ के मुकाबले अलग यूज़र फ़्लो की ज़रूरत होगी.

  1. अपने लक्ष्य को पहचानें और इसे अपने यूज़र के लक्ष्य के साथ अलाइन करें.

आपकी वेबसाइट के खास सेक्शंस या पेजेज़ के अलग-अलग गोल्स होते हैं, जैसे खरीदारी करना, आपके न्यूज़लेटर को सबस्क्राइब करना, मुफ़्त ट्रायल के लिए साइन अप करना या वेबिनार के लिए रजिस्टर करना. लेकिन हो सकता है कि ये आपके यूज़र्स के लक्ष्यों को एक्युरेट रूप से न दिखाएँ.

यूज़र के मकसद पहचानना पेचीदा हो सकता है लेकिन आप अपने द्वारा बनाए गए पर्सोनाज़ और कस्टमर जर्नी मैप को रेफ़्रेंस कर सकते हैं. जब कस्टमर्स आपके ऐप्स की तरफ रुख करें, तब जर्नी स्टेजेज़ में कस्टमर्स के झंझटों की जाँच करें. जब आप अपने यूज़र्स के गोल्स को जान लेते हैं, तब आप यूज़र फ़्लो को इस तरह डिज़ाइन या अडजस्ट कर सकते हैं जिससे यह जर्नी में उनकी जगह के मुताबिक उन्हें मिले, वे जिसे तलाश रहे हैं, उन्हें वही चीज़ डिलीवर करे और उन्हें आपके मनचाहे एंडप्वाइंट तक ले जाए.

अपने गोल्स के बजाय यूज़र के गोल्स से शुरुआत करना शायद उल्टा लगे, लेकिन इससे पहले कि आप यूज़र्स को अपने फ़्लो के आखिर तक नैविगेट करने के लिए राज़ी कर सकें, आपको यह पता होना चाहिए कि वे क्या चाहते हैं.

  1. पता लगाएँ कि यूज़र्स आपको कैसे खोज सकते हैं.

अब जब आप जानते हैं कि आपका यूज़र फ़्लो कहाँ खत्म होता है, तब यह इसे पता करने का समय है कि यह कहाँ से शुरू होता है. अपने कस्टमर जर्नी मैप्स को रिव्यू करें और उन सभी तरीकों की लिस्ट बनाएँ जिनसे यूज़र्स आपको, आपके प्रोडक्ट और आपकी साइट को खोजते हैं. ये आपके यूज़र फ़्लो के बहुत से स्टार्टिंग प्वाइंट्स हैं.

आपके यूज़र फ़्लो डायाग्राम में कुछ कॉमन एंट्री प्वाइंट्स हो सकते हैं जिनमें ये सब शामिल हैं:

  • डायरेक्ट ट्रैफ़िक
  • ऑर्गेनिक सर्च
  • सोशल मीडिया
  • ईमेल
  • पेड ऐड्स
  • रेफ़रल साइट्स
  • प्रेस

यूज़र्स आपकी साइट पर कैसे एंटर करते हैं, इससे आपको उनकी ज़रूरतों के बारे में बहुत कुछ पता चलेगा और उन्हें आपके एंडप्वाइंट तक पहुँचने में कितना समय लगेगा. मसलन, डायरेक्ट ट्रैफ़िक के ज़रिए आपकी साइट पर पहुँचने वाले यूज़र को शायद पहले ही पता हो कि उसे क्या चाहिए और वह सीधे आपके प्रोडक्ट पर जा सकता है, वहीं ऐड पर क्लिक करने वाला यूज़र शायद आपके ब्रांड से परिचित न हो और उसने शायद यों ही आपकी साइट पर क्लिक किया हो.

  1. तय करें कि आपके यूज़र्स को किस जानकारी की ज़रूरत है.

इसके बाद, आपको अपने यूज़र फ़्लो के एंडप्वाइंट और अलग-अलग तरह के शुरुआती प्वाइंट्स के बीच खाली जगहें भरनी होंगी ताकि यह पता लगाया जा सके कि आपकी ऑडिएंस के एक्सपीरिएंस को कैसे ऑप्टिमाइज़ किया जाए और लोगों को कैसे आपकी साइट पर लाया जाए. इन स्टेप्स को तय करने के लिए अपने खरीदार पर्सोनाज़ और कस्टमर जर्नी मैप का इस्तेमाल करें जिससे झंझट हल होने चाहिए, डर और संदेह कम होने चाहिए और खरीदारों को उनकी मनचाही जानकारी मिलनी चाहिए.

मसलन, यदि आपकी वेबसाइट पर संभावित कस्टमर कंसिस्टेंट रूप से पेड ऐड के ज़रिए आते हैं और इसके बाद “About page” पर क्लिक करते हैं, तब इसका मतलब है कि आपकी ऑडिएंस यह जानना चाहती है कि वे किससे खरीद सकते हैं. उस यूज़र एक्सपीरिएंस को स्ट्रीमलाइन करने के लिए, आप टार्गेट लैंडिंग पेज पर कंपनी की जानकारी शामिल कर सकते हैं या प्रोडक्ट पेज से About पेज तक साफ़ CTA बना सकते हैं.

यूज़र फ़्लो में आगे बढ़ने के लिए यूज़र्स को जो कुछ भी चाहिए, उसे पक्का करने के लिए जानकारी का समय भी बेहद अहम है. इस पर विचार करें कि यूज़र्स क्या हासिल करना चाहते हैं, उन्हें किस बात से हिचकिचाहट हो रही है और हर स्टेज में उनके मन में क्या सवाल हैं. इसके बाद उन दिक्कतों पर सही समय पर ध्यान देने के लिए अपने यूज़र फ़्लो में स्टेप्स को ऑप्टिमाइज़ करें.

यूज़र फ़्लो डायाग्राम शेप और सिम्बल लेजेंड

  1. फ़्लो को मेप और विज़ुअलाइज़ करें.

इस स्टेज में, आप जानते हैं कि एंट्री से लेकर एंड प्वाइंट तक यूज़र फ़्लो के हर स्टेप में यूज़र्स को किस चीज़ की ज़रूरत है. अब इसे विज़ुअलाइज़ करने का समय है. अपने यूज़र फ़्लो को मैप करने के लिए, आप फ़िज़िकल या डिजिटल व्हाइटबोर्ड या सॉफ़्टवेयर प्रोग्राम का इस्तेमाल कर सकते हैं जिससे इसे बनाना और कोलैबोरेट करना आसान हो जाता है.

  1. फ़ीडबैक पाएँ, रिफ़ाइन करें और अंतिम रूप दें.

जब आप अपना यूज़र फ़्लो डायाग्राम पूरा कर लेते हैं, तब फ़ीडबैक हासिल करने के लिए इसे अन्य टीम मेंबर्स के साथ शेयर करें.

इसे डिज़ाइनर्स, डेवलपर्स, प्रोडक्ट इंजीनियर्स, सेल्स रिप्रेज़ेटेटिव्स और मार्केटिंग टीम मेंबर्स समेत अपने ऑर्गनाइज़ेशन के सभी स्टेकहोल्डर्स को दें. इन सभी नज़रियों से आपको फ़्लो में संभावित झंझट को पहचानने और यूज़र एक्सपीरिएंस को स्ट्रीमलाइन करने और बेहतर बनाने के बेहतर तरीके खोजने में मदद मिल सकती है. फ़ीडबैक लागू करें और ज़रूरत के मुताबिक बदलाव करें.

अप्रूव होने पर, अपने फ़ाइनल किए गए यूज़र फ़्लो डायाग्राम को UX डिज़ाइनर्स, वेब और सॉफ़्टवेयर डेवलपर्स और इंजीनियर्स के पास पहुँचाएँ जो इस फ़्लो को प्रैक्टिकल डिजिटल रिसोर्स में बदल देंगे. वे यूज़र फ़्लो को असली यूज़र्स के साथ टेस्ट कर सकते हैं और उस फ़ीडबैक को आपकी वेबसाइट या ऐप को और ज़्यादा बेहतर बनाने के लिए लागू कर सकते हैं.

यूज़र फ़्लो डायाग्राम बेस्ट प्रैक्टिसेज़.

यूज़र फ़्लो डायाग्राम का उदाहरण

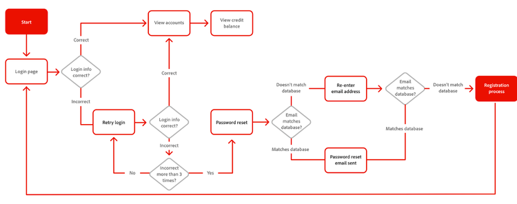
यह सरल UX फ़्लो यूनिवर्सल शेप्स, सिम्बल्स और रंगों का इस्तेमाल करते हुए हर स्टेप को कम्यूनिकेट करता है. ऐरो लाइन्स के साथ अतिरिक्त टेक्स्ट हर फ़ैसले के परिणामों को कम्यूनिकेट करता है, जैसे क्या लॉगिन जानकारी सही है या क्या यूज़र ने "हाँ" या "नहीं" पर क्लिक किया है.

असरदार यूज़र फ़्लो डायाग्राम्स बनाना साफ़ रूप से इनसाइट्स कम्यूनिकेट करने और एक्शन ड्राइव करने के लिए बेहद अहम है. तय की गई बेस्ट प्रैक्टिसेज़ का पालन करने से यह पक्का होता है कि विज़ुअलाइज़ेशन्स सिर्फ खूबसूरती के पहलू से ही लुभावने न हों, बल्कि एक्युरेट, समझने लायक और मकसद के लिए फ़िट भी हों.

  • ऑडिएंस और मकसद को डिफ़ाइन करें. कोई भी विज़ुअलाइज़ेशन बनाने से पहले, अपनी इच्छा की ऑडिएंस की और इसकी साफ़ रूप से पहचान कर लें कि विज़ुअलाइज़ेशन से किन सवालों के जबाव दिए जाने का मकसद है या इससे किस फ़ैसले की जानकारी देना का इरादा है. पेचीदगी और डिटेल लेवल को इसके मुताबिक बनाएँ.
  • उचित विज़ुअलाइज़ेशन प्रकारों का चयन करें. डेटा और जाने गए संबंधों को सटीक रूप से दिखाने वाला चार्ट या डायाग्राम चुनें. फ़्लो डायाग्राम्स हालाँकि पाथ एनालिसिस के प्रति स्पेसिफ़िक होते हैं, फिर भी आम प्रिंसिपल्स लागू होते हैं. समय बीतने के साथ या कैटेगरीज़ में सीधी तुलनाओं के लिए बार या लाइन चार्ट्स का इस्तेमाल करें; असंख्य कैटेगरीज़ या सटीक तुलनाओं के लिए पाई चार्ट्स से बचें. यूज़र पाथ्स को एनालाइज़ करने के लिए Adobe Analytics या Adobe Customer Journey Analytics में फ़्लो विज़ुअलाइज़ेशन्स जैसे डेडिकेटेड टूल्स का इस्तेमाल करें.
  • सरलता और क्लैरिटी को प्राइऑरिटी दें. विज़ुअल अफ़रातफ़री से बचें. बेहद ज़्यादा ग्रिडलाइन्स, गैर-ज़रूरी लेबल्स या बिल्कुल डेकोरेटिव ग्राफ़िक्स जैसे गैर-ज़रूरी एलिमेंट्स निकाल दें. कंपोनेंट्स को अलग करने और विज़ुअल स्ट्रक्चर बनाने के लिए व्हाइटस्पेस का असरदार तरीके से इस्तेमाल करें. मुख्य फ़ोकस विस्तृत डिज़ाइन के बजाय डेटा को समझने में आसान बनाने पर होना चाहिए.
  • रंग का स्ट्रैटेजिक और ज़िम्मेदार तरीके से इस्तेमाल करें. रंग से कोई मकसद पूरा करना चाहिए — कैटेगरीज़ को अलग करना, मुख्य डेटा प्वाइंट्स को हाइलाइट करना, इंटेसिंटी को इंडिकेट करना (जैसे हीटमैप में) या ब्रांड कंसिस्टेंसी को बरकरार रखना. सीमित पैलेट का इस्तेमाल करें, न्यूट्रल प्राइमरी रंगों का इस्तेमाल करें और बल देने के लिए ज़्यादा चमकीले एक्सेंट रंगों का किफ़ायत से इस्तेमाल करें. पक्का करें कि कलर विज़न की दिक्कत वाले यूज़र्स को ध्यान में रखते हुए रंग विकल्प कंसिस्टेंट (मसलन, एक ही रंग अलग-अलग चीज़ें न दिखाता हो) और एक्सेसिबल हों.
  • साफ़ लेबलिंग और टाइटल्स को इम्प्लीमेंट करें. सभी ज़रूरी कंपोनेट्स — एक्सेसेज़, नोड्स, पाथ्स, सेगमेंट्स — पर साफ़ और संक्षिप्त रूप से लेबल लगाया जाना चाहिए. ऐसा जानकारी भरा टाइटल प्रदान करें जो विज़ुअलाइज़ेशन के मुख्य विषय का सार पेश करता हो. मुख्य व्यू में झंझट पैदा किए बिना अतिरिक्त कॉन्टेक्स्ट या सटीक वैल्यूज़ ऑफ़र करने के लिए टूलटिप्स या एनोटेशन्स का इस्तेमाल करें.
  • उचित डेटा स्केलिंग का इस्तेमाल करें. पक्का करें कि स्केल्स डेटा को एक्युरेट रूप से दिखाएँ. प्रोपॉर्शन्स को गलत तरीके से प्रस्तुत करने से बचने के लिए बार चार्ट एक्सेस आमतौर पर ज़ीरो से शुरू होने चाहिए. डेटा डिस्ट्रिब्यूशन और बताई जा रही स्टोरी के आधार पर लिनियर और लोगरिथमिक स्केल्स के बीच चुनें. बहुत से चार्ट्स की अगल-बगल में तुलना करते समय कंसिस्टेंट स्केल्स बरकरार रखें.
  • जब भी संभव हो, तब इंटरएक्टिविटी को इनेबल करें. मॉडर्न एनालिटिक्स प्लेटफ़ॉर्म्स में अकसर इंटरैक्टिव विज़ुअलाइज़ेशन्स हो पाते हैं. डिटेल्स पर होवर करने, ड्रिल-डाउन के लिए क्लिक करने लायक नोड्स, फ़िल्टरिंग ऑप्शन्स और ज़ूमिंग जैसे फ़ीचर्स से यूज़र्स को डेटा को खुद जानने, फ़ॉलो-अप सवाल पूछने और ज़्यादा गहरी समझ हासिल करने की ताकत मिलती है. माँग पर डिटेल्स देने से शुरुआती व्यू साफ़ रहता है जिससे ज़्यादा गहरी जानकारी मिल पाती है.
  • ज़रूरी कॉन्टेक्स्ट प्रदान करें. विज़ुअलाइज़ेशन्स विरले ही असरदार ढंग से स्वतंत्र रूप से काम करते हैं. उनके साथ समझाने वाला टेक्स्ट भी दें जिससे यह साफ़ होता है कि डेटा क्या दिखाता है, मुख्य निष्कर्ष हाइलाइट होते हैं और कोई भी बारीकी या सीमाएँ साफ़ होती हैं.
  • समझ के लिए टेस्ट करें. जब भी मुमकिन हो, विज़ुअलाइज़ेशन्स को टार्गेट ऑडिएंस के रिप्रेज़ेंटेटिव्स के साथ टेस्ट करें जिससे यह पक्का होता है कि वे जानकारी का सही तरीके से मतलब निकालें और इच्छित मेसेज साफ़ हो. फ़ीडबैक के आधार पर दोहराएँ.

Customer Journey Analytics की मदद से यूज़र फ़्लो एनालिसिस को इम्प्लीमेंट करें.

फ़्लो एनालिसिस, खासकर जब इसे डिजिटल एनवायरनमेंट्स में कस्टमर बर्ताव पर लागू किया जाता है, तब यह मॉडर्न बिज़नेसेज़ के लिए स्ट्रैटेजिक अनिवार्यता बनने के लिए सरल पाथ ट्रैकिंग से आगे निकल जाता है. इससे ऐसी ज़रूरी नज़र मिलती है जिसके ज़रिए ऑर्गनाइज़ेशन्स यह समझ सकते हैं कि यूज़र्स अपनी डिजिटल प्रॉपर्टीज़ को कैसे नैविगेट करते हैं, झंझट या मौके के बेहद अहम प्वाइंट्स पहचान सकते हैं और आखिर में ज़्यादा बेहतर ऑपरेशनल एफ़िशिएंसी, ज़्यादा कन्वर्शन रेट्स और बेहतर कस्टमर खुशी और वफ़ादारी जैसे अहम बिज़नेस नतीजों को बढ़ावा देने में एक्सपीरिएंसेज़ को ऑप्टिमाइज़ कर सकते हैं.

Customer Journey Analytics यूज़र फ़्लो एनालिसिस की पूरी संभावना को साकार करने में सहायक है. इससे यूज़र फ़्लोज़ की गहरी, लचीली और स्केलेबल जाँच-पड़ताल के लिए ज़रूरी सॉफ़िस्टिकेटेड टूल्स मिलते हैं जिसमें इंटरैक्टिव एक्सप्लोरेशन, इंटर-डायमेंशनल एनालिसिस, मज़बूत सेगमेंटेशन और, बेहद अहम रूप से, क्रॉस-चैनल डेटा के इंटीग्रेशन के लिए क्षमताएँ शामिल हैं.

फ़्लो एनालिसिस मेथडोलॉजीज़ और सहायक टेक्नोलॉजीज़ में इनवेस्ट करना टेक्निकल अपग्रेड और स्ट्रैटेजिक कमिटमेंट है. हासिल किए गए इनसाइट्स से डिजिटल कस्टमर एक्सपीरिएंस पर सीधे असर पड़ता है, ऑपरेशन्स स्ट्रीमलाइन होते हैं और आखिर में बॉटम लाइन में पॉज़िटिव योगदान मिलता है. फ़्लो एनालिसिस में महारत हासिल करने के लिए डेटा की व्याख्या करने के लिए शार्प एनालिटिकल स्किल्स, Customer Journey Analytics जैसे पावरफ़ुल टूल्स में कुशलता और कस्टमर को लगातार उसके व्यापक जर्नी कॉन्टेकस्ट में समझने पर फ़ोकस करने की ज़रूरत होती है.

Adobe Customer Journey Analytics से आपके बिज़नेस को कस्टमर जर्नीज़ डेवलप करने के लिए बेहद अहम डेटा मिलता है जिसका आप अपनी वेबसाइट या ऐप के लिए यूज़र फ़्लो डायाग्राम्स बनाने के लिए इस्तेमाल कर सकते हैं.

इसके बारे में ओवरव्यू वीडियो देखें  कि Customer Journey Analytics से आपको हर चैनल के सालों के कस्टमर बर्ताव डेटा को सिंगल इंटरफ़ेस में कम्बाइन करके मज़बूत यूज़र फ़्लोज़ बनाने में कैसे मदद मिल सकती है.