View this page in English (US).Continue
.

Guida completa ai diagrammi di flusso utente

Per analisi del flusso utente si intende il processo sistematico di esaminare, misurare e comprendere i diversi percorsi che i clienti seguono durante l’interazione con le proprietà digitali di un’organizzazione (come siti web e app mobili) ed eventualmente attraverso più canali di interazione. Tale processo consente di identificare inefficienze intrinseche, potenziali colli di bottiglia o punti di attrito che possono ostacolare il percorso dell’utente.

Comprendere l’analisi del flusso utente

L’analisi del flusso utente (nota anche come analisi del flusso cliente) esamina il trasferimento e lo spostamento di risorse, informazioni o individui attraverso le varie fasi di un processo o sistema definito. Il suo scopo principale consiste nel suddividere meticolosamente questi processi in fasi distinte per identificare inefficienze intrinseche, potenziali colli di bottiglia o punti di attrito che possono ostacolare la produttività o compromettere i risultati desiderati.

I diagrammi di flusso utente mirano a comprendere con precisione come i materiali, i dati, l’energia o, sempre più spesso, i clienti si muovono all’interno di un dato ambiente. Le informazioni acquisite consentono a ingegneri, analisti e leader aziendali di apportare modifiche mirate per migliorare le prestazioni complessive. L’accuratezza e la completezza con cui viene condotta l’analisi del flusso possono influenzare significativamente la capacità di un’organizzazione di raggiungere i propri obiettivi strategici.

Per condurre efficacemente un’analisi del flusso utente bisogna adottare una prospettiva basata sul pensiero sistemico, che va oltre il semplice tracciamento di un singolo percorso lineare. Comprendere come i diversi componenti del sistema (ad esempio, le pagine web, le schermate delle applicazioni, i punti di contatto del marketing o le interazioni con l’assistenza clienti) influenzino nel loro insieme il movimento dell’utente è uno degli obiettivi principali nelle analisi del flusso utente. Questo approccio riconosce che il percorso dell’utente non avviene quasi mai in modo isolato, ma è influenzato dalle dinamiche di un sistema più ampio. Ad esempio, per individuare un collo di bottiglia in una pagina è necessario comprenderne le cause a monte e gli effetti a valle nel contesto complessivo dell’architettura del sito o dell’applicazione.

Che cos’è il flusso utente?

Per flusso utente si intende qualsiasi percorso che un cliente può seguire all’interno di un sito web o di un’applicazione. Il termine può anche riferirsi a una visualizzazione o a una mappa di quel percorso, talvolta chiamata diagramma di flusso o flusso dell’esperienza utente (UX). Descrive infatti il movimento dell’utente relativamente a un prodotto, illustrandone ogni possibile passo, dal punto di ingresso fino alla fine dell’engagement. Lo scopo di un diagramma di flusso utente è aiutarti a identificare i punti del sito o dell’app in cui è utile fornire informazioni che spingano gli utenti a compiere azioni specifiche, conducendoli verso un’interazione finale di successo.

Esempio di diagramma di flusso utente

Qual è la differenza tra flusso utente e customer journey?

Flusso utente e customer journey vengono spesso confusi. Se da un lato il flusso utente riguarda il percorso dell’utente all’interno di un sito o di un’app, dall’altro il percorso dell’utente, o customer journey, comprende tutta l’interazione dell’utente con il tuo brand, su qualsiasi piattaforma o canale. Questo percorso inizia molto prima che l’utente visiti il tuo sito o utilizzi la tua app e può proseguire anche molto tempo dopo l’abbandono del prodotto. Il flusso utente è solo una parte dell’intero customer journey.
Di seguito trovi ulteriori differenze:

Aspetto

Flusso utente

Customer journey

Definizione
Descrive la sequenza specifica di passi, spesso idealizzata o pianificata, che un utente può compiere all’interno di un singolo sito web o di una singola applicazione per portare a termine una determinata attività. Può riferirsi anche a una visualizzazione (diagramma di flusso, diagramma del flusso dell’esperienza utente) che descrive questi passi e punti decisionali.
Rappresenta una prospettiva più ampia poiché comprende tutte le interazioni e le esperienze che un utente ha con un brand su ogni piattaforma e canale possibile (online e offline).
Ambito di applicazione
Il focus è sulle interazioni che avvengono all’interno di un singolo sito web o di una singola applicazione.
Comprende tutte le possibili interazioni con un brand, sia online che offline.
Timeline
Generalmente focalizza l’attenzione sulle fasi necessarie per completare un compito specifico.
Spesso inizia molto prima che un utente visiti uno specifico sito web o utilizzi un’app e può proseguire anche molto tempo dopo l’interruzione dell’uso di un prodotto specifico.
Relazione
Rappresenta un segmento o una componente all’interno del più ampio customer journey.
Fa parte del customer journey più ampio.
Scopo
Viene creato principalmente durante la fase di progettazione per pianificare i percorsi ottimali che gli utenti devono seguire per raggiungere obiettivi specifici nella loro esperienza con un prodotto digitale.
Viene utilizzato per comprendere l’esperienza olistica che un cliente ha con un brand nel tempo e attraverso tutti i punti di contatto.
Esempio
Completare un acquisto, iscriversi a una newsletter o reimpostare una password.
Iniziale brand awareness, interazione con i social media, visita del sito web, utilizzo dell’app, interazione con il servizio clienti, recensioni dei prodotti e acquisti ricorrenti.

Quali sono i vantaggi dei diagrammi di flusso utente?

Nelle analisi del flusso utente si fa uso di diagrammi che fungono da roadmap, utili per creare un’esperienza utente ottimale. I diagrammi di flusso utente hanno molti vantaggi:

  • Visualizzare il modo in cui gli utenti navigano all’interno di siti web o applicazioni
  • Visualizzare l’esperienza utente
  • Ottimizzare il flusso utente
  • Ricevere i feedback dei membri del team in modo efficiente

Di seguito esaminiamo in dettaglio i vantaggi delle analisi e dei diagrammi del flusso utente.

Visualizzare il modo in cui gli utenti navigano

Dai uno sguardo all’esperienza degli utenti mentre navigano sul tuo sito o sulla tua app. È così facile prendere dimestichezza con il prodotto della tua azienda che la navigazione e l’esperienza utente sembrano semplici, ma ciò potrebbe non corrispondere all’esperienza del cliente.

I diagrammi e le analisi del flusso utente ti aiutano a vedere il flusso del tuo sito o della tua app dalla prospettiva degli utenti. Puoi osservare ciò che incontrano, individuare attriti e difficoltà, trovare modi per rendere l’esperienza fluida e assicurarti che i tuoi obiettivi siano allineati alle loro esigenze.

Visualizzazione dell’esperienza utente

Un’analisi del flusso utente può anche offrire una visione d’insieme della tua app e illustrare come ogni elemento e ogni pagina si integrino tra loro. Capita facilmente, anche quando si lavora su un progetto specifico, di concentrarsi su una parte del sito web e perdere di vista il quadro generale. L’analisi del flusso utente offre una visualizzazione dell’intera esperienza, permettendoti di ottimizzare ogni percorso.

Un diagramma di flusso utente illustra come ogni pagina e fase contribuiscano a migliorare o a compromettere l’esperienza di navigazione dell’utente all’interno del tuo prodotto. Questa vista ti consente di individuare facilmente vicoli ciechi, pagine orfane e percorsi mal costruiti.

Uno dei vantaggi principali è poter individuare colli di bottiglia e punti di attrito nell’esperienza digitale. L’analisi del flusso mostra con precisione i punti in cui gli utenti incontrano difficoltà, rallentano inutilmente, abbandonano le attività o escono completamente dal sito o dall’applicazione. Affrontare questi ostacoli specifici è fondamentale per creare percorsi più fluidi.

Rimuovendo sistematicamente i colli di bottiglia individuati e semplificando la navigazione, le aziende possono aumentare in modo significativo l’efficienza degli utenti nel raggiungere i propri obiettivi, che si tratti di trovare informazioni, completare una transazione o utilizzare una funzionalità. Tutto questo contribuisce in modo diretto all’ottimizzazione dell’esperienza utente.

Un esempio di diagramma di flusso utente

Ottimizzare il tuo flusso utente

Le analisi del flusso utente sono essenziali per testare le modifiche prima di renderle operative. Se viene proposto di modificare la navigazione o è necessario aggiungere una nuova sezione al sito, inserisci prima queste modifiche nel diagramma di flusso utente. In questo modo potrai facilmente mostrare e analizzare dove si inseriscono, non soltanto nell’architettura del sito, ma anche nel percorso dell’utente.

La visualizzazione delle modifiche nel flusso utente mantiene l’app focalizzata sull’utente e aiuta il team a individuare i problemi prima del lancio. Ti consente di evitare modifiche affrettate che potrebbero avere serie conseguenze sul flusso utente e costringerti successivamente a risolvere i problemi con un notevole dispendio di tempo e risorse.

Ricevere i feedback dei membri del team in modo efficiente

Quando si consolidano i feedback di più membri del team, in particolare colleghi e colleghe delle vendite e del marketing che non si occupano di UX, condurre un’analisi del flusso utente è un modo efficace per centralizzare tutte le informazioni. Essendo visualizzazioni, i diagrammi di flusso utente aiutano a spiegare più facilmente la navigazione dell’app a stakeholder provenienti da diversi ambiti aziendali. L’analisi del flusso utente include un diagramma con una legenda semplice, percorsi chiari e poco testo, così i membri fondamentali del team possono contribuire facilmente con il loro feedback.

Come creare un diagramma di flusso utente

Per realizzare un diagramma di flusso utente è necessario fare una ricerca sull’utente, avere una conoscenza approfondita del valore del proprio prodotto e usare il pensiero creativo. I diagrammi di flusso utente sono l’elemento principale delle analisi.

  1. Comprendi il customer journey.

Il primo passo per progettare un diagramma di flusso utente è comprendere il proprio utente e il suo customer journey.

Puoi conoscere i tuoi utenti creando buyer persona coinvolgenti. Un buyer persona è una rappresentazione di un segmento rilevante di pubblico e può aiutarti a capire le esigenze, i desideri, le motivazioni e i comportamenti dei tuoi utenti. I buyer persona ti aiutano a decidere quali informazioni inserire in ogni pagina del sito per convincere gli utenti a passare alla fase successiva del flusso.

Oltre a definire i buyer persona, prendi in considerazione di creare una mappa del customer journey che mostri ogni passo compiuto dal cliente con la tua organizzazione, dal primo contatto fino all’acquisto. Comprendere l’intero customer journey di ogni persona aiuta a capire il punto in cui il tuo sito web o la tua app entrano in gioco. Questo aspetto può fornire informazioni preziose sull’esperienza utente che il tuo prodotto dovrebbe offrire. Gli utenti che interagiscono con il sito web all’inizio del loro customer journey avranno bisogno di un flusso utente diverso rispetto ai buyer persona che utilizzano l’app nelle fasi finali del percorso.

  1. Definisci il tuo obiettivo e allinealo a quello dell’utente.

Sezioni o pagine specifiche del tuo sito web hanno obiettivi diversi, ad esempio portare all’acquisto, all’iscrizione alla newsletter, alla registrazione per una versione di prova gratuita o per un webinar. Tuttavia, potrebbero non rispecchiare con precisione gli obiettivi degli utenti.

Definire l’obiettivo dell’utente può essere complicato, ma puoi fare riferimento ai buyer persona e alla mappa del customer journey che hai creato. Quando i clienti scelgono di usare le tue app, analizza i punti critici che incontrano nelle varie fasi del percorso. Una volta noti gli obiettivi degli utenti, puoi progettare o modificare il flusso utente in modo che si adatti alla fase del loro percorso, offra ciò che cercano e li conduca all’obiettivo finale che desideri.

Può sembrare paradossale partire dagli obiettivi degli utenti anziché dai propri ma, prima di poterli convincere a completare il percorso che hai progettato per loro, devi sapere cosa vogliono.

  1. Scopri come gli utenti ti trovano.

Ora che conosci il punto di arrivo del flusso utente, è il momento di capire da dove parte. Esamina le mappe del customer journey che hai realizzato e fai una lista di tutti i modi in cui gli utenti trovano te, il tuo prodotto e il tuo sito. Sono questi i numerosi punti di partenza del tuo flusso utente.

Alcuni punti di partenza comuni che sono presenti nel tuo diagramma di flusso utente includono:

  • Traffico diretto
  • Ricerca organica
  • Social media
  • E-mail
  • Pubblicità a pagamento
  • Siti referral
  • Sala stampa

Il modo in cui gli utenti accedono al tuo sito ti dirà molto sui loro bisogni e su quanto tempo impiegheranno per raggiungere il tuo obiettivo. Ad esempio, un utente che arriva al tuo sito tramite traffico diretto potrebbe già sapere cosa vuole e andare dritto verso il tuo prodotto, mentre uno che clicca su un annuncio potrebbe non conoscere il tuo brand e navigare un po’ a caso nel sito.

  1. Scopri quali sono le informazioni di cui gli utenti hanno bisogno.

Adesso devi colmare i vuoti che separano l’obiettivo dai diversi punti di partenza del flusso utente per capire esattamente come ottimizzare l’esperienza del tuo segmento di pubblico e guidare le persone all’interno del sito. Usa i buyer persona e la mappa del customer journey per definire queste fasi, che dovrebbero risolvere i punti critici, attenuare resistenze e dubbi e fornire agli acquirenti le informazioni che cercano.

Ad esempio, se i potenziali clienti accedono spesso al tuo sito web tramite pubblicità a pagamento e poi cliccano sulla pagina “Chi siamo”, significa che il tuo segmento di pubblico vuole capire da chi sta acquistando. Per semplificare l’esperienza utente, potresti includere informazioni sull’azienda nella pagina di destinazione target oppure creare una CTA ben visibile che colleghi la pagina del prodotto alla pagina “Chi siamo”.

Anche il momento in cui le informazioni vengono fornite è cruciale affinché gli utenti ottengano ciò di cui hanno bisogno per avanzare nel flusso utente. Considera cosa vogliono ottenere gli utenti, cosa li fa esitare e quali domande si pongono a ogni fase. Quindi ottimizza le fasi del flusso utente per rispondere tempestivamente a quei problemi.

User flow diagram shape and symbol legend, Picture

  1. Disegna una mappa che mostri il flusso

A questo livello, conosci già le necessità degli utenti per ogni fase del flusso utente, dal punto di partenza fino al traguardo. È il momento di passare alla visualizzazione. Per creare la mappa del flusso utente puoi usare una lavagna fisica o digitale, oppure un software che ne faciliti la realizzazione e favorisca la collaborazione.

  1. Ricevi feedback, migliora e concludi.

Una volta completato il diagramma di flusso utente, condividilo con altri membri del team per ricevere un feedback.

Consegnalo agli stakeholder dell’organizzazione, compresi designer, sviluppatori, ingegneri di prodotto, agenti di vendita e membri del team marketing. Tutte queste prospettive possono aiutarti a identificare eventuali attriti nel flusso e a trovare modi più efficaci per semplificare e migliorare l’esperienza utente. Metti in pratica il feedback e apporta modifiche dove necessario.

Una volta che sarà stato approvato, consegna il diagramma di flusso utente finito ai designer UX, agli sviluppatori web e software, e agli ingegneri che lo trasformeranno in una risorsa digitale concreta. Queste figure aziendali possono testare il flusso con utenti reali e applicare quel feedback per migliorare ulteriormente il tuo sito web o la tua app.

Best practice per i diagrammi di flusso utente

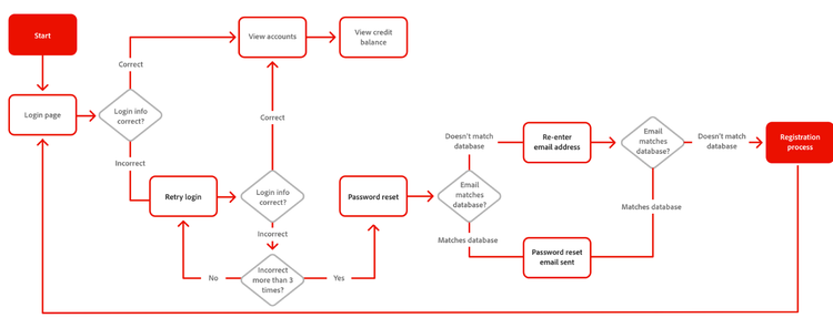
Esempio di diagramma di flusso utente

Questo flusso UX semplice rappresenta ogni fase con forme, simboli e colori riconosciuti universalmente. Testi aggiuntivi lungo le frecce indicano i risultati di ogni decisione (ad esempio, nel caso in cui le informazioni di login siano corrette o nel caso l’utente abbia cliccato sul “sì” oppure sul “no”).

Creare diagrammi di flusso utente efficaci è fondamentale per comunicare chiaramente le informazioni e spingere all’azione. Seguire best practice consolidate garantisce che le visualizzazioni non siano solo esteticamente gradevoli, ma anche precise, comprensibili e adeguate allo scopo.

  • Definisci il segmento di pubblico e lo scopo. Prima di creare una visualizzazione, identifica chiaramente il segmento di pubblico di riferimento, la domanda specifica a cui intende rispondere o la decisione che vuole supportare. Personalizza la complessità e i dettagli in base alle esigenze.
  • Scegli visualizzazioni appropriate. Scegli un grafico o un diagramma che rappresenti in modo accurato i dati e le relazioni analizzate. Sebbene i diagrammi di flusso siano pensati per l’analisi dei percorsi, seguono comunque principi generali. Usa grafici a barre o lineari per confronti diretti nel tempo o tra categorie; evita i grafici a torta se ci sono molte categorie o quando servono confronti precisi. Usa strumenti dedicati, come le visualizzazioni del flusso di Adobe Analytics o Adobe Customer Journey Analytics per analizzare i percorsi degli utenti.
  • Privilegia la semplicità e la chiarezza. Mantieni la grafica pulita e ordinata. Rimuovi gli elementi non essenziali, come griglie eccessive, etichette ridondanti o grafiche puramente decorative. Utilizza gli spazi bianchi in modo efficace per separare gli elementi e creare una struttura visiva. Il focus principale deve sempre essere quello di rendere i dati facilmente comprensibili, non di creare un design elaborato.
  • Usa il colore in modo strategico e responsabile. Il colore deve avere una funzione: differenziare le categorie, evidenziare dati chiave, indicare l’intensità (come nelle mappe di calore) o mantenere la coerenza del brand. Utilizza una palette limitata, privilegia colori primari neutri e adopera con parsimonia quelli più accesi per dare enfasi. Assicurati che la scelta dei colori sia coerente (ad esempio, che uno stesso colore non venga usato per elementi diversi) e accessibile, tenendo presente gli utenti con deficit della visione cromatica.
  • Utilizza etichette e titoli chiari. Tutti gli elementi essenziali (assi, nodi, percorsi e segmenti) devono avere etichette chiare e sintetiche. Assegna un titolo informativo che riassuma l’argomento principale della visualizzazione. Usa descrizioni o annotazioni per aggiungere contesto o valori precisi senza appesantire la vista principale.
  • Utilizza una scala adeguata per i dati. Assicurati che le scale rispecchino accuratamente i dati. Per evitare una rappresentazione distorta delle proporzioni, gli assi dei grafici a barre dovrebbero partire da zero. Scegli tra scale lineari e logaritmiche in base alla distribuzione dei dati e al messaggio da comunicare. Mantieni coerenza tra le scale quando confronti più grafici affiancati.
  • Consenti l’interattività quando possibile. Le piattaforme di analisi moderne offrono spesso la possibilità di creare visualizzazioni interattive. Funzionalità come il passaggio del mouse sui dettagli, i nodi cliccabili per approfondimenti, le opzioni di filtro e la possibilità di zoomare danno agli utenti gli strumenti per esplorare i dati in autonomia, fare domande di follow-up e acquisire una conoscenza più approfondita. Fornire dettagli on-demand mantiene pulita la vista iniziale, offrendo la possibilità di approfondire.
  • Fornisci il contesto necessario. È raro che le visualizzazioni da sole siano efficaci. Affiancale a un testo esplicativo che chiarisca cosa rappresentano i dati, metta in evidenza i risultati principali e spieghi eventuali sfumature o limitazioni.
  • Verifica la comprensione. Quando possibile, testa le visualizzazioni con rappresentanti del segmento di pubblico target per assicurarti che interpretino le informazioni in modo corretto e comprendano chiaramente il messaggio. Rivedi e migliora le visualizzazioni in base ai feedback.

Analizzare il flusso utente con Customer Journey Analytics

L’analisi del flusso, specialmente se applicata al comportamento dei clienti in ambienti digitali, va oltre il semplice tracciamento del percorso per diventare un imperativo strategico per le aziende moderne. Offre una lente fondamentale attraverso cui le organizzazioni possono comprendere in che modo gli utenti navigano all’interno delle loro proprietà digitali, identificare opportunità o punti critici di attrito e, infine, ottimizzare le esperienze. Questo processo promuove il miglioramento di importanti metriche aziendali, come il miglioramento dell’efficienza operativa, tassi di conversione più elevati e una maggiore soddisfazione e fidelizzazione dei clienti.

Customer Journey Analytics è fondamentale per realizzare appieno il potenziale dell’analisi del flusso utente. Fornisce strumenti sofisticati indispensabili per un’analisi approfondita, flessibile e scalabile del flusso utente, con funzionalità come l’esplorazione interattiva, l’analisi multidimensionale, la segmentazione robusta e, soprattutto, l’integrazione dei dati multicanale.

Investire in metodologie di analisi del flusso e tecnologie di supporto rappresenta un miglioramento tecnico oltre che un impegno strategico. Le informazioni ottenute influenzano direttamente l’esperienza digitale del cliente, semplificano le attività operative e, infine, contribuiscono ai profitti. Per padroneggiare l’analisi del flusso sono necessarie spiccate competenze analitiche per interpretare i dati, la conoscenza di strumenti potenti come Customer Journey Analytics e una focalizzazione costante sulla comprensione del cliente nel quadro più ampio del suo percorso di interazione con la marca.

Adobe Customer Journey Analytics fornisce alla tua azienda dati fondamentali per sviluppare customer journey che puoi utilizzare per creare diagrammi di flusso utente per il tuo sito web o la tua app.

Guarda un video di presentazione  che mostra come Customer Journey Analytics può aiutarti a creare flussi utente robusti combinando, in un’unica interfaccia, anni di dati comportamentali dei clienti provenienti da ogni canale.