View this page in English (US).Continue
.

사용자 흐름 다이어그램 종합 가이드

사용자 흐름 분석은 고객이 여러 채널을 이용해 웹 사이트, 모바일 애플리케이션 등 기업의 디지털 자산과 상호 작용하는 다양한 경로를 조사, 측정, 이해하기 위한 체계적인 프로세스를 명확하게 보여줍니다. 이를 통해 사용자의 여정을 방해할 수 있는 비효율성, 잠재적 병목 현상, 마찰 지점 등을 파악할 수 있습니다.

사용자 흐름 분석 이해하기

사용자 흐름 분석(고객 흐름 분석이라고도 함)에서는 정의된 프로세스 또는 시스템의 여러 단계를 통해 리소스 및 정보의 전송, 개인의 이동 등을 살펴봅니다. 프로세스를 단계별로 분류하여 생산성을 저해하거나 원하는 성과를 달성하는 데 지장을 줄 수 있는 비효율성, 잠재적 병목 현상, 마찰 지점 등을 파악하는 것이 목적입니다.

사용자 흐름 다이어그램은 특정 환경에서 자료, 데이터, 고객이 어떻게 이동하는지 명확하게 파악하는 데 중점을 둡니다. 이 과정에서 확보한 인사이트를 바탕으로 엔지니어, 분석가, 비즈니스 리더는 특정 영역을 조정하여 성과를 높일 수 있습니다. 흐름 분석의 정확성과 철저함은 조직의 전략적 목표 달성에 큰 영향을 미칠 수 있습니다.

사용자 흐름 분석을 효과적으로 수행하려면 시스템적 사고가 필요합니다. 하나의 선형 경로만 추적하는 것이 아니라 웹 사이트 페이지, 애플리케이션 화면, 마케팅 접점, 고객 지원 상호 작용 등 다양한 요소를 통해 사용자 이동에 미치는 영향을 종합적으로 파악해야 하기 때문입니다. 이러한 접근 방식을 통해 사용자 여정이 광범위한 시스템 역학에 따라 형성된다는 것을 알 수 있습니다. 예를 들어, 한 페이지의 병목 현상을 파악하려면 전체 사이트 또는 애플리케이션 아키텍처에서 업스트림 원인과 다운스트림 결과를 이해해야 합니다.

사용자 흐름이란?

사용자 흐름은 고객이 웹 사이트 또는 애플리케이션에서 이동할 수 있는 모든 경로입니다. 흐름도 또는 사용자 경험(UX) 흐름이라고도 하는 사용자 흐름은 여정 시각화 또는 맵을 의미하기도 합니다. 제품과 관련한 이동 경로를 매핑하여 사용자가 진입점부터 종료 지점에 이르는 전 과정에서 취할 수 있는 모든 단계를 보여줍니다. 따라서 사용자 흐름 다이어그램을 통해 사이트나 앱에서 사용자가 특정 행동을 하도록 유도하는 데 필요한 정보를 제공해야 하는 위치를 파악하고 최종 상호 작용이 성공적으로 이루어지도록 할 수 있습니다.

사용자 흐름 다이어그램 예시

사용자 흐름과 고객 여정의 차이점

사용자 흐름과 고객 여정을 혼동하는 경우가 많습니다. 사용자 흐름은 사이트 또는 앱을 통한 사용자 경로에 중점을 두는 반면, 사용자 여정 또는 고객 여정은 모든 플랫폼 또는 채널에서 브랜드와 사용자의 전체 상호 작용을 포함합니다. 경로는 사용자가 사이트를 방문하거나 앱을 사용하기 훨씬 전부터 시작되어 이탈한 후에도 계속될 수 있습니다. 사용자 흐름은 전체 고객 여정의 일부일 뿐입니다.
다음 표에서 차이점을 상세히 살펴보세요.

구분

사용자 흐름

고객 여정

정의
사용자가 특정 작업을 수행하기 위해 단일 웹 사이트 또는 애플리케이션에서 수행할 수 있는 이상적인 단계, 혹은 브랜드에서 의도하는 단계를 구체적으로 설명합니다. 이러한 단계와 의사 결정 지점을 매핑하여 흐름도, UX 흐름, 다이어그램 등으로 표현하는 것을 의미하기도 합니다.
모든 플랫폼과 채널(온라인 및 오프라인)에서 브랜드와 사용자의 상호 작용 및 고객 경험을 포괄합니다.
범위
단일 웹 사이트 또는 애플리케이션의 상호 작용에 중점을 둡니다.
온라인과 오프라인에서 브랜드와의 모든 잠재적 상호 작용을 포함합니다.
타임라인
특정 작업을 완료하는 데 필요한 단계에 중점을 둡니다.
사용자가 특정 웹 사이트를 방문하거나 앱을 사용하기 훨씬 전부터 시작되는 경우가 많으며, 이탈한 후에도 계속될 수 있습니다.
관계
고객 여정의 한 세그먼트 또는 구성 요소를 나타냅니다.
광범위한 고객 여정의 일부입니다.
용도
디지털 제품 내에서 사용자가 특정 목표를 달성할 수 있는 최적의 경로를 계획하는 데 사용됩니다. 주로 설계 단계에서 만들어집니다.
시간 경과에 따라, 그리고 모든 접점에서 브랜드에 대한 고객의 종합적인 경험을 이해하는 데 사용됩니다.
예시
구매 완료, 뉴스레터 구독 신청, 암호 재설정
초기 브랜드 인지도, 소셜 미디어 상호 작용, 웹 사이트 방문, 앱 사용, 고객 서비스 상호 작용, 제품 리뷰, 반복 구매

사용자 흐름 다이어그램의 이점

사용자 흐름 분석에는 최적의 사용자 경험을 만들도록 로드맵 역할을 하는 다이어그램이 포함됩니다. 사용자 흐름 다이어그램에는 다음과 같은 이점이 있습니다.

  • 사용자의 탐색 방식 시각화
  • 사용자 경험(UX) 시각화
  • 사용자 흐름 최적화
  • 효율적인 피드백 공유

위 4가지 주요 이점을 보다 자세히 살펴보겠습니다.

사용자의 탐색 방식 시각화

사용자의 웹 사이트 또는 앱 탐색 경험을 한눈에 파악할 수 있습니다. 자사 제품에 익숙한 회사 직원들에게는 사용자의 탐색 경험이 단순해 보일 수 있지만, 실제 고객 경험은 그렇지 않을 수 있습니다.

사용자 흐름 분석 및 다이어그램은 사용자의 관점에서 사이트 또는 앱의 흐름을 파악하는 데 도움이 됩니다. 사용자가 겪는 어려움을 파악하고, 마찰 및 걸림돌이 있는지 확인하고, 원활한 경험을 제공하는 방법을 찾고, 사용자의 니즈에 맞게 목표를 조정할 수 있습니다.

사용자 경험(UX) 시각화

사용자 흐름 분석을 통해 앱을 한눈에 파악하고 모든 요소와 페이지가 어떻게 연동되는지 알 수 있습니다. 특정 프로젝트를 위해 웹 사이트의 한 부분에만 집중하다 보면 전체 상황을 놓치기 쉽습니다. 사용자 흐름 분석은 전체 경험을 시각화하므로 모든 여정에 맞게 최적화할 수 있습니다.

사용자 흐름 다이어그램은 사용자의 제품 탐색 경험을 향상하기 위해 페이지와 단계를 어떻게 연동해야 하는지를 보여줍니다. 이를 통해 막다른 경로, 분리된 페이지, 잘못 구성된 경로 등을 쉽게 파악할 수 있습니다.

가장 큰 이점은 디지털 경험의 병목 현상과 마찰 지점을 파악할 수 있다는 점입니다. 흐름 분석은 사용자가 어려움을 겪거나, 불필요하게 속도를 늦추거나, 포기하거나, 사이트 또는 애플리케이션을 종료하는 지점을 명확하게 보여줍니다. 사용자 경로를 원활하게 만들려면 이런 문제를 해결해야 합니다.

병목 현상을 체계적으로 해소하고 탐색을 간소화하면 사용자는 정보 검색, 거래 완료, 기능 사용 등 자신이 원하는 것을 손쉽게 이룰 수 있습니다. 이는 곧 최적화된 사용자 경험으로 이어집니다.

사용자 흐름 다이어그램 예시

사용자 흐름 최적화

사용자 흐름 분석은 변경 사항을 실제 서비스에 적용하기 전에 실험해 보려는 경우 유용합니다. 탐색 방식을 바꾸거나 새로운 사이트 섹션을 추가해야 하는 경우, 사용자 흐름 다이어그램에 해당 내용을 그려 넣습니다. 이렇게 하면 사이트 아키텍처뿐만 아니라 사용자 여정까지 살펴보면서 논의할 수 있습니다.

사용자 흐름의 변화를 시각화하면 앱을 사용자 중심으로 유지할 수 있고, 출시 전에 문제를 파악할 수 있습니다. 따라서 사용자 흐름에 부정적인 영향을 미치고 사후 수정 시 상당한 시간과 리소스가 소요될 수 있는 변경 사항이 성급하게 적용되는 것을 방지할 수 있습니다.

효율적인 피드백 공유

여러 팀원, 특히 세일즈, 마케팅 등 UX 전문가가 아닌 팀의 피드백을 취합할 때 사용자 흐름 분석은 모든 인사이트를 중앙에서 관리하는 효율적인 방법입니다. 사용자 흐름 다이어그램은 시각적이므로, 모든 관계자에게 앱 탐색 방식을 쉽게 보여줄 수 있습니다. 사용자 흐름 분석에는 간단한 도형, 따라가기 쉬운 경로, 최소한의 텍스트로 이루어진 다이어그램 등이 포함되어 있으므로, 관계자들이 쉽게 이해하며 피드백을 주고받을 수 있습니다.

사용자 흐름 다이어그램을 만드는 방법

사용자 흐름 다이어그램은 사용자 흐름 분석의 핵심입니다. 이 다이어그램을 만들려면 사용자 조사, 제품 가치에 대한 전문 지식, 창의적인 사고가 필요합니다. 다음과 같은 순서를 따라보세요.

  1. 고객 여정을 이해하세요

첫 번째 단계는 사용자 및 고객의 여정을 이해하는 것입니다.

이를 위해 매력적인 구매자 페르소나를 만들어 보세요. 구매자 페르소나는 중요한 오디언스 세그먼트를 나타내는 것으로, 사용자의 니즈, 요구, 동기, 행동을 파악하는 데 도움이 됩니다. 또한 사용자가 다음 단계로 이동하도록 하기 위해 사이트의 각 페이지에 어떤 정보를 포함할지 결정하는 데도 도움이 됩니다.

페르소나 외에도 진입부터 구매에 이르는 전 과정에서 고객이 수행하는 모든 단계를 간략하게 설명하는 고객 여정 맵도 작성하세요. 각 페르소나의 전체 고객 여정을 이해하면 웹 사이트 또는 앱이 어떤 점에서 유용한지 알 수 있습니다. 이를 통해 UX에 대한 중요한 인사이트를 확보할 수 있습니다. 고객 여정 초기에 웹 사이트를 방문하는 사용자는 여정 끝으로 갈수록 앱과 상호 작용하는 페르소나와는 다른 사용자 흐름이 필요합니다.

  1. 사용자의 목표에 맞게 조정하세요

웹 사이트의 특정 섹션이나 페이지의 목표는 구매, 뉴스레터 구독, 무료 체험판 다운로드, 웨비나 등록 등 다양합니다. 하지만 이러한 목표가 사용자의 목표를 정확하게 반영하지 못할 수 있습니다.

사용자의 목표를 파악하는 것이 쉽지 않지만, 직접 만든 페르소나와 고객 여정 맵을 참조하면 수월할 수 있습니다. 고객이 앱을 사용할 때 겪는 문제를 조사하세요. 사용자의 목표를 파악하면 여정의 현재 단계에 맞게 사용자 흐름을 설계 및 조정하고, 사용자가 원하는 것을 제공하고 원하는 지점으로 사용자를 안내할 수 있습니다.

회사의 목표가 아닌 사용자의 목표에 초점을 맞춰야 합니다. 사용자의 니즈를 정확히 파악해야만 사용자가 흐름의 마지막 단계로 이동하도록 할 수 있습니다.

  1. 사용자가 기업을 찾는 방식을 파악하세요

지금까지 사용자 흐름이 끝나는 지점을 중심으로 살펴봤습니다. 이제 사용자 흐름의 시작점을 알아볼 차례입니다. 고객 여정 맵을 검토하고 사용자가 기업, 제품, 사이트를 찾는 모든 방식을 목록으로 만들어 보세요. 이것이 사용자 흐름의 시작점입니다.

사용자 흐름 다이어그램에 포함될 수 있는 일반적인 진입점은 다음과 같습니다.

  • 다이렉트 트래픽
  • 유기적 검색
  • 소셜 미디어
  • 이메일
  • 유료 광고
  • 추천 사이트
  • 보도 자료

사용자가 사이트에 진입하는 방식을 통해 사용자의 니즈와 사용자가 종료 지점에 도달하는 데 걸리는 시간을 알 수 있습니다. 예를 들어, 다이렉트 트래픽을 통해 사이트에 도달한 사용자는 니즈가 명확하기 때문에 바로 제품으로 이동합니다. 무심코 광고를 클릭한 사용자는 사이트 내에서 목적 없이 이동할 수 있습니다.

  1. 사용자에게 필요한 정보를 결정하세요

사용자 흐름의 종료 지점과 다양한 시작 지점 사이의 빈 곳을 채워 오디언스 경험을 최적화하고 잠재 고객을 사이트로 유도하는 방법을 정확히 이해해야 합니다. 구매자 페르소나와 고객 여정 맵을 활용해 이러한 단계를 결정하면 고객이 겪는 문제를 해결하고, 고객의 두려움과 의심을 덜고, 구매자가 원하는 정보를 제공할 수 있습니다.

예를 들어, 잠재 고객이 유료 광고를 통해 웹 사이트에 지속적으로 진입한 후 ‘정보 페이지’를 클릭한다면 이 고객은 제품을 어디에서 구매하는지 알고 싶은 것일 수 있습니다. 이러한 사용자 경험을 간소화하기 위해 랜딩 페이지에 기업 정보를 포함하거나 제품 페이지에서 정보 페이지로 연결되는 CTA를 추가할 수 있습니다.

사용자가 사용자 흐름에서 다음 단계로 넘어가는 데 필요한 정보를 얻기 위해서는 정보의 타이밍이 매우 중요합니다. 사용자가 무엇을 원하는지, 사용자를 주저하게 하는 것은 무엇인지, 각 단계에서 사용자가 어떤 점을 궁금해하는지 등을 생각해 보세요. 사용자 흐름의 단계를 최적화하면 이러한 문제를 빠르게 해결할 수 있습니다.

사용자 흐름 다이어그램의 도형 및 기호

  1. 흐름을 매핑하고 시각화하세요

사용자 흐름의 모든 단계, 즉 진입점부터 종료 지점에 이르는 전 과정에서 사용자의 니즈를 파악한 다음에는 이를 시각화합니다. 사용자 흐름을 매핑하기 위해 물리적 또는 디지털 화이트보드나 쉽게 구축하고 협업할 수 있는 소프트웨어 프로그램을 사용할 수 있습니다.

  1. 피드백을 공유하고, 수정하고, 완성하세요

사용자 흐름 다이어그램을 완성하고 나면 다른 팀원과 공유하여 피드백을 받습니다.

디자이너, 개발자, 제품 엔지니어, 세일즈 담당자, 마케팅 팀원 등 조직 전체의 관계자와 다이어그램을 공유하세요. 이들의 피드백을 모두 취합하여 사용자 흐름에서 발생할 수 있는 마찰을 파악하고 사용자 경험을 간소화하거나 개선할 수 있습니다. 피드백을 적용하고 필요에 따라 변경하면 됩니다.

모두 완료되면 사용자 흐름 다이어그램을 UX 디자이너, 웹 개발자, 소프트웨어 개발자, 엔지니어에게 전달해 실용적인 디지털 리소스로 활용하도록 합니다. 그리고 실제 사용자를 대상으로 사용자 흐름을 테스트한 후, 사용자 피드백을 바탕으로 웹 사이트 또는 앱을 개선합니다.

사용자 흐름 다이어그램 작성 시 유의점

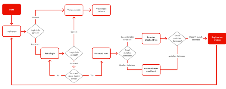
사용자 흐름 다이어그램 예시

이 간단한 UX 흐름은 보편적인 도형, 기호, 색상을 사용하여 각 단계를 표시합니다. 화살표 라인을 따라 표시되는 추가 텍스트는 로그인 정보가 정확한지, 사용자가 ‘예’ 또는 ‘아니요’를 클릭했는지 등 각 의사 결정의 결과를 전달합니다.

사용자 흐름 다이어그램은 인사이트를 명확하게 전달하고 행동을 유도하는 데 매우 중요합니다. 모범 사례를 준수하면 미학적으로 보기 좋을 뿐만 아니라 정확하고 이해하기 쉬우며 목적에 맞게 시각화할 수 있습니다.

  • 오디언스 및 용도 정의. 오디언스, 시각화를 통해 답하고자 하는 질문, 알리려는 의사 결정 등을 명확하게 파악합니다. 그에 따라 복잡성과 단계를 조정합니다.
  • 시각화 유형 선택. 데이터와 탐색된 관계를 명확하게 나타내는 차트 또는 다이어그램을 선택합니다. 흐름 다이어그램은 경로 분석에 특화되어 있습니다. 시간 경과에 따라 또는 카테고리 전반에서 간단하게 비교하려면 막대 그래프나 선 그래프를 사용합니다. 여러 카테고리를 비교하거나 정확하게 비교하려는 경우 파이 차트는 사용하지 마세요. Adobe Analytics 또는 Adobe Customer Journey Analytics의 흐름 시각화와 같은 전용 툴을 사용하여 사용자 경로를 분석하는 것이 좋습니다.
  • 단순함과 명확성. 시각적인 혼란을 줄입니다. 과도한 격자선, 중복 레이블, 장식용 그래픽 등 불필요한 요소는 사용하지 마세요. 여백을 효과적으로 활용하여 구성 요소를 구분하고 시각적 구조를 만듭니다. 데이터를 이해하기 쉽게 만드는 것이 가장 중요합니다.
  • 전략적인 색상 사용. 색상은 카테고리 구분, 주요 데이터 포인트 강조, 히트맵 등의 강도 표시, 브랜드 일관성 등 목적에 맞게 사용해야 합니다. 제한된 팔레트를 사용하고, 중립적인 원색을 사용하며, 강조 시 밝은 포인트 색상을 가능한 한 적게 사용하세요. 또한 색각 장애가 있는 사용자를 위해 하나의 색상에 중복된 의미를 부여하지 않도록 색상 선택을 일관되게 유지하고, 높은 수준의 액세서빌리티를 제공합니다.
  • 명확한 레이블 지정 및 제목. 축, 노드, 경로, 세그먼트 등 모든 필수 구성 요소에는 명확하고 간결하게 레이블을 지정해야 합니다. 시각화의 주제가 함축된 제목을 사용하세요. 기본 보기 방식을 깔끔하게 유지하면서 추가 컨텍스트나 정확한 값을 제공하려면 툴팁 또는 주석을 활용합니다.
  • 적절한 데이터 눈금 사용. 눈금이 데이터를 정확하게 반영하는지 확인합니다. 막대 그래프 축은 비율을 잘못 표시하지 않도록 0에서 시작합니다. 데이터 분포와 전달하려는 스토리에 따라 선형 눈금과 로그 눈금 중에서 선택하고, 여러 차트를 나란히 비교할 때는 눈금을 일관되게 유지합니다.
  • 인터랙티브 요소 활성화. 대부분의 최신 분석 플랫폼은 인터랙티브 시각화를 지원합니다. 마우스 오버 시 세부 정보 표시, 드릴다운 메뉴의 클릭 가능한 노드, 필터링 옵션, 확대/축소 등의 기능을 적용하면 사용자는 직접 데이터를 탐색하고, 후속 질문을 하고, 종합적으로 정보를 파악할 수 있습니다. 온디맨드 방식으로 세부 정보를 제공하면 초기 보기 방식이 깔끔하게 유지되어 사용자의 편의성을 높일 수 있습니다.
  • 필요한 컨텍스트 제공. 시각화가 끝이 아닙니다. 데이터가 의미하는 내용을 명확히 정리하고, 핵심 결과를 강조하고, 뉘앙스나 한계를 설명하는 텍스트를 함께 제공합니다.
  • 이해도 테스트. 오디언스 담당자와 함께 시각화를 테스트하여 정보를 올바르게 해석하고, 의도한 메시지가 명확한지 확인합니다. 피드백을 바탕으로 이 과정을 반복합니다.

Customer Journey Analytics로 사용자 흐름 분석 구현

디지털 환경에서 흐름 분석은 단순한 경로 추적을 넘어 현대 비즈니스에 필수입니다. 흐름 분석을 통해 사용자가 회사의 디지털 자산을 탐색하는 방식을 이해하고, 중요한 마찰 지점과 기회를 파악하고, 경험을 최적화하여 운영 효율성, 전환율, 고객 만족도, 충성도 등 핵심 비즈니스 성과를 보다 빠르게 달성할 수 있습니다.

Customer Journey Analytics는 사용자 흐름 분석의 잠재력을 실현하는 데 중요한 역할을 합니다. 사용자 흐름에 대한 심층적이고, 유연하며, 확장 가능한 분석에 필요한 정교한 툴을 제공합니다. 인터랙티브 탐색, 차원을 활용한 분석, 강력한 세분화, 크로스채널 데이터 통합이 가능합니다.

흐름 분석 방법론과 이를 지원하는 기술에 대한 투자는 기술적 업그레이드이자 전략적 임무입니다. 도출된 인사이트는 디지털 고객 경험에 직접적으로 영향을 미치고, 운영을 간소화하며, 수익 증대에 기여할 수 있습니다. 흐름 분석을 완벽하게 수행하려면 데이터를 해석하는 날카로운 분석 역량, 보다 넓은 고객 여정 맥락에서 고객을 이해하려는 노력, Customer Journey Analytics와 같은 강력한 툴을 능숙하게 사용하는 역량 등이 필요합니다.

Adobe Customer Journey Analytics는 웹 사이트 또는 앱의 사용자 흐름 다이어그램을 만드는 데 사용할 수 있는 고객 여정 개발에 유용한 데이터를 제공합니다.

소개 영상을 통해 Customer Journey Analytics로 모든 채널에서 수년간 축적된 고객 행동 데이터를 단일 인터페이스로 결합하여 강력한 사용자 흐름을 만드는 방법을 살펴보세요.