#F5F5F5

Una guía completa sobre los diagramas de flujos de usuario

#F5F5F5
El análisis de flujos de usuario se refiere específicamente al proceso sistemático de examinar, medir y entender las diferentes rutas que siguen los clientes al interactuar con las propiedades digitales de una organización, posiblemente a través de múltiples canales de interacción como sitios web y aplicaciones móviles. También abarca la identificación de ineficiencias inherentes, posibles cuellos de botella o puntos de fricción que pueden afectar el recorrido del usuario.

Introducción al análisis de flujos de usuario.

El análisis de flujos de usuario (o análisis de flujos de cliente) estudia la transferencia y el movimiento de recursos, información o personas a lo largo de las distintas fases de un determinado proceso o sistema. El objetivo principal es desglosar meticulosamente estos procesos en pasos diferenciados para identificar ineficiencias inherentes, posibles cuellos de botella o puntos de fricción que pueden afectar la productividad o los resultados deseados.

Los diagramas de flujos de usuario se enfocan en explicar con precisión la transición de los materiales, los datos, la energía o los clientes en un entorno determinado. Proporcionan datos valiosos con los que los ingenieros, los analistas y los líderes empresariales pueden realizar ajustes dirigidos y optimizar el rendimiento general. La precisión y la exhaustividad de los análisis de flujos ayudan a mejorar considerablemente la capacidad de una organización de alcanzar sus objetivos estratégicos.

Para realizar el análisis de flujos de usuario de manera eficaz, se necesita una perspectiva con base en el pensamiento sistémico. El análisis va más allá del seguimiento de una sola ruta lineal. Por el contrario, busca entender cómo los diferentes componentes de un sistema (las páginas de un sitio web, las pantallas de una aplicación, los puntos de contacto de marketing o las interacciones con el área de atención al cliente) influyen en conjunto sobre los movimientos de un usuario. Este enfoque reconoce que el recorrido de un usuario generalmente no está aislado, sino que está determinado por la dinámica de un sistema más amplio. Por ejemplo, para identificar un cuello de botella en una página, primero hay que entender las causas anteriores y los efectos posteriores en toda la arquitectura del sitio web o la aplicación.

Definición de los flujos de usuario.

Un flujo de usuario puede ser cualquiera de las rutas que puede seguir un cliente en un sitio web o una aplicación. El flujo de usuario también puede referirse a la visualización o el mapa de dicho recorrido, algo que a veces se conoce como diagrama de flujo o flujo de experiencia del usuario (UX). Grafica el movimiento dentro de un producto e ilustra cada paso posible que puede seguir el usuario desde el inicio hasta el final de su participación. El diagrama de flujos de usuario te ayuda a identificar las partes de tu sitio web o aplicación en las que debes proporcionar cierta información para convencer a los usuarios de realizar una acción específica y así avanzar hacia una interacción exitosa.

ejemplo de diagrama de flujos de usuario

Diferencias entre los flujos de usuario y los recorridos del cliente.

A menudo hay confusión con los flujos de usuario y los recorridos del cliente. El flujo de usuario se enfoca en la ruta del usuario dentro de un sitio web o una aplicación, mientras que el recorrido del cliente o del usuario abarca la interacción completa del usuario con una marca a través de cualquier plataforma o canal. Esta ruta comienza mucho antes de que el usuario visita el sitio web o la aplicación, y puede continuar mucho después de que deja de utilizar el producto. Un flujo de usuario es solo una parte del recorrido total del cliente.
A continuación presentamos otras diferencias:

Función

Flujo de usuario

Recorrido del cliente

Definición
Describe la secuencia de pasos específica, y en ocasiones idealizada o prevista, que puede seguir el usuario dentro de un solo sitio web o una sola aplicación para realizar una tarea determinada. También puede referirse a la visualización (diagrama de flujo, diagrama de flujo de UX) que representa estos pasos y puntos de decisión.
Muestra una perspectiva más amplia que abarca todas las interacciones y las experiencias de un usuario con una marca a través de todas las posibles plataformas y los posibles canales (tanto en línea como sin conexión).
Ámbito
Se enfoca en las interacciones con un solo sitio web o una sola aplicación.
Abarca todas las posibles interacciones con una marca, tanto en línea como sin conexión.
Línea de tiempo
Generalmente se enfoca en los pasos necesarios para realizar una tarea específica.
A menudo comienza mucho antes de que el usuario visite un sitio web o use una aplicación, y puede continuar mucho después de que deje de usar un producto determinado.
Relación
Representa un segmento o un componente dentro del recorrido más amplio del cliente.
Es parte del recorrido más amplio del cliente.
Objetivo
En la mayoría de los casos, se crea en la fase de diseño con el fin de planificar las rutas óptimas para que los usuarios alcancen una meta específica en un producto digital.
Se usa para entender la experiencia integral de un cliente con una marca a lo largo del tiempo y en todos los puntos de contacto.
Ejemplo
Realizar una compra, suscribirse a un newsletter o restablecer una contraseña.
Descubrimiento inicial de la marca, interacción en redes sociales, visita al sitio web, uso de la aplicación, interacción con el servicio de atención al cliente, reseñas del producto y un patrón de compras frecuentes.

Ventajas de usar los diagramas de flujos de usuario.

Los análisis de flujos de usuario incluyen diagramas que puedes usar como hojas de ruta para crear la  experiencia del usuario ideal. Los diagramas de flujos de usuario ofrecen varias ventajas:

  • Visualizar cómo navegan los usuarios en un sitio web o una aplicación
  • Visualizar la experiencia del usuario
  • Optimizar el flujo de usuario
  • Recibir comentarios de los integrantes del equipo de forma eficiente

A continuación, profundizaremos en cada ventaja de los diagramas y los análisis de flujos de usuario.

Visualizar cómo navegan los usuarios.

Conoce la experiencia que tienen tus usuarios cuando navegan en tu sitio web o aplicación. A veces estamos tan familiarizados con el producto de nuestra compañía que la navegación y la experiencia del usuario nos parecen simples, pero es posible que el cliente tenga una experiencia distinta.

Los diagramas y los análisis de flujos de usuario te ayudan a ver el flujo en tu sitio web o aplicación desde la perspectiva de los usuarios. Puedes observar las cosas que encuentran, identificar los puntos de fricción o los obstáculos, encontrar métodos para optimizar la experiencia y garantizar que tus metas reflejen sus necesidades.

Visualizar la UX.

El análisis de flujos de usuario también proporciona una visión general de tu aplicación e ilustra cómo funcionan todos los componentes y las páginas en conjunto. A veces nos enfocamos solo en una sección del sitio web para un proyecto específico y perdemos de vista el panorama general. El análisis de flujos de usuario considera la experiencia completa, y eso nos permite optimizar cada recorrido.

El diagrama de flujos de usuario ilustra el funcionamiento de todas las páginas y los pasos en su conjunto y muestra cómo dicho funcionamiento mejora o perjudica la experiencia de los usuarios que utilizan el producto. Esta vista te permite identificar caminos sin salida, páginas huérfanas y rutas mal diseñadas.

Una de las principales ventajas es la capacidad de identificar cuellos de botella y puntos de fricción en la experiencia digital. El análisis de flujos identifica exactamente dónde los usuarios enfrentan dificultades, van más lento de lo necesario, abandonan tareas o simplemente salen del sitio web o de la aplicación. La resolución de estos obstáculos específicos es fundamental para la creación de rutas más fluidas.

Al eliminar de forma sistemática estos cuellos de botella y optimizar la navegación, las empresas pueden aumentar considerablemente la eficiencia de los usuarios que intentan alcanzar un objetivo, ya sea encontrar información, realizar una transacción o usar una función. Esto contribuye de forma directa a la optimización de la experiencia del usuario.

Un ejemplo de diagrama de flujos de usuario

Optimizar el flujo de usuario.

Los análisis de flujos de usuario son ideales para probar un cambio antes de implementarlo. Si alguien propone un cambio en la navegación, o si se debe incorporar una sección nueva al sitio web, agrégalo primero a tu diagrama de flujos de usuario. Así será fácil demostrar y debatir la mejor ubicación para el cambio, no solamente en la arquitectura del sitio sino también dentro del recorrido del usuario.

Al visualizar los cambios en el diagrama de flujos, garantizas que la aplicación siga estando enfocada en el usuario y ayudas a tu equipo a identificar problemas antes del lanzamiento. De esta forma, no se implementan cambios apresurados y sin probar que podrían afectar gravemente el flujo de usuario y ser costosos de solucionar.

Recibir comentarios de los integrantes del equipo de forma eficiente.

A la hora de recopilar todos los comentarios de diversos integrantes de los equipos, sobre todo de los equipos externos al diseño de UX como ventas y marketing, una alternativa eficiente es centralizarlos en un análisis de flujos de usuario. Los diagramas de flujos de usuario representan la navegación de forma visual, así que son fáciles de entender para los responsables de cualquier departamento. Los análisis de flujos de usuario incluyen un diagrama con una clave simple de formas, rutas fáciles de seguir y texto mínimo para que todos los colaboradores puedan aportar sus valiosos comentarios.

Creación de un diagrama de flujos de usuario.

Para crear un diagrama de flujos de usuario, necesitas investigar a los usuarios, tener un conocimiento profundo del valor de tu producto y pensar de manera creativa. Estos diagramas son el componente principal de los análisis de flujos de usuario.

  1. Entiende el recorrido de tu cliente.

El primer paso para diseñar un diagrama de flujos de usuario es entender al usuario y su recorrido de cliente.

Una técnica para conocer a tus usuarios es crear personas ficticias de comprador. Estas personas representan un segmento del público crítico y pueden ayudarte a entender las necesidades, los deseos, las motivaciones y los comportamientos de los usuarios. También te ayudan a determinar qué información debes incluir en cada página de tu sitio web para convencer a los usuarios de navegar al siguiente paso del flujo.

Además de las personas, puedes elaborar un mapa del recorrido del cliente que detalle cada paso que sigue un cliente con tu organización, desde la introducción hasta la compra. Si entiendes el recorrido de cliente completo de cada persona, puedes identificar dónde entra en juego tu sitio web o aplicación. Esto proporciona información muy valiosa sobre la UX que debe ofrecer. Los usuarios que interactúan con el sitio web en las primeras fases del recorrido del cliente necesitan un flujo de usuario distinto de quienes interactúan con la aplicación cerca del final del recorrido.

  1. Identifica y sincroniza tus metas con las metas del usuario.

Las distintas secciones o páginas de tu sitio web tienen diferentes metas, como realizar una compra, suscribirse a un newsletter, registrarse para una prueba gratuita o inscribirse a un webinar. Sin embargo, es posible que esto no refleje con exactitud las metas de tus usuarios.

Identificar la meta de un usuario puede ser complejo, pero las personas y el mapa del recorrido del cliente que has elaborado pueden servirte de referencia. Analiza los puntos problemáticos para el cliente y las fases del recorrido en las que recurre a tus aplicaciones. Una vez que conozcas las metas de tus usuarios, podrás diseñar o ajustar el flujo de usuario para salir a su encuentro en la fase del recorrido donde se encuentren, ofrecerles lo que buscan y ayudarles a avanzar hacia el punto final al que quieras llevarlos.

Tal vez parezca contradictorio empezar por las metas de los usuarios y no las tuyas, pero es fundamental saber qué quieren los usuarios antes de poder convencerlos de que naveguen hasta el final del flujo.

  1. Descubre cómo los usuarios llegan a ti.

Ahora que sabes dónde termina tu flujo de usuario, es momento de identificar dónde empieza. Revisa tus mapas de recorrido del cliente y enumera todas las formas en que los usuarios llegan a ti, a tus productos y a tu sitio web. Estos son los distintos puntos de partida de tu flujo de usuario.

Algunos puntos de entrada comunes que puedes tener en tu diagrama de flujos de usuario son los siguientes:

  • Tráfico directo
  • Búsqueda orgánica
  • Redes sociales
  • Correo electrónico
  • Anuncios de pago
  • Sitios de referencia
  • Prensa

El modo en que los usuarios llegan a tu sitio dice mucho sobre sus necesidades y sobre el tiempo que tardarán en alcanzar tu punto final. Por ejemplo, un usuario que llega por tráfico directo posiblemente ya sabe lo que quiere y va directamente al producto; pero un usuario que hace clic en un anuncio podría no conocer tu marca y empezar a recorrer el sitio web sin rumbo claro.

  1. Determina la información que necesitan tus usuarios.

A continuación, debes llenar los espacios en blanco entre el punto final y los distintos puntos de partida de tu flujo de usuario para saber exactamente cómo puedes optimizar la experiencia del público y cómo guiarlo dentro de tu sitio. Usa las personas ficticias del comprador y el mapa del recorrido del cliente para determinar los pasos que pueden resolver los puntos problemáticos, disipar temores y dudas y proporcionar la información adecuada.

Por ejemplo, si muchos clientes potenciales llegan a tu sitio web mediante un anuncio de pago y hacen clic en la sección “Acerca de”, significa que tu público quiere conocer la marca antes de comprar. Para optimizar esa experiencia del usuario, puedes incluir información sobre tu compañía en la página de aterrizaje o crear una llamada a la acción clara de la página del producto a la página “Acerca de”.

El momento en que presentas la información también es crítico para que los usuarios obtengan lo que buscan y sigan avanzando en el flujo. Piensa en qué quieren lograr los usuarios, qué los hace dudar y qué preguntas se plantean en cada fase. Luego, optimiza los pasos de tu flujo de usuario para abordar estas cuestiones en el momento justo.

Clave de formas y símbolos del diagrama de flujos de usuario

  1. Traza y visualiza el flujo.

A estas alturas, ya sabes lo que tus usuarios necesitan en cada paso del flujo de usuario, de principio a fin. Ahora es momento de visualizarlo. Para trazar el flujo de usuario, puedes utilizar un tablero físico o digital, o incluso un software que facilite el diseño y la colaboración.

  1. Recopila comentarios, perfecciona y crea la versión final.

Una vez que hayas terminado tu diagrama de flujos de usuario, compártelo con otros integrantes del equipo para recibir sus comentarios.

Envíalo a todos los responsables de departamento de tu organización, desde diseñadores hasta desarrolladores, ingenieros de producto, representantes de ventas e integrantes del equipo de marketing. Todas estas perspectivas te pueden ayudar a identificar los puntos de fricción dentro del flujo y a encontrar formas de agilizar y optimizar la experiencia del usuario. Aplica los comentarios que recibas e implementa los cambios según sea necesario.

Una vez aprobado, proporciona la versión final del diagrama a los diseñadores de UX, los desarrolladores de software y sitios web y los ingenieros, quienes lo convertirán en un recurso digital práctico. Estos expertos pueden probar el flujo de usuario con usuarios reales y aplicar los comentarios que reciban para mejorar todavía más tu sitio web o aplicación.

Prácticas recomendadas para los diagramas de flujos de usuario.

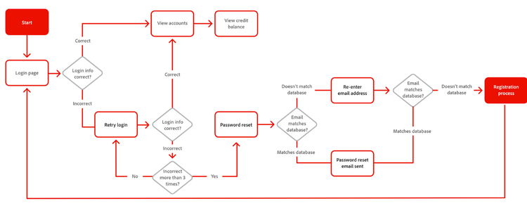
Ejemplo de diagrama de flujos de usuario

Este flujo de UX sencillo comunica cada paso usando formas, símbolos y colores universales. Añade texto en las flechas para indicar el resultado de cada decisión, como si la información del inicio de sesión es correcta o si el usuario selecciona “sí” o “no”.

Cuando un diagrama de flujos de usuario es eficaz, comunica la información con claridad e incentiva la acción. Las prácticas recomendadas no solamente garantizan que la representación visual sea estéticamente agradable, sino también que sea precisa, fácil de entender y compatible con la finalidad.

  • Define el público y el objetivo. Antes de crear una visualización, identifica claramente el público destinatario, la pregunta específica que buscas responder con la visualización o la decisión que busca fundamentar. Adapta la complejidad y el nivel de detalle según corresponda.
  • Selecciona los tipos de visualización adecuados. Elige un gráfico o diagrama que represente con exactitud los datos y las relaciones analizadas. Si bien los diagramas de flujos son específicos para el análisis de rutas, se aplican los principios generales. Usa gráficos de barras o de líneas para realizar comparaciones directas de distintas categorías o momentos en el tiempo. Evita usar gráficos circulares si quieres incluir varias categorías o realizar comparaciones detalladas. Utiliza herramientas especializadas, como las visualizaciones de flujo en Adobe Analytics o Adobe Customer Journey Analytics, para analizar las rutas de los usuarios.
  • Prioriza la simplicidad y la claridad. Evita el desorden visual. Elimina todos los elementos innecesarios, como líneas de cuadrícula excesivas, etiquetas redundantes o gráficos meramente decorativos. Usa los espacios en blanco para separar los componentes y crear una estructura visual. El enfoque principal siempre debe ser que los datos sean fáciles de entender, no que tengan un diseño elaborado.
  • Usa colores de forma responsable y estratégica. El color siempre debe cumplir un propósito: diferenciar las categorías, resaltar los puntos de datos clave, indicar la intensidad (por ejemplo, en mapas de calor) o mantener la coherencia de marca. Usa una paleta limitada, aplica colores primarios neutros y usa colores más brillantes únicamente para poner énfasis. Asegúrate de que tus opciones de colores sean sistemáticas (por ejemplo, no usar el mismo color para representar cosas diferentes) y accesibles para los usuarios con dificultades para percibir colores.
  • Incluye etiquetas y títulos claros. Todos los componentes esenciales (ejes, nodos, rutas, segmentos) deben estar etiquetados de forma clara y concisa. Proporciona un título informativo que resuma el tema principal de la visualización. Usa las ayudas contextuales o las anotaciones para brindar contexto adicional o especificar valores sin sobrecargar la vista principal.
  • Usa una escala de datos adecuada. Asegúrate de que la escala refleje los datos de forma precisa. Por lo general, los ejes de los gráficos de barras empiezan en cero para que las proporciones no estén representadas de forma errónea. Elige escalas lineales o logarítmicas en función de la distribución de los datos y la historia que quieres contar. Utiliza escalas uniformes al momento de comparar diversos gráficos en paralelo.
  • Habilita opciones interactivas cuando sea posible. Las plataformas de análisis modernas generalmente permiten crear visualizaciones interactivas. Algunas de estas funciones incluyen colocar el cursor sobre un elemento para ver más información, hacer clic en un nodo para obtener detalles, usar filtros y acercar o alejar la vista. De esta forma, los usuarios pueden explorar los datos por su cuenta, hacer preguntas de seguimiento y obtener un conocimiento más profundo. Además, esto mantiene una vista inicial ordenada y permite profundizar en determinados detalles.
  • Proporciona el contexto necesario. Las visualizaciones rara vez son eficaces por sí solas. Compleméntalas con textos explicativos para aclarar lo que representan los datos, destacar los hallazgos clave y explicar los posibles matices o restricciones.
  • Realiza pruebas para verificar la comprensión. Siempre que sea posible, pon a prueba tus visualizaciones con representantes del público destinatario para comprobar si entienden la información correctamente y si el mensaje que se pretende dar queda claro. Itera a partir de los comentario que recibas.

Implementación del análisis de flujos de usuario con Adobe Customer Journey Analytics.

Los análisis de flujos, en particular cuando estudian los comportamientos de los clientes en los entornos digitales, van más allá de realizar el seguimiento de una ruta: son un imperativo estratégico para cualquier empresa moderna. Ofrecen una vista esencial de la navegación de los clientes por las propiedades digitales de una organización, y ayudan a identificar los puntos críticos de fricción u oportunidad y optimizar las experiencias para obtener una mayor eficiencia operativa, mejores tasas de conversión y niveles más altos de satisfacción y lealtad de los clientes.

Adobe Customer Journey Analytics es fundamental para sacar el máximo partido de los análisis de flujos de usuario. Te proporciona las herramientas sofisticadas que necesitas para realizar investigaciones profundas, flexibles y escalables de los flujos de usuario, lo que incluye las funciones de exploración interactiva, análisis interdimensional, segmentación sólida y, lo más importante, la integración de los datos de múltiples canales.

Invertir en metodologías de análisis de flujos y tecnologías complementarias es una mejora técnica y un compromiso estratégico. Obtendrás información valiosa que influye directamente sobre la experiencia del cliente digital, agiliza tus operaciones y causa un impacto positivo sobre tus resultados empresariales. Para realizar un análisis de flujos eficaz, necesitas habilidades avanzadas de análisis para interpretar los datos, dominio de herramientas potentes como Adobe Customer Journey Analytics y un enfoque constante en entender a los clientes dentro del contexto más amplio de su recorrido.

Adobe Customer Journey Analytics ofrece los datos esenciales para crear recorridos del cliente y usarlos de base para diseñar los diagramas de flujos de usuario de tu sitio web o aplicación.

Mira un video con información general  sobre cómo puedes usar Adobe Customer Journey Analytics para combinar años de datos sobre el comportamiento de tus clientes, y usarlos como base para diseñar flujos de usuario confiables, todo desde una sola interfaz.