#F5F5F5

Guía completa sobre los diagramas de flujo de interacción

#F5F5F5
El análisis de flujo de interacción se refiere al proceso sistemático de examinar, medir y comprender las distintas rutas que sigue cada cliente cuando interactúa con las propiedades digitales de una organización, como los sitios web y aplicaciones móviles, y potencialmente en canales de interacción múltiples. Conlleva la identificación de las ineficiencias inherentes, posibles cuellos de botella o puntos de fricción que pueden obstaculizar el recorrido de cliente.

Explicación de los análisis de flujo de interacción

En un análisis de flujo de interacción (también denominado análisis de flujo de personas usuarias o de clientes), se examinan la transferencia y el movimiento de recursos, información o personas a través de las fases de un proceso o sistema definido. Su objetivo principal consiste en desglosar meticulosamente estos procesos en pasos independientes para identificar las ineficiencias inherentes, posibles cuellos de botella o puntos de fricción que puedan obstaculizar la productividad o impedir alcanzar los resultados esperados.

La intención de los diagramas de flujo de interacción es comprender con precisión cómo se mueven los materiales, datos, energías o, cada vez más, la clientela en un entorno determinado. Esta información permite a los equipos de ingeniería, analistas y líderes empresariales implementar ajustes específicos para mejorar el rendimiento general. La precisión y minuciosidad aplicadas durante el análisis de flujo pueden influir considerablemente en la capacidad que tiene una organización para alcanzar sus objetivos estratégicos.

Un análisis de flujo de interacción eficaz exige la adopción de una perspectiva basada en el pensamiento sistémico, de modo que va más allá de hacer un simple seguimiento de un único recorrido lineal. Uno de los principales objetivos de los análisis de flujo de interacción consiste en comprender cómo el conjunto de componentes del sistema, como las páginas web, pantallas de aplicaciones, puntos de contacto de marketing o interacciones con el servicio de atención al cliente, influye en las acciones de las personas usuarias. Este enfoque reconoce que el recorrido de una persona no suele estar aislado, sino delimitado por la dinámica general del sistema. Por ejemplo, para identificar un cuello de botella en una página, hay que saber qué lo provoca y cuáles son sus consecuencias en la arquitectura general del sitio o aplicación.

¿Qué es el flujo de interacción?

El flujo de interacción es el recorrido que puede seguir una persona a través de un sitio web o aplicación. También puede referirse a la visualización o el mapa de ese recorrido, a veces denominado diagrama de flujo o flujo de experiencia de uso (UX). Traza el movimiento a través de un producto para ilustrar los posibles pasos que puede seguir alguien desde un punto de entrada hasta el final de la interacción. El fin de un diagrama de flujo de interacción es ayudarte a determinar en qué parte de tu sitio o aplicación debes proporcionar información determinada con la que convenzas a cada visitante de realizar acciones concretas y avanzar hacia una interacción final satisfactoria.

ejemplo de diagrama de flujo de interacción

¿En qué se diferencian el flujo de interacción y el recorrido de cliente?

Los términos “flujo de interacción” y “recorrido de cliente” se confunden con frecuencia. Mientras que el primero se centra en el recorrido que sigue alguien a través de tu sitio o aplicación, el segundo abarca todas las interacciones de una persona con tu marca en cualquier plataforma o canal. Este recorrido empieza mucho antes de que esa persona visite tu sitio o utilice tu aplicación, y puede extenderse hasta bastante después de que deje de interactuar con tu producto. El flujo de interacción constituye solo una parte del recorrido de cliente general.
Estas son otras diferencias:

Función

Flujo de interacción

Recorrido de cliente

Definición
Describe la secuencia específica (y a menudo idealizada o esperada) de pasos que puede seguir una persona en un único sitio web o aplicación para realizar una tarea en particular. También puede referirse a una visualización (diagrama de flujo o diagrama de flujo de experiencia de uso) donde se trazan estos pasos y puntos de decisión.
Representa la perspectiva más amplia y abarca las interacciones y experiencias de una persona con una marca en todos los posibles canales y plataformas (digitales y físicos).
Ámbito
Se centra en las interacciones en un único sitio web o aplicación.
Abarca todas las posibles interacciones con una marca, tanto digitales como físicas.
Línea de tiempo
Suele centrarse en los pasos necesarios para completar una tarea específica.
Normalmente comienza mucho antes de que una persona visite un sitio web específico o utilice una aplicación, y puede extenderse hasta bastante después de que deje de mostrar interés por un producto concreto.
Relación
Constituye un segmento o componente del recorrido de cliente en su conjunto.
Forma parte del recorrido general de cliente.
Objetivo
Principalmente se crea durante la fase de diseño para planificar recorridos óptimos a fin de que el conjunto de personas usuarias alcance objetivos específicos en un producto digital.
Se usa para comprender la experiencia general de una persona con una marca en todos los puntos de contacto a lo largo del tiempo.
Ejemplo
Finalizar una compra, suscribirse a un boletín informativo o restablecer una contraseña.
Conocimiento inicial de la marca, interacción en redes sociales, visita al sitio web, uso de la aplicación, interacción con el servicio de atención al cliente, revisiones de productos y compras recurrentes.

¿Cuáles son las ventajas de los diagramas de flujo de interacción?

Los análisis de flujo de interacción incorporan diagramas a modo de hojas de ruta para ayudarte a crear una experiencia de uso óptima. Los diagramas de flujo de interacción presentan numerosas ventajas, ya que permiten hacer lo siguiente:

  • Ver cómo las personas usuarias navegan por sitios web o aplicaciones.
  • Visualizar la experiencia de uso.
  • Optimizar el flujo de interacción.
  • Recibir comentarios de miembros del equipo de manera eficiente.

A continuación, presentaremos en detalle cada una de las ventajas de los diagramas y análisis de flujo de interacción.

Ver cómo navegan las personas usuarias

Obtén información sobre la experiencia que reciben tus clientes cuando exploran tu sitio web o aplicación. No es de extrañar que conozcas tan bien el producto de tu empresa que la navegación y la experiencia de uso te parezcan muy sencillas, pero esto no tiene por qué ser así para tus clientes.

Los análisis y diagramas de flujo de interacción te ayudan a ver el flujo de tu sitio o aplicación desde el punto de vista de tus clientes. De este modo, podrás observar lo que ven, identificar fricciones y obstáculos, hallar formas de perfeccionar la experiencia y asegurarte de adaptar tus objetivos a las necesidades de cada cliente.

Visualizar la experiencia de uso (UX)

Un análisis de flujo de interacción también puede brindarte una perspectiva general de tu aplicación y mostrar cómo interactúan entre sí los elementos y páginas. También es fácil centrarse en una parte del sitio web para un proyecto concreto y perder de vista el panorama general. Un análisis de flujo de interacción visualiza toda la experiencia para que puedas optimizarla para cada recorrido.

Un diagrama de flujo de interacción ilustra la forma en que las páginas y los pasos se combinan para facilitar o entorpecer la experiencia de quienes exploran tu producto. Esta vista te permite identificar fácilmente los impedimentos, las páginas huérfanas y los recorridos mal elaborados.

Una de sus principales ventajas es la capacidad de identificar cuellos de botella y puntos de fricción en la experiencia digital. Los análisis de flujo señalan el punto exacto en que tus clientes se topan con dificultades, se detienen innecesariamente, abandonan tareas o cierran el sitio o aplicación. Abordar estos obstáculos concretos resulta fundamental para crear recorridos más fluidos.

Al eliminar de forma sistemática los cuellos de botella identificados y agilizar la navegación, las empresas pueden mejorar considerablemente la eficiencia de quienes intentan encontrar información, completar una transacción o utilizar una función. Esto contribuye directamente a la optimización de la experiencia de uso.

Ejemplo de un diagrama de flujo de interacción

Optimizar el flujo de interacción

Los análisis de flujo de interacción resultan esenciales para poner a prueba los cambios antes de mostrárselos al público. Si se propone un cambio en la navegación o hay que añadir una nueva sección a un sitio, refléjalo primero en el diagrama de flujo de interacción. De este modo, podrás demostrar y analizar fácilmente dónde encaja, no solo en la arquitectura del sitio, sino en el recorrido de cliente.

La visualización de los cambios en el flujo de interacción permite que la aplicación siga girando en torno a la clientela y ayuda a tu equipo a detectar problemas antes de su publicación. Así, evitarás introducir cambios no probados que podrían afectar gravemente al flujo de interacción y cuya corrección podría costarte mucho tiempo y recursos.

Recibir comentarios de miembros del equipo de manera eficiente

A la hora de recopilar comentarios de diferentes equipos, sobre todo los de marketing y ventas que son ajenos a la experiencia de uso, puedes usar un análisis de flujo de interacción para centralizar la información. Puesto que estos diagramas son visuales, te permitirán hacer una demostración de la navegación por la aplicación a las personas responsables de todos los departamentos. Un análisis de flujo de interacción incluye un diagrama con una sencilla clave de formas, recorridos fáciles de seguir y poco texto para que las partes colaboradoras más importantes puedan dar su opinión sin esfuerzo.

Cómo crear un diagrama de flujo de interacción

Los diagramas de flujo de interacción son el componente principal de los análisis de flujo, y para crearlos se debe estudiar a las personas usuarias, comprender a la perfección el valor que aporta el producto y pensar de forma creativa.

  1. Comprende el recorrido de tus clientes

El primer paso del diseño de un diagrama de flujo de interacción consiste en comprender a tus clientes y su recorrido.

Podrás conocer a estas personas mediante la creación de perfiles interactivos de clientes ficticios. Un perfil ficticio de cliente es una representación de un segmento de público importante que puede ayudarte a comprender los intereses, necesidades, motivaciones y comportamientos de la clientela, y pueden ayudarte a saber qué información debes incluir en cada página de tu sitio para convencer a sus visitantes de avanzar al siguiente paso del flujo.

Además de perfiles, plantéate la posibilidad de crear un mapa del recorrido de cliente donde se describan todos los pasos que sigue una persona con respecto a tu organización, desde la primera impresión hasta la compra. Al comprender el recorrido completo de cada perfil, verás dónde entra en juego tu sitio web o aplicación y obtendrás información valiosa sobre la experiencia de uso que debe ofrecer. Quienes interactúen con el sitio web al comienzo de su recorrido necesitarán un flujo distinto del de quienes interactúen con la aplicación al final.

  1. Identifica y adapta tu objetivo al de tus clientes

Cada sección o página de tu sitio web sirve para algo diferente, como comprar, suscribirse al boletín informativo, registrarse para una prueba gratis o inscribirse en un webinar. Sin embargo, puede que estas acciones no reflejen con precisión los objetivos de tu clientela.

Identificar el objetivo de cada cliente puede resultar complicado, pero puedes utilizar los perfiles ficticios y mapas de recorridos que has creado. Examina los focos de problemas a los que se enfrenta cada persona en las fase del recorrido en la que accede a tus aplicaciones. Cuando conozcas sus objetivos, podrás diseñar o ajustar el flujo de interacción para satisfacer sus necesidades en el punto del recorrido donde se encuentre, ofrecerle lo que busca y dirigirla al punto final que quieras.

Tal vez no te parezca lógico partir de los objetivos de tus clientes en lugar de priorizar los tuyos, pero debes saber lo que quieren antes de convencerles de llegar al final de tu flujo.

  1. Descubre cómo te encuentran tus clientes

Ahora que sabes dónde acaba el flujo de interacción, debes identificar dónde empieza. Examina tus mapas de recorridos de cliente y elabora una lista de todas las formas en que tus clientes encuentran tu marca, tu producto y tu sitio. Estos serán los principales puntos de partida del flujo de interacción.

Estos son algunos puntos de entrada habituales que puedes incluir en tu diagrama de flujo de interacción:

  • Tráfico directo
  • Búsqueda orgánica
  • Redes sociales
  • Correo electrónico
  • Anuncios de pago
  • Sitios de referencia
  • Prensa

La forma en que tus clientes acceden a tu sitio te brindará mucha información sobre sus necesidades y el tiempo que tardarán en llegar al punto final. Por ejemplo, es posible que alguien que acceda a tu sitio a través de tráfico directo sepa lo que quiere y se dirija directamente al producto, mientras que tal vez otra persona que haga clic en un anuncio no conozca tu marca y explore tu sitio sin un rumbo definido.

  1. Determina la información que necesitan tus clientes

A continuación, deberás ir rellenando los huecos entre el punto final y los puntos de partida del flujo de interacción para descubrir cómo optimizar la experiencia del público y guiarlo a través de tu sitio. Utiliza tus perfiles ficticios de cliente y mapas de recorridos para identificar estos pasos, que deben abordar los focos de problemas, disipar los temores y dudas, y brindar a la clientela la información que busca.

Por ejemplo, si la clientela potencial entra constantemente a tu sitio web a través de un anuncio de pago y luego hace clic en la página Acerca de, significará que quiere saber a quién va a comprar. Para agilizar la experiencia de uso, puedes incluir información sobre la empresa en la página de destino a la que conduce el anuncio o crear una llamada a la acción clara que conduzca de la página del producto a la página Acerca de.

El momento en que se muestra la información también resulta crucial para garantizar que la clientela obtenga lo que necesita para seguir avanzando en el flujo. Ten en cuenta lo que quieren lograr estas personas, qué las hace dudar y qué preguntas tienen en cada fase. Luego, optimiza los pasos del flujo de interacción para abordar esas cuestiones en el momento adecuado.

Formas del diagrama de flujo de interacción y leyenda de símbolos

  1. Traza y visualiza el flujo

En esta fase, sabrás qué necesita la clientela en cada paso del flujo de interacción, desde el principio hasta el final. Ahora es el momento de visualizarlo. Para trazar el flujo de interacción, puedes usar una pizarra física o digital o un programa de software que simplifique la elaboración y colaboración.

  1. Recopila comentarios, ajusta y finaliza

Cuando hayas completado el diagrama de flujo de interacción, compártelo con más miembros del equipo para que te den su opinión.

Envíaselo a las partes interesadas de la organización, como representantes de ventas y equipos de diseño, desarrollo, ingeniería de productos y marketing. Todos estos puntos de vista te ayudarán a identificar posibles fricciones en el flujo y hallar mejores formas de agilizar y mejorar la experiencia de uso. Implementa los comentarios y haz los cambios necesarios.

Una vez aprobado, comparte el diagrama de flujo de interacción terminado con los equipos de ingeniería, diseño de experiencias y desarrollo web y de software para que lo conviertan en un recurso digital práctico. Una vez hecho, podrán probar el flujo de interacción con personas reales e implementar sus comentarios para seguir mejorando tu sitio web o aplicación.

Prácticas recomendadas de los diagramas de flujo de interacción

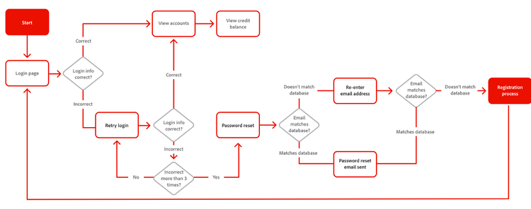
Ejemplo de diagrama de flujo de interacción

El sencillo flujo de experiencia de uso informa sobre cada paso mediante formas universales, símbolos y colores. El texto complementario a lo largo de las líneas con flechas comunica los resultados de cada decisión, por ejemplo, si los datos de inicio de sesión son correctos o si se ha hecho clic en “sí” o “no”.

La creación de un diagrama de flujo de interacción eficaz resulta esencial para transmitir la información con claridad y fomentar acciones. El cumplimiento de prácticas recomendadas definidas garantiza que las visualizaciones no solo sean atractivas, sino también precisas, comprensibles y adecuadas a su fin.

  • Define tu público y objetivo. Antes de crear una visualización, identifica con claridad al público destinatario, la pregunta específica que pretendes responder con ella, o la decisión que debe fundamentar. Adapta el nivel de complejidad y detalle en consecuencia.
  • Selecciona tipos de visualización apropiados. Decántate por un gráfico o diagrama que represente con precisión los datos y las relaciones investigadas. Si bien los diagramas de flujo son específicos para los análisis de rutas, se aplican principios generales. Utiliza gráficos de líneas o barras para hacer comparaciones sencillas a lo largo del tiempo o entre categorías, y evita los gráficos circulares si necesitas una comparación precisa o tienes muchas categorías. Emplea herramientas especializadas tales como las visualizaciones de flujos de Adobe Analytics o Adobe Customer Journey Analytics para analizar las rutas de las personas usuarias.
  • Da prioridad a la simplicidad y la claridad. Evita el desorden visual al eliminar los elementos que no sean esenciales, como el exceso de cuadrículas, etiquetas redundantes o gráficos meramente decorativos. Haz un uso correcto de los espacios en blanco para separar componentes y crear una estructura visual. Debes centrarte siempre en hacer que los datos sean comprensibles y alejarte de los diseños elaborados.
  • Utiliza los colores de forma estratégica y responsable. Usa los colores con un propósito, por ejemplo, diferenciar categorías, resaltar los principales puntos de datos, indicar la intensidad (como en los mapas de calor) o mantener la coherencia de marca. Utiliza una paleta limitada con colores primarios neutros, y emplea colores más llamativos con moderación para hacer énfasis. Asegúrate de dar a los colores un uso coherente (por ejemplo, el mismo color no debe representar elementos diferentes) y accesible para tener en cuenta a las personas con deficiencias de visión cromática.
  • Aplica títulos y etiquetas claros. Todos los componentes esenciales (ejes, nodos, rutas y segmentos) deben etiquetarse con claridad y concisión. Incluye un título informativo que resuma el tema principal de la visualización. Además, emplea textos de ayuda contextual y anotaciones para ofrecer un contexto adicional o concretar valores sin saturar la vista principal.
  • Utiliza escalas de datos adecuadas. Asegúrate de que las escalas reflejen los datos con precisión. Los ejes de gráficos de barras deben empezar en 0 para evitar que se malinterpreten las proporciones. Elige entre escalas lineales y logarítmicas en función de la distribución de los datos y lo que vayas a contar. Mantén la coherencia de las escalas cuando compares varios gráficos en paralelo.
  • Permite la interactividad cuando sea posible. Las plataformas analíticas modernas suelen permitir la inclusión de visualizaciones interactivas. Funciones como que se muestre información al colocar el cursor sobre un elemento, los nodos que se expanden al hacer clic y las ampliaciones permiten al público explorar los datos, hacer preguntas de seguimiento y comprender mejor la información. La presentación de información a la carta mantiene la vista inicial ordenada a la vez que permite profundizar en el contenido.
  • Proporciona el contexto necesario. Las visualizaciones rara vez son eficaces por sí solas. Compleméntalas con texto explicativo donde se aclare qué representan los datos, se destaquen los principales hallazgos y se expliquen los matices o limitaciones.
  • Realiza pruebas de comprensión. Siempre que puedas, prueba las visualizaciones con representantes del público destinatario para asegurarte de que interpretan la información correctamente y de que el mensaje que quieres transmitir queda claro. Itera a partir de los comentarios.

Implementación de un análisis de flujo de interacción con Customer Journey Analytics

Los análisis de flujos, sobre todo los que se aplican al comportamiento de la clientela en entornos digitales, van más allá del simple seguimiento de rutas y constituyen un imperativo estratégico para las empresas modernas. Proporcionan a las organizaciones un punto de vista esencial para comprender cómo navegan sus clientes por sus propiedades digitales, identificar los principales puntos de fricción u oportunidades y, en última instancia, optimizar las experiencias para obtener resultados empresariales clave como la mejora de la eficiencia operativa, el incremento de las tasas de conversión y el aumento de la satisfacción y lealtad de la clientela.

Customer Journey Analytics es de vital importancia para aprovechar todo el potencial de los análisis de flujo de interacción. Ofrece las herramientas avanzadas necesarias para realizar investigaciones ampliables, flexibles y exhaustivas de los flujos de las personas usuarias, lo que incluye funciones de exploración interactiva, análisis interdimensionales, segmentación robusta y, lo que es más importante, integración de datos multicanal.

La inversión en metodologías de análisis de flujos y tecnologías complementarias constituye una mejora técnica y un compromiso estratégico. La información recabada influye directamente en la experiencia de cliente digital, agiliza las operaciones y, finalmente, contribuye de un modo positivo al resultado final. El dominio de los análisis de flujo requiere una gran capacidad analítica para interpretar los datos, el manejo de potentes herramientas como Customer Journey Analytics y un enfoque constante en la comprensión de la clientela dentro del contexto más amplio de su recorrido.

Adobe Customer Journey Analytics brinda a tu organización datos fundamentales para desarrollar recorridos de cliente que puedes emplear para elaborar diagramas de flujo de interacción para tu sitio web o aplicación.

Mira este vídeo de resumen sobre cómo Customer Journey Analytics puede ayudarte a crear flujos robustos de personas usuarias gracias a la combinación de años de datos de todos los canales sobre el comportamiento de tus clientes en una única interfaz.