View this page in English (US).Continue
.

Um guia completo para diagramas de fluxo do usuário

A análise do fluxo do usuário consiste no processo estruturado de avaliar, mensurar e compreender os diferentes trajetos de clientes enquanto interagem com as plataformas digitais de uma organização, como sites e aplicativos para dispositivos móveis, podendo envolver também diversos canais de interação. Esse processo inclui a identificação de falhas, possíveis gargalos ou obstáculos que podem dificultar a experiência do usuário ao longo da jornada.

Compreender a análise do fluxo do usuário.

A análise do fluxo do usuário (ou análise do fluxo de clientes) estuda o movimento e a transferência de recursos, informações ou pessoas por meio das diferentes fases de um processo ou sistema específico. O objetivo central dessa análise é decompor detalhadamente esses processos em etapas individuais, visando identificar ineficiências, gargalos ou obstáculos que podem prejudicar a produtividade ou comprometer os resultados esperados.

Os diagramas de fluxo do usuário se concentram em entender precisamente como materiais, dados, energia ou, cada vez mais, clientes transitam dentro de um determinado ambiente. Com base nas informações coletadas, engenheiros, analistas e gestores podem implementar ajustes estratégicos para melhorar o desempenho geral. A qualidade e a precisão na realização dessa análise podem afetar de maneira significativa a capacidade de uma organização alcançar suas metas estratégicas.

Para uma análise eficaz do fluxo do usuário, é essencial adotar uma abordagem baseada no pensamento sistêmico. Esse processo vai além da simples observação de um caminho linear. Compreender como diferentes elementos do sistema, como páginas da Web, telas de aplicativos, pontos de contato de marketing ou atendimentos de suporte a clientes, afetam coletivamente o movimento do usuário é uma das principais metas da análise do fluxo do usuário. Essa perspectiva leva em consideração que a jornada do usuário raramente é isolada, mas sim influenciada pela dinâmica global do sistema. Por exemplo, identificar um gargalo em uma página implica compreender as causas anteriores e os impactos subsequentes dentro da arquitetura do site ou aplicativo como um todo.

O que é fluxo do usuário?

Fluxo do usuário refere-se ao caminho que alguém pode seguir dentro de um site ou aplicativo. Esse fluxo também pode ser representado visualmente por meio de um mapa ou diagrama, muitas vezes denominado fluxograma ou fluxo de experiência do usuário (UX). Ele descreve a jornada do usuário por um produto, ilustrando todas as etapas possíveis que o usuário pode percorrer, desde seu ponto de entrada até a conclusão do engajamento. O objetivo principal de um diagrama de fluxo do usuário é identificar os locais dentro do seu site ou aplicativo em que é necessário fornecer informações específicas que incentivem os usuários a tomar determinadas ações, conduzindo-os a uma interação bem-sucedida ao final da jornada.

exemplo de diagrama de fluxo do usuário

Qual é a diferença entre fluxo do usuário e jornada do cliente?

O fluxo do usuário e a jornada do cliente são termos que frequentemente se confundem. Enquanto o fluxo do usuário foca a jornada do usuário dentro de um site ou aplicativo específico, a jornada do cliente abrange toda a interação do usuário com a marca, independentemente da plataforma ou canal utilizado. Essa jornada começa muito antes de o usuário acessar seu site ou aplicativo e pode se estender bem além do momento em que ele sai do seu produto. O fluxo do usuário é apenas uma parte da jornada geral do cliente.
Veja outras diferenças abaixo:

Recurso

Fluxo do usuário

Jornada do cliente

Definição
Descreve uma sequência específica de etapas que um usuário pode seguir em um site ou aplicativo para realizar uma tarefa específica, muitas vezes idealizada ou planejada. Essa sequência também pode ser representada visualmente por meio de um fluxograma ou diagrama de fluxo de UX, mapeando as etapas e pontos de decisão envolvidos.
Representa a perspectiva mais ampla, abrangendo todas as interações e experiências de um usuário com uma marca, seja em plataformas digitais ou em pontos de contato offline.
Escopo
Concentra-se nas interações dentro de um único site ou aplicativo.
Abrange todas as interações potenciais com uma marca, tanto online quanto offline.
Período
Geralmente se concentra nas etapas necessárias para concluir uma tarefa específica.
Geralmente começa muito antes de um usuário acessar um site específico ou usar um aplicativo, podendo continuar muito depois de ele ter terminado sua interação com o produto.
Relacionamento
Representa um segmento ou componente dentro da jornada maior do cliente.
Parte da jornada mais ampla do cliente.
Finalidade
Criado principalmente durante a fase de design, com o objetivo de planejar caminhos ideais para que os usuários atinjam objetivos específicos em um produto digital.
Usada para entender a experiência integral de uma pessoa com a marca ao longo do tempo e por meio de todos os pontos de contato.
Exemplo
Concluir uma compra, assinar um boletim informativo ou redefinir uma senha.
Conhecimento inicial da marca, interações nas mídias sociais, acesso ao site, uso de aplicativos, atendimento ao cliente, avaliações de produtos e compras recorrentes.

Quais são as vantagens dos diagramas de fluxo do usuário?

As análises de fluxo do usuário incluem diagramas que funcionam como guias para auxiliar na criação de uma experiência do usuário ideal. Esses diagramas trazem diversas vantagens:

  • Visualizar como os usuários navegam em sites ou aplicativos
  • Compreender a experiência do usuário
  • Otimizar o fluxo do usuário
  • Receber feedback de maneira eficiente da equipe

A seguir, detalharemos cada uma dessas vantagens das análises e diagramas de fluxo do usuário.

Visualize como os usuários navegam.

As análises de fluxo permitem que você visualize como os usuários interagem com seu site ou aplicativo. Às vezes, devido ao conhecimento profundo que você tem do produto, a navegação e a experiência do usuário podem parecer simples, mas isso pode não refletir a realidade de cada cliente.

Os diagramas e as análises de fluxo do usuário ajudam a observar o site ou aplicativo sob a perspectiva do usuário, permitindo identificar onde há dificuldades, obstáculos e oportunidades de tornar a experiência mais fluida. Além disso, esses fluxos ajudam a garantir que os objetivos da empresa estejam alinhados com as expectativas dos usuários.

Visualização da experiência do usuário (UX).

A análise do fluxo também oferece uma visão abrangente do seu aplicativo, mostrando como cada página e seção interage entre si. Muitas vezes, focar um projeto específico pode fazer com que você perca de vista o conjunto completo. Com a análise do fluxo, você consegue enxergar toda a experiência de navegação e pode otimizar as jornadas dos usuários.

Os diagramas de fluxo detalham como as páginas e etapas se interconectam, ajudando a entender se estão facilitando ou dificultando a navegação do usuário. Essa visualização facilita a identificação de problemas como becos sem saída, páginas isoladas e fluxos de navegação mal estruturados.

Uma das principais vantagens dessa abordagem é a habilidade de detectar gargalos e pontos de atrito na jornada do usuário. A análise do fluxo revela com precisão onde os usuários enfrentam dificuldades, onde a navegação fica mais lenta sem necessidade, onde os usuários desistem de tarefas ou até deixam o site ou aplicativo. Resolver esses obstáculos de maneira específica é crucial para criar uma navegação mais fluida e eficiente.

Ao eliminar esses gargalos e aprimorar os fluxos identificados, as empresas podem melhorar a eficiência para os usuários, ajudando-os a alcançar seus objetivos, seja encontrando informações, finalizando transações ou utilizando funcionalidades de maneira mais ágil. Essa melhoria contínua afeta diretamente a qualidade da experiência do usuário.

Exemplo de diagrama de fluxo do usuário

Otimizar o fluxo do usuário.

As análises de fluxo do usuário são fundamentais para testar mudanças antes de implementá-las. Quando for sugerir uma alteração na navegação ou adicionar uma nova seção ao site, é importante começar desenhando-a no diagrama de fluxo do usuário. Isso permite que você demonstre e aborde facilmente onde se encaixa, não apenas na arquitetura do site, mas na jornada do usuário.

Visualizar essas modificações no fluxo permite manter o foco na experiência do usuário e ajuda a equipe a identificar possíveis problemas antes do lançamento. Dessa forma, você evita a pressa de implementar alterações não testadas, que poderiam afetar negativamente a navegação e resultar em custos elevados para correções futuras.

Receber feedback de maneira eficiente da equipe.

Reunir o feedback de diferentes membros da equipe, especialmente de profissionais de áreas como vendas e marketing, que não são especialistas em UX, é uma maneira eficaz de centralizar todos os insights por meio de uma análise do fluxo do usuário. Por serem visuais, os diagramas de fluxo do usuário facilitam a explicação e demonstração da navegação do aplicativo para partes interessadas de diversos departamentos. Uma análise do fluxo do usuário inclui um diagrama simples, com uma legenda clara de formas, caminhos intuitivos e texto minimalista, permitindo que colaboradores-chave possam facilmente fornecer seu feedback valioso.

Como criar um diagrama de fluxo do usuário.

Desenvolver um diagrama de fluxo do usuário envolve pesquisa com usuários, um entendimento profundo do valor do produto e um processo criativo de design. Esses diagramas são componentes centrais nas análises de fluxo do usuário.

  1. Entenda a jornada de cada cliente.

O primeiro passo para desenvolver um diagrama de fluxo do usuário é compreender seu público-alvo e a jornada do cliente.

Uma maneira eficaz de conhecer seus usuários é criar personas de comprador envolventes. Uma persona de comprador é uma representação detalhada de um segmento relevante do público, ajudando a identificar as necessidades, os desejos, as motivações e os comportamentos dos usuários. Elas são essenciais para definir quais informações incluir em cada página do seu site, de maneira a incentivar os usuários a avançar para a próxima fase do fluxo.

Além de criar personas, é importante considerar a elaboração de um mapa da jornada do cliente que ilustra todas as etapas do processo vivido por clientes com sua empresa, desde o primeiro contato até a compra. Entender a jornada do cliente para cada persona ajuda a identificar o papel do seu site ou aplicativo nesse processo. Isso pode gerar insights valiosos para aprimorar a experiência do usuário oferecida. Os usuários que acessam o site no início da jornada como clientes terão necessidades diferentes em termos de fluxo do usuário em comparação com as personas que interagem com o aplicativo no estágio final da jornada.

  1. Identifique e alinhe seu objetivo com o objetivo do seu usuário.

Cada seção ou página do seu site tem um objetivo específico, como realizar uma compra, assinar o boletim informativo, registrar-se para um teste gratuito ou se inscrever em um webinar. No entanto, esses objetivos podem não corresponder exatamente aos objetivos dos seus usuários.

Identificar o objetivo de um usuário pode ser desafiador, mas você pode consultar as personas e o mapa da jornada do cliente desenvolvido para ajudar nesse processo. Examine os pontos críticos da jornada dos usuários, especialmente nos momentos em que eles utilizam seus aplicativos. Uma vez que você compreenda os objetivos dos usuários, poderá projetar ou ajustar o fluxo do usuário para atendê-los de acordo com a etapa em que se encontram, oferecendo o que procuram e guiando-os até o ponto final desejado.

Embora pareça contraintuitivo, começar com os objetivos do usuário em vez dos seus próprios é essencial, pois você precisa entender o que os usuários querem antes de convencê-los a avançar até a etapa final do fluxo.

  1. Descubra como os usuários encontram você.

Agora que você sabe qual é o ponto final do fluxo do usuário, é hora de determinar onde ele começa. Revise seus mapas da jornada do cliente e faça uma lista das diferentes maneiras pelas quais os usuários encontram você, seu produto e seu site. Estes são os diversos pontos de entrada do fluxo do usuário.

Alguns exemplos comuns de pontos de entrada que você pode incluir no seu diagrama de fluxo do usuário são:

  • Tráfego direto
  • Pesquisa orgânica
  • Redes sociais
  • Email
  • Anúncios pagos
  • Sites de encaminhamento
  • Imprensa

A maneira como os usuários acessam seu site pode revelar muito sobre suas intenções e quanto tempo levarão até alcançar o objetivo final. Por exemplo, um usuário que chega diretamente ao seu site por meio de tráfego direto provavelmente já sabe o que quer e irá direto ao seu produto. Já um usuário que clica em um anúncio pode não estar familiarizado com a sua marca e, portanto, pode estar descobrindo seu site de maneira mais aleatória.

  1. Determine de quais informações seus usuários precisam.

O próximo passo é preencher as lacunas entre o ponto final e os diversos pontos de entrada do fluxo do usuário, para entender como otimizar a experiência do seu público e guiá-lo de maneira eficiente pelo seu site. Utilize as personas de comprador e o mapa da jornada do cliente para definir essas etapas, que devem focar em resolver problemas, dissipar dúvidas e fornecer as informações necessárias para que os compradores sigam adiante.

Por exemplo, se muitos clientes acessam seu site por meio de um anúncio pago e visitam a página “Sobre”, isso indica que seu público tem interesse em entender mais sobre a empresa antes de tomar uma decisão. Para otimizar essa experiência, você pode adicionar informações sobre a empresa na página de destino ou criar um CTA direto da página de produto para a seção “Sobre”.

O momento de fornecer as informações também é essencial para garantir que os usuários recebam o que precisam para continuar avançando no fluxo do usuário. Considere o que os usuários querem alcançar, o que pode causar hesitação e quais perguntas surgem em cada etapa da jornada. Depois, otimize as etapas do fluxo para responder a essas questões no momento exato em que surgem.

Legenda do formato e símbolo do diagrama de fluxo do usuário

  1. Mapeie e visualize o fluxo.

Agora que você sabe o que os usuários precisam em cada etapa do fluxo, desde o ponto de entrada até o final, é hora de visualizá-lo. Para mapear seu fluxo do usuário, você pode usar um quadro branco, seja físico ou digital, ou até mesmo um software específico que facilite a criação e colaboração.

  1. Receba feedback, refine e finalize.

Depois de concluir seu diagrama de fluxo, compartilhe-o com a equipe para receber feedback.

Apresente-o também às partes interessadas da organização, como designers, desenvolvedores, engenheiros de produto, representantes de vendas e membros da equipe de marketing. Essas diversas perspectivas são valiosas para identificar possível atrito no fluxo e descobrir maneiras mais eficazes de otimizar e melhorar a experiência do usuário. Aplique o feedback recebido e faça as alterações necessárias.

Após a aprovação final, entregue o fluxograma do usuário finalizado à equipe de design de UX, desenvolvedores Web e de software, e engenheiros, que vão transformá-lo em uma ferramenta digital prática. Eles poderão testar o fluxo com usuários reais e aplicar os insights recebidos para aprimorar ainda mais o site ou aplicativo.

Práticas recomendadas para diagramas de fluxo do usuário.

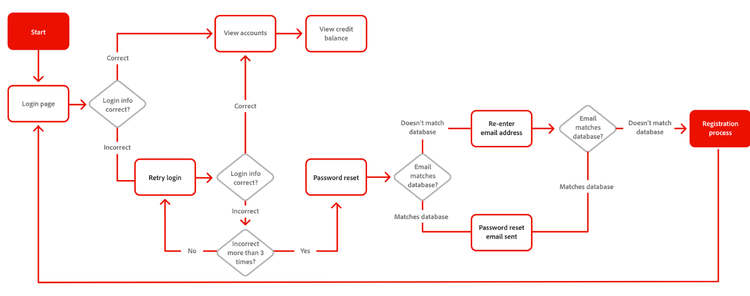
Exemplo de diagrama de fluxo do usuário

Esse fluxo de UX simples utiliza formas, símbolos e cores universais para comunicar claramente cada etapa. Textos adicionais ao longo das setas explicam os resultados de cada decisão, como verificar se as informações de logon estão corretas ou se o usuário selecionou “sim” ou “não”.

Criar fluxogramas do usuário eficazes é essencial para comunicar insights de maneira clara e motivar ações. Seguir as melhores práticas estabelecidas garante que as visualizações não só sejam esteticamente atraentes, mas também precisas, compreensíveis e adequadas ao propósito.

  • Defina público e propósito. Antes de criar qualquer visualização, identifique claramente o público-alvo, a pergunta específica que a visualização pretende responder ou a decisão que ela pretende informar. Adapte a complexidade e o nível de detalhes corretamente.
  • Selecione os tipos de visualização apropriados. Escolha um gráfico ou diagrama que represente com precisão os dados e os relacionamentos abordados. Embora os diagramas de fluxo sejam focados na análise de caminhos, alguns princípios gerais podem ser aplicados. Utilize gráficos de barras ou linhas para comparações diretas ao longo do tempo ou entre diferentes categorias; evite o uso de gráficos de pizza quando for necessário comparar várias categorias ou fazer análises precisas. Para uma análise mais detalhada dos caminhos do usuário, use ferramentas especializadas, como as visualizações de fluxo do Adobe Analytics ou do Adobe Customer Journey Analytics.
  • Priorize a simplicidade e a clareza. Evite desordem visual. Remova elementos desnecessários, como linhas de grade excessivas, rótulos redundantes ou gráficos puramente decorativos. Use o espaço em branco de maneira eficiente para separar componentes e criar uma estrutura visual. O objetivo principal deve ser sempre facilitar a compreensão dos dados, em vez de criar um design elaborado.
  • Use as cores de maneira estratégica e responsável. As cores devem ter um propósito claro, como diferenciar categorias, destacar pontos-chave de dados, indicar intensidade (como em mapas de calor) ou manter a consistência da marca. Opte por uma paleta de cores limitada, use cores neutras ou primárias e empregue cores de destaque mais brilhantes com moderação para enfatizar aspectos importantes. Garanta que as cores sejam consistentes (por exemplo, a mesma cor não deve representar coisas diferentes) e acessíveis, levando em consideração usuários com deficiências de visão de cores.
  • Implemente rótulos e títulos claros. Todos os componentes essenciais (eixos, nós, caminhos e segmentos) devem ser rotulados de maneira clara e concisa. Forneça um título claro e informativo que resuma o tema central da visualização. Utilize dicas de ferramentas ou anotações para adicionar contexto extra ou valores específicos, sem sobrecarregar a visualização principal com informações excessivas.
  • Use uma escala de dados apropriada. Confira se as escalas refletem os dados com precisão. Os eixos do gráfico de barras geralmente devem começar em zero para evitar distorções nas proporções. Escolha entre escalas lineares e logarítmicas com base na distribuição dos dados e na narrativa que você deseja transmitir. Mantenha escalas consistentes quando comparar vários gráficos lado a lado.
  • Habilite a interatividade sempre que possível. Plataformas analíticas modernas frequentemente permitem visualizações interativas. Recursos como detalhes ao passar o mouse, nós clicáveis para mais informações, opções de filtragem e zoom permitem que os usuários conheçam os dados de maneira autônoma, façam perguntas adicionais e tenham uma compreensão mais aprofundada. Fornecer detalhes sob demanda mantém a visão inicial limpa, ao mesmo tempo que possibilita análises mais profundas.
  • Forneça o contexto necessário. Visualizações raramente são eficazes por si só. Acompanhe-as com um texto explicativo que esclareça o significado dos dados, destaque as principais descobertas e explique quaisquer nuances ou limitações.
  • Teste a compreensão. Sempre que possível, teste as visualizações com representantes do público-alvo para garantir que estejam interpretando as informações corretamente e que a mensagem pretendida esteja clara. Faça a iteração com base no feedback.

Implemente a análise do fluxo do usuário com o Customer Journey Analytics.

A análise do fluxo, especialmente aplicada ao comportamento de cliente em ambientes digitais, vai além do simples monitoramento de trajetos, tornando-se um elemento estratégico essencial para as empresas contemporâneas. Ela fornece uma visão crucial para que as organizações compreendam como os usuários interagem com suas plataformas digitais, identifiquem pontos críticos de atrito ou oportunidades e, por fim, aprimorem as experiências para alcançar resultados comerciais significativos, como maior eficiência operacional, aumento das taxas de conversão e elevação da satisfação e fidelidade de clientes.

O Customer Journey Analytics é indispensável para conhecer todo o potencial da análise do fluxo do usuário. Essa abordagem disponibiliza ferramentas avançadas para uma investigação profunda, flexível e dimensionável dos fluxos do usuário, contemplando recursos como descoberta interativa, análise multidimensional, segmentação robusta e, acima de tudo, a integração de dados entre diferentes canais.

Investir em metodologias de análise do fluxo e em tecnologias de suporte representa não só um avanço técnico, mas também um compromisso estratégico. Os insights gerados afetam diretamente a experiência digital de clientes, otimizam processos operacionais e, em última instância, contribuem positivamente para os resultados financeiros. Dominar a análise do fluxo requer habilidades analíticas apuradas para interpretar os dados, domínio de ferramentas avançadas como o Customer Journey Analytics e um foco constante em compreender o cliente dentro do contexto mais amplo da jornada.

O Adobe Customer Journey Analytics fornece à sua empresa dados vitais para desenvolver jornadas do cliente que você pode usar para criar diagramas de fluxo do usuário para seu site ou aplicativo.

Assista a um vídeo de visão geral  sobre como o Customer Journey Analytics pode ajudar você a construir fluxos do usuário robustos, combinando anos de dados de comportamento de clientes de todos os canais em uma única interface.