#F5F5F5

En omfattande guide till diagram över användarflöden

#F5F5F5
Analys av användarflöden avser den systematiska processen att undersöka, mäta och förstå hur kunderna interagerar med en organisations digitala tillgångar, till exempel webbplatser och mobilappar, eventuellt över flera interaktionskanaler. Det handlar om att identifiera inneboende ineffektiviteter, potentiella flaskhalsar och friktionspunkter som kan störa användarresan.

Förstå användarflödesanalyser.

Användarflödesanalyser (även kallade kundflödesanalyser) undersöker hur resurser, information eller individer överförs och förflyttar sig genom de olika stegen i en definierad process eller ett definierat system. Huvudsyftet är att dela upp dessa processer i enskilda steg för att identifiera inneboende ineffektiviteter, potentiella flaskhalsar och friktionspunkter som kan hämma produktiviteten eller motverka önskade resultat.

Användarflödesdiagram fokuserar på att förstå exakt hur material, data, energi eller, i allt högre grad, kunder rör sig inom en viss miljö. De insikter som erhålls gör att ingenjörer, analytiker och affärsledare kan göra målinriktade ändringar för att förbättra den totala prestandan. Precisionen och noggrannheten hos en flödesanalys kan avsevärt påverka en organisations förmåga att uppnå sina strategiska mål.

För att effektivt utföra användarflödesanalyser måste man ha ett perspektiv grundat i systemtänkande. Det går utöver att bara följa en enda, linjär väg. Att förstå hur olika systemkomponenter, som webbsidor, applikationsskärmar, marknadsföringskontakter eller kundtjänstinteraktioner, tillsammans påverkar användarens rörelser är ett huvudmål med användarflödesanalyser. Den här metoden erkänner att användarens resa sällan är isolerad, i stället formas den av det större systemets dynamik. För att till exempel identifiera en flaskhals på en sida måste man förstå orsakerna uppströms och effekterna nedströms inom webbplatsens eller applikationens övergripande arkitektur.

Vad är ett användarflöde?

Användarflöden är en väg en kund kan ta via en webbplats eller applikation. Användarflöden kan också avse en visualisering eller karta över den resan, ibland kallat ett flödesschema eller ett användarupplevelseflöde (UX). Det kartlägger rörelsen genom en produkt och illustrerar varje möjligt steg en användare kan ta från en startpunkt tills interaktionen tar slut. Syftet med ett användarflödesdiagram är att hjälpa er identifiera var på er webbplats eller i er applikation ni behöver tillhandahålla information som övertygar användarna att vidta specifika åtgärder som leder dem vidare till en lyckad, sista interaktion.

exempel på användarflödesdiagram

Vad är skillnaden mellan ett användarflöde och en kundresa?

Användarflöde och kundresa blandas ofta ihop. Användarflödet fokuserar på användarens väg genom er webbplats eller applikation, medan användarresan eller kundresan avser en användares alla interaktioner med ert varumärke på vilken plattform eller kanal som helst. Den här processen börjar långt innan en användare besöker er webbplats eller använder er applikation och kan fortsätta långt efter att de har lämnat er produkt. Användarflödet är bara en del av den fullständiga kundresan.
Fler skillnader anges nedan:

Funktion

Användarflöde

Kundresan

Definition
Beskriver den specifika, ofta idealiserade eller tilltänkta sekvensen av steg en användare kan ta på en webbplats eller i en applikation för att utföra en viss uppgift. Kan också hänvisa till en visualisering (flödesschema, UX-flödesdiagram) som kartlägger dessa steg och beslutspunkter.
Representerar det bredaste perspektivet och omfattar en användares interaktioner och upplevelser av ett varumärke över alla potentiella plattformar och kanaler (online och offline).
Omfång
Fokuserar på interaktioner på en enskild webbplats eller i en applikation.
Omfattar alla potentiella interaktioner med ett varumärke, både online och offline.
Tidslinje
Fokuserar vanligtvis på de steg som krävs för att slutföra en specifik uppgift.
Börjar ofta långt innan en användare besöker en specifik webbplats eller använder en applikation och kan fortsätta långt efter att man har slutat använda en viss produkt.
Relation
Representerar ett segment eller en komponent av den större kundresan.
En del av den större kundresan.
Syfte
Skapas främst under designfasen för att planera optimala vägar för att användaren ska nå specifika mål i en digital produkt.
Används för att förstå den helhetsupplevelse en kund får av ett varumärke över tid och över alla kontaktpunkter.
Exempel
Slutföra ett köp, registrera sig för ett nyhetsbrev eller återställa ett lösenord.
Inledande varumärkeskännedom, interaktion i sociala medier, webbplatsbesök, appanvändning, kundtjänstinteraktioner, produktrecensioner och upprepade köp.

Vilka är fördelarna med användarflödesdiagram?

Användarflödesanalyser inkluderar diagram som fungerar som färdplaner som hjälper er att skapa en optimal användarupplevelse. Användarflödesdiagram har flera fördelar:

  • De visar hur användare navigerar på webbplatser eller i applikationer
  • De visualiserar användarupplevelsen
  • De optimerar användarflödet
  • Feedback från teammedlemmar tas emot effektivt

Nedan kommer vi att gå igenom alla fördelar med användarflödesanalyser och diagram.

Visualiserar hur användare navigerar.

Få en inblick i användarnas upplevelse när de navigerar på er webbplats eller i er applikation. Det händer lätt att man är så bekant med företagets produkt att navigeringen och användarupplevelsen verkar enkel, men det kanske inte är kundens upplevelse.

Användarflödesdiagram och analyser hjälper er att se er webbplats eller applikation ur användarens perspektiv. Ni kan se vad de stöter på, identifiera störningar och hinder, hitta metoder för att göra upplevelsen smidigare och säkerställa att ni anpassar era mål efter användarnas behov.

UX-visualisering.

En användarflödesanalys kan också ge en överblick över er applikation och visa hur olika delar och sidor fungerar tillsammans. Det är lätt att fokusera på en del av webbplatsen för ett specifikt projekt och förlora helhetsbilden. En användarflödesanalys visualiserar hela upplevelsen så att ni kan optimera alla resor.

Ett användarflödesdiagram visar hur sidor och steg samverkar för att förbättra eller försvåra en användares upplevelse när de navigerar i er produkt. Den här vyn gör att ni enkelt kan identifiera återvändsgränder, sidor som inte leder någonstans och dåligt konstruerade sökvägar.

En av de främsta fördelarna är möjligheten att identifiera flaskhalsar och friktionspunkter i den digitala upplevelsen. Flödesanalyser identifierar exakt var användare stöter på svårigheter, upplever fördröjningar, överger uppgifter eller helt och hållet lämnar webbplatsen eller applikationen. Att åtgärda sådana hinder är grundläggande för att underlätta kundresan.

Genom att systematiskt åtgärda identifierade flaskhalsar och göra navigeringen smidigare kan företag avsevärt förbättra effektiviteten för användare som försöker uppnå vissa mål, oavsett om det handlar om att hitta information, slutföra en transaktion eller använda en funktion. Det bidrar direkt till en optimerad användarupplevelse.

Ett exempel på ett användarflödesdiagram

Optimera användarflödet.

Användarflödesanalyser är viktiga när ni vill experimentera med förändringar innan de implementeras. Om en navigeringsändring föreslås eller ett nytt webbplatsavsnitt behöver läggas till kan ni först rita in det i användarflödesdiagrammet. Det gör att ni enkelt kan demonstrera och diskutera var det passar in, inte bara i webbplatsens arkitektur, utan i användarresan.

Att visualisera förändringar i användarflödet gör att applikationen fokuserar på användarna och hjälper era team att upptäcka problem innan de implementeras. Ni undviker att implementera otestade ändringar som kan påverka användarflödet negativt och som kan kosta både tid och resurser att åtgärda i efterhand.

Ta emot feedback från teammedlemmar effektivt.

När man konsoliderar feedback från flera teammedlemmar, särskilt kollegor inom försäljning och marknadsföring som inte är experter på UX, är en användarflödesanalys ett effektivt sätt att centralisera alla insikter. Eftersom användarflödesdiagram är visuella gör de det enklare att demonstrera navigeringen i applikationen för intressenter från olika avdelningar. En användarflödesanalys inkluderar ett diagram med en enkel förklaring av former, lättförståeliga sökvägar och minimal text så att viktiga samarbetspartners enkelt kan ge feedback.

Så här skapar ni ett användarflödesdiagram.

Att skapa ett användarflödesdiagram kräver användarstudier, ingående kunskaper om produktens värde och kreativt tänkande. Användarflödesdiagram är den primära komponenten i användarflödesanalyser.

  1. Förstå kundresan.

Det första steget i att utforma ett användarflödesdiagram är att förstå era användare och deras kundresa.

Ni kan lära känna era användare genom att skapa engagerande kundpersonas. En kundpersona är en representation av ett viktigt målgruppssegment som kan hjälpa er att förstå era användares behov, önskemål, motivationer och beteenden. Kundpersonas kan hjälpa er att avgöra vilken information som ska finnas på varje sida av webbplatsen för att övertyga användarna att navigera till nästa steg i flödet.

Förutom personas kan ni överväga att kartlägga kundresan där ni beskriver varje steg en kund tar med organisationen, från introduktion till köp. När ni förstår hela kundresan för varje persona kan ni se var er webbplats eller applikation kommer in i bilden. Det kan ge avgörande insikter om användarupplevelsen som ni bör erbjuda. Användare som interagerar med webbplatsen tidigt i kundresan behöver ett annat användarflöde än personas som interagerar med applikationen mot slutet av resan.

  1. Identifiera och anpassa era mål efter användarens mål.

Specifika avsnitt eller sidor på er webbplats har olika syften, till exempel att göra ett köp, prenumerera på ert nyhetsbrev, registrera en gratis provperiod eller registrera för ett webbinarium. Men de kanske inte korrekt återspeglar användarnas mål.

Att identifiera en användares mål kan vara svårare, men ni kan hänvisa till era personas och kartan över kundresan som ni har skapat. Undersök kundernas smärtpunkter under resans olika faser när de använder era applikationer. När ni väl känner till era användares mål kan ni utforma eller justera användarflödet för att möta dem där de befinner sig på sin resa, leverera det de letar efter och ta dem till den önskade slutpunkten.

Det kan verka motsägelsefullt att börja med användarens mål snarare än era mål, men ni måste veta vad användarna vill ha innan ni kan övertyga dem att navigera till slutet av ert flöde.

  1. Ta reda på hur användarna hittar er.

Nu när ni vet var användarflödet slutar är det dags att ta reda på var det börjar. Granska era kundresekartor och gör en lista över alla sätt som användare hittar er, er produkt och er webbplats. Det här är några av de många utgångspunkterna för ert användarflöde.

Några andra vanliga utgångspunkter är bland annat:

  • Direkt trafik
  • Organiska sökningar
  • Sociala medier
  • E-post
  • Betalda annonser
  • Hänvisningssajter
  • Pressrum

Hur användare kommer in på er webbplats säger mycket om deras behov och hur lång tid det tar för dem att nå slutpunkten. Till exempel kan en användare som når er webbplats via direkt trafik redan veta vad de vill ha och gå direkt till er produkt, medan en användare som klickar på en annons kanske inte känner till ert varumärke och kan klicka runt slumpmässigt på webbplatsen.

  1. Bestäm vilken information användarna behöver.

Sedan ska ni fylla i luckorna mellan slutpunkten och de olika startpunkterna i ert användarflöde för att ta reda på exakt hur ni optimerar målgruppens upplevelse och vägleder människor genom er webbplats. Använd era kundpersonas och kundresekartan för att identifiera dessa steg som bör åtgärda smärtpunkter, eliminera farhågor och tvivel och ge köparna den information de söker.

Om potentiella kunder till exempel regelbundet besöker er webbplats via en betald annons och sedan klickar sig vidare till sidan ”Om oss”, betyder det att er målgrupp vill veta vem de eventuellt köper från. För att göra användarupplevelsen smidigare kan ni inkludera företagsinformation på landningssidan eller skapa en tydlig CTA från produktsidan till sidan Om oss.

Tidpunkten för informationen är också avgörande för att säkerställa att användarna får det de behöver för att gå vidare i användarflödet. Tänk på vad användarna vill uppnå, vad som får dem att tveka och vilka frågor de har under de olika stegen. Optimera sedan stegen i användarflödet för att åtgärda problemen vid rätt tidpunkt.

Användarflödesdiagrammets form och symbolförklaring

  1. Kartlägg och visualisera flödet.

Nu vet ni vad användarna behöver i varje steg av användarflödet, från början till slut. Då är det dags att visualisera det. För att kartlägga användarflödet kan ni använda en fysisk eller digital whiteboardtavla eller en programvara som gör det enkelt att skapa och samarbeta.

  1. Samla in feedback, finslipa och slutför.

När ni har gjort klart ert användarflödesdiagram kan ni dela det med andra teammedlemmar för att få feedback.

Ge det till intressenter i hela organisationen, bland annat formgivare, utvecklare, produktingenjörer, säljare och marknadsförare. Deras synpunkter kan hjälpa er att identifiera eventuella problem i flödet och hitta bättre sätt att effektivisera och förbättra användarupplevelsen. Granska er feedback och gör ändringar vid behov.

När det är godkänt kan ni ta ert färdiga användarflödesdiagram till UX-designers, webb- och applikationsutvecklare och ingenjörer som omvandlar flödet till en praktisk digital resurs. De kan testa användarflödet med verkliga användare och använda deras feedback för att förbättra webbplatsen eller applikationen ytterligare.

Bästa praxis för användarflödesdiagram.

Exempel på användarflödesdiagram

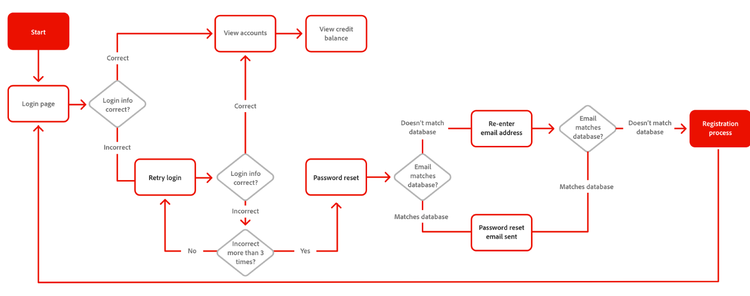
Detta enkla UX-flöde visar varje steg med hjälp av universella former, symboler och färger. Ytterligare text längs pilarna anger resultaten av olika beslut, till exempel om inloggningsinformationen är korrekt eller om användaren klickade på ”ja” eller ”nej”.

Att skapa effektiva användarflödesdiagram är avgörande för att tydligt kommunicera insikter och uppmuntra till åtgärder. Att följa bästa praxis säkerställer att visualiseringarna inte bara är estetiskt tilltalande utan också korrekta, begripliga och ändamålsenliga.

  • Definiera målgrupp och syfte. Innan ni skapar en visualisering ska ni tydligt identifiera den avsedda målgruppen, den specifika frågan som visualiseringen syftar till att besvara eller det beslut den avser att informera om. Anpassa komplexiteten och detaljnivån därefter.
  • Välj lämpliga visualiseringstyper. Välj ett diagram eller en tabell som korrekt visar data och de utforskade sambanden. Även om flödesscheman är specifika för väganalyser gäller allmänna principer. Använd stapel- eller linjediagram för enkla jämförelser över tid eller mellan kategorier, undvik cirkeldiagram för flera kategorier eller exakta jämförelser. Använd speciella verktyg som flödesvisualiseringar i Adobe Analytics eller Adobe Customer Journey Analytics för att analysera användarvägar.
  • Prioritera enkelhet och tydlighet. Undvik visuell röra. Ta bort icke-väsentliga element som överdrivna rutnät, överflödiga etiketter eller rent dekorativ grafik. Använd tomma utrymmen för att separera komponenter och skapa en visuell struktur. Det primära fokuset bör alltid ligga på att göra informationen lättförståelig, inte på en fulländad design.
  • Använd färg strategiskt och ansvarsfullt. Färg bör tjäna ett syfte – att differentiera kategorier, markera viktiga datapunkter, indikera intensitet (som i värmekartor) eller upprätthålla varumärkesimagen. Använd en begränsad palett, neutrala primärfärger och använd ljusare accentfärger sparsamt för att framhäva saker. Se till att färgvalen är konsekventa (till exempel att samma färg inte representerar olika saker) och tillgängliga med hänsyn till användare med nedsatt färgseende.
  • Använd tydliga etiketter och titlar. Alla viktiga komponenter, axlar, noder, banor, segment, ska vara tydligt och konsekvent märkta. Skriv informativa titlar som sammanfattar visualiseringarnas huvudämnen. Använd verktygstips eller anteckningar för att ge ytterligare sammanhang eller ange exakta värden utan att det blir rörigt i huvudvyn.
  • Använd lämplig dataskalning. Se till att skalorna korrekt återspeglar data. Stapeldiagramsaxlar bör vanligtvis börja på noll för att förhindra att proportioner visas felaktigt. Välj mellan linjära och logaritmiska skalor baserat på datafördelningen och den berättelse som framförs. Använd konsekventa skalor när ni jämför flera diagram sida vid sida.
  • Utnyttja interaktivitet när det är möjligt. Moderna analysplattformar har ofta funktioner för interaktiva visualiseringar. Funktioner som att hovra över detaljer, klickbara noder för detaljgranskningar, filtreringsalternativ och zoomning ger användarna möjlighet att utforska informationen själva, ställa följdfrågor och få en djupare förståelse. Med information på begäran är den första vyn tydlig och användarna kan sedan studera data mer ingående.
  • Ange nödvändiga sammanhang. Visualiseringar fungerar sällan ensamma. Bifoga förklarande texter som förtydligar vad informationen representerar, lyfter fram viktiga resultat och förklarar eventuella nyanser eller begränsningar.
  • Testa förståelsen. Testa när så är möjligt visualiseringar med representanter för målgruppen för att säkerställa att de tolkar informationen korrekt och att det avsedda budskapet är tydligt. Iterera baserat på feedback.

Implementera användarflödesanalyser med Customer Journey Analytics.

Flödesanalyser, särskilt när de tillämpas på kundbeteende i digitala miljöer, går utöver uppföljning av kundvägar och är ett strategiskt måste för moderna företag. De gör att organisationer kan förstå hur användare navigerar i digitala tillgångar, identifiera viktiga friktionspunkter eller möjligheter och i slutändan optimera upplevelserna för att driva viktiga affärsresultat som högre produktivitet, fler konverteringar samt ökad kundnöjdhet och lojalitet.

Med Customer Journey Analytics kan ni utnyttja den fulla potentialen hos användarflödesanalyser. Det tillhandahåller avancerade verktyg för djupgående, flexibla och skalbara undersökningar av användarflöden, plus funktioner för interaktiv utforskning, interdimensionella analyser, robust segmentering och framför allt integrering av data över flera kanaler.

Att investera i flödesanalysmetoder och tillhörande teknik är en teknisk uppgradering och ett strategiskt åtagande. De insikter som ni får påverkar direkt den digitala kundupplevelsen, effektiviserar verksamheten och bidrar i slutändan positivt till resultatet. Att bemästra flödesanalys kräver skarpa analytiska färdigheter för att tolka data, kunskaper om kraftfulla verktyg som Customer Journey Analytics och en strävan att förstå kunderna och den bredare kontexten för kundresan.

Adobe Customer Journey Analytics förser ert företag med viktiga data för att utveckla kundresorna som ni kan använda för att skapa användarflödesdiagram för er webbplats eller applikation.

Se en översiktsvideo  om hur Customer Journey Analytics kan hjälpa er att bygga robusta användarflöden genom att kombinera åratal av kundbeteendedata från alla kanaler i ett enda gränssnitt.