インサイド部門への送客数が5倍に -マイナビのB2Bマーケティング最適化戦略

A group of people sitting at tables in front of a screen Description automatically generated

デジタルマーケティングにおいて、顧客を理解し、パーソナライズされたコンテンツを届けることが業績向上のカギになりますが、カスタマージャーニー設計やツール実装に苦慮しているマーケターは少なくありません。2024年9月27日に開催されたAdobe Marketo Engage ユーザー総会「MUG Day」では、株式会社マイナビの唐啓祐氏、岸怜奈氏が登壇。パーソナライズ施策においてAdobe Marketo Engageをフル活用し、インサイド部門への送客率5倍を達成するまでの歩みについて、解説いただきました。

人事ソリューション事業におけるパーソナライズ施策での活用

マイナビは「一人ひとりの可能性と向き合い、未来が見える世界をつくる。」をパーパスに掲げ、人々の人生に寄り添い、サポートする多様な事業を展開しています。就職、転職、アルバイトなどを中心とした情報サービスや人材紹介サービス、また進学、ウエディング、ニュース、農業など、多数の生活情報メディアを運営しています。

唐氏、岸氏が所属するのは「マイナビ研修サービス」の事業部門。採用や人材育成、組織開発に関連した各種HRソリューションを企業向けに提供/販売されています。直接のターゲットとなる顧客は、企業内の人事部門、経営企画部門、経営層であり、まさにB2B型のビジネスモデルをとっています。

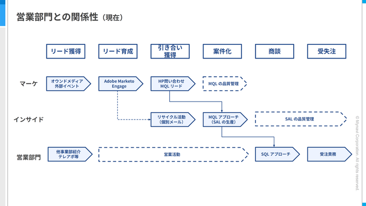
事業部門は3つの統括部門により構成されており、唐氏、岸氏はこのうち事業運営統括部門内のマーケティングチームをご担当。そのうち、唐氏はインサイド部門も統括しており、マーケティング部門と深く連携しながら業務最適化されているとのことです。webサイトなどでいかにリードを獲得し、その情報をどれだけインサイドセールス部門や営業部門と共有できるかが、業務上の大きなミッションです。

唐氏によれば、専任マーケティングチームの設立は2020年頃と比較的最近であり、それまでは営業部門が単独でリード獲得を行っていました。マイナビの他事業部門からの紹介などが主な獲得手段だったと言います。

これが24年の今、体制は一変。オウンドメディアや外部イベントなどを通じて獲得したリードとのエンゲージメントに、Adobe Marketo Engageを全面的にご活用いただいております。

ダイアグラム 自動的に生成された説明

当初の課題は「ターゲットの見極め」&「MQL精度」

「マイナビ研修サービス」でAdobe Marketo Engageを導入したのは19年。そこから準備期間を経て20~21年に運用をスタートさせています。唐氏は、「我々の事業部門は商材が100近くあるため、その中から注力商材を選び出して、(Adobe Marketo Engageの一機能である)エンゲージメントプログラム(EP)による運用を始めました」と、当時を振り返ります。ただ残念ながら、当初はなかなか成果が上がらなかったそうです。

その課題や原因は何だったのでしょうか。一つの要因として考えられたのが、ターゲットとなる人事部門の業務が極めて手広い点です。人事部門と一口にいっても、その職掌は極めて広く、採用、社内配置、育成、人事評価、さらには労務管理なども含まれます。となれば、採用担当者に給与関連のソリューションをアピールしても響きません。「より多くのペルソナを想定してEP設計すればいいと思われるでしょうが、担当者2人では何年かかるか分かりません。ここがまず課題でした」(唐氏)。

こうした中でも地道に改善を続け、22年までには、商材ベースではなく、各リードの興味関心に基づいたパーソナライズを徹底する運用体制を構築。さらにこのタイミングで、インサイドセールス部門が新設され、一定の成果を上げ始めましたが、新たな課題も発生しました。

「お客様の行動スコアが一定の閾値を超えたり、資料をダウンロードしたりすると、MQL(Marketing Qualified Lead)としてインサイドセールスに情報を渡しますが、“顧客へのアプローチ活動に役立たない”という不満が出てきました。『なぜMQLになったのか』の背景まできちんと伝えられないと、インサイドセールスとしては情報を活用しづらいためです」(唐氏)

1週間ごとにストリーム移動を判定し、自動処理

唐氏、岸氏はこれら現場の声を反映させ、新たなEPを設計し、23年から運用を進め、現在に至っています。岸氏からは、EP設計の詳細が語られ、具体的には「興味醸成」と「課題感醸成」という、2つのEPを並行運用していると言います。

1. 興味醸成

「マイナビ研修サービス」への信頼醸成を目的としたフェーズです。新規顧客は、この興味醸成EP内のストリーム(EP内のリードのナーチャリングに使用する優先順位付けされたコンテンツのプール)にまず割り当てます。その上で、岸氏らの部門では商材/ソリューションを5テーマ(ジャンル)に分けており、この5テーマ別にメールを出し分けています。どのメールがクリックされたかで興味ジャンルを類推し、配信メールをさらにパーソナライズしていくのです。

人事部門の職掌の広さという点も、このEPでは考慮されています。「配信対象者の職掌や役割は、常に変化するため、興味ジャンルは高頻度に移り変わり続けます。そこで、webサイトの閲覧履歴やメールアクティビティ履歴をもとに、1週間ごとに顧客の興味を測り、ストリームの移動までを自動化させています」(岸氏)。

個別に送られるメールには、ストリームに沿った内容をメインコンテンツとして掲載しつつも、別テーマのコンテンツもサブ的に盛り込みます。あるテーマについてのクリックが極端に増えると、これを1週間単位で判別し、ストリームを変更するという構成です。

もし、ストリームを変更したにも関わらず反応率が落ちた場合は、“休眠”のストリームへ再移動させ、メールの配信頻度を減らし、改めてパーソナライズをやり直す工夫もされています。

ダイアグラム 自動的に生成された説明

また、顧客の行動に対するスコアの付与は必ず1点ずつとし、優劣はつけていません。特定のスコアや一定のスコアを超えた時点でストリームを移動させる運用だと、スコアの“累積値”が絶対の評価軸になりがちです。しかし岸氏らが扱う商材の場合は、“時系列でのスコア変動”に着目し、その期間内に最もスコアの高かったストリームへ変更させるほうが良い、と判断したそうです。

なおストリームの移動には「スマートリスト」機能を使用。しかし、「○○点以上のスコアを変更済み」というフィルターがないため、「最小回数○○回以上データを変更」というフィルターで代替されているとのこと。

メールの作成にあたっては、「スニペット」機能を多用していることも岸氏から紹介されました。メールのフッターでよく使われる機能ですが、顧客属性に応じたコンテンツの差し替えでも活躍してくれると、その利便性に太鼓判を押しました。

「配信メール数は300本以上あり、それぞれに記事ランキングを入れているのですが、スニペットを使えばメール1本1本の確認の手間が減ります。今では、1つのメールに対して約60%をスニペット化しており、元々40分かかっていた作業時間が10分 になるなど、大きな工数削減効果がありました」(岸氏)

2. 課題感醸成

興味醸成EPで一定のスコアを超えたリードは、課題感醸成EPへと移動させます。ここでもまた、①興味醸成EPでどのカテゴリのメールを送っていたか、②直近の送付メールでクリックしたリンクのカテゴリは何か、③直近1カ月のweb閲覧履歴をもとに、ストリームが分けられます。

この状態で、特定のwebページが閲覧されると、関連する商材の紹介メールを配信。このメールもスニペット機能でカスタマイズされ、顧客が興味を持っているであろう商材以外に、現在人気のある商材、併せて検討してもらえそうな商材の提案が行われます。

このメールをもって、顧客が自発的に問い合わせをしてくれるケースもありますが、もし動きがなければ、ここでインサイドセールス部門へ情報を引き継ぐとのこと。Adobe Marketo Engageから、岸氏らの部門でCRMとして利用しているkintoneへ、顧客の細かな行動も含めたログが自動出力/反映される体制が、すでに整えられているそうです。

ダイアグラム 自動的に生成された説明

インサイド部門への送客は5倍に

EPの改良により、メールの効果は劇的に向上しました。それまでのメールの平均値は開封率が15.6%、クリック率は1.3%でしたが、興味醸成EPにおいては開封率61.8%、クリック率6.9%を記録しています。またマーケティング部門からインサイドセール部門への送客数は約5倍へと伸長。1企業あたりの案件も増えたそうです。

そして岸氏は改めて、「新規施策を実施するための時間や、工数が確保できるようになったのは大きな成果でした」と強調します。メール運用担当者は2名と少数のため、1本あたり40分かけてメールを作っていては、それだけで手一杯でした。

しかしAdobe Marketo Engageの各機能を使い、一括管理などを推し進めた結果、前述のようにメール1本あたりの作業時間は10分へと削減。当初はEP刷新に1年以上かかると見られていたものが、発案から2カ月で運用をスタートさせました

こうしてリード獲得の成果は上がってきていますが、唐氏によれば、やるべきことはまだまだ山積みだと言います。リードのタギング率の改善、Adobe Targetによるwebサイト自体のパーソナライズにも取り組んでいきたいと述べ、講演を締めくくりました。