The user experience (UX) on a website or application can determine whether a visitor makes a purchase, becomes a loyal user or navigates to a competitor. A user flow diagram is a critical tool for developing the ideal user experience— one that keeps visitors engaged and guides them toward becoming long-term customers. This guide provides an exhaustive analysis of user flow diagrams covering foundational concepts, business value, a step-by-step creation process, practical examples and advanced best practices.
This post will cover:
What is user flow?
A user flow is the path a user takes through a website or application to complete a specific task. However, a more sophisticated understanding reveals it as a visual narrative of a user's interaction with a product to achieve a goal. It maps every possible step, decision and interaction — from a designated entry point to a successful final action — serving as the essential blueprint for user experience.
The primary purpose of a user flow diagram is to enable teams to analyse and optimise this path, ensuring that it is as intuitive, efficient and frictionless as possible. It represents a shift toward proactive design for success rather than a reactive one. Much like an architectural blueprint guides the construction of a building — to ensure all rooms are logically connected and serve a clear purpose — a user flow diagram guides the development of a digital product, providing a coherent and effective user experience. While it employs the conventions of a standard flowchart, a user flow is distinct in its specific focus on the user's perspective and knowledge within a product, which is why it is often referred to as a UX flow or workflow.
Framing a user flow as a strategic narrative transforms it from a simple technical diagram into a powerful communication tool. Each diagram tells a story — a new user signs up, a customer completes a purchase, a listener creates a playlist. This perspective compels designers and stakeholders to think in terms of plot (the user’s goal), characters (the user personas) and conflict (friction points and decisions). For non-technical stakeholders in marketing or sales, critiquing a "story" is far more intuitive than deciphering a technical chart — elevating the user flow from a design artefact to a central piece of the product's strategic documentation.
How to create a user flow diagram.
Creating a user flow diagram requires thorough user research, a deep understanding of your product’s value and creative thinking. The process is not a linear checklist but an iterative cycle of learning and improvement, moving from research to hypothesis, visualisation, testing and refinement.
1. Understand your customer journey and user goals.
Before any diagramming can begin, it is essential to understand for whom the design is. This requires deep user research.
- Create buyer personas: Develop detailed, fictional representations of key audience segments. These personas should go beyond simple demographics to include their motivations, needs, behaviours and pain points. They become the protagonists of the user flow narrative, ensuring design decisions are grounded in real user characteristics.
- Build a customer journey map: This map outlines the user's entire interaction with the brand — from initial awareness through various touchpoints to post-purchase loyalty and advocacy. It provides critical context for the user flow, revealing where the website or app fits into the user's broader experience and their emotional state upon arrival.
2. Align business and user objectives.
Every user flow must have a clear and defined purpose, which requires aligning two distinct sets of goals.
- Identify your business goal: Clearly articulate what the organisation wants the user to accomplish. This could be a transactional goal, like making a purchase, a lead generation goal, like subscribing to a newsletter or an engagement goal, like starting a free trial.
- Identify the user's goal: Referencing the personas and journey maps, determine what the user is trying to achieve. What problem are they trying to solve by interacting with this part of the product?
- Prioritise the user's goal: While it may seem counterintuitive, an adequate flow must prioritise the user's objective. A user cannot be guided to a business destination until their own needs are met. The flow must be designed to solve the user's problem first, which then creates the conditions that lead them toward accomplishing the business objective.
3. Identify all user entry points.
A user flow has a defined endpoint, but it can have many different starting points. It is crucial to identify all the ways users arrive at a digital property.
- Leverage analytics: Use web analytics tools to identify primary traffic sources. Common entry points include direct traffic, organic search, paid advertising, social media, email marketing and referral sites.
- Contextualise entry points: Each entry point provides valuable insights into the user's intent and familiarity with the brand. A visitor arriving via direct traffic may be a loyal customer who knows exactly what they want. In contrast, a visitor from a paid ad may be a first-time user who requires more information and trust-building signals. The user flow must account for these different starting contexts to provide a tailored experience.
4. Determine user needs.
This step involves connecting the start and end points by outlining every screen, action and decision in between.
- Think like the user: At each stage of the flow, ask critical questions from the user's perspective: What do they want to accomplish on this page? What information do they need to feel confident proceeding? What are their potential hesitations, fears or doubts?
- Address pain points proactively: Use research to anticipate and resolve user concerns at the right moment. For instance, if data shows that users arriving from an advertisement frequently navigate to the "About" page, it indicates a need for trust. The flow can be streamlined by incorporating a trust-building element, such as a customer testimonial, directly on the ad's landing page.
- Start with an outline: Before using a visual tool, create a simple written or text-based outline of the steps. This low-fidelity approach helps focus on the logical sequence of the flow without the distraction of visual design, making it easier to identify logical errors or unnecessary steps.
5. Visualise the user flow diagram.
With a logical outline in place, the next step is to translate it into a visual diagram.
- Choose Your Tool: Select a tool that fits the team's needs. Options range from collaborative digital whiteboards to dedicated diagramming to integrated design platforms.
- Use the Standard Visual Language: Adhere to the conventional shapes and symbols to ensure the diagram is universally understood. This visual consistency is paramount for effective cross-functional communication.
- Map the Flow: Start with the designated entry point shapes and visually map out each step, decision and screen until you reach the final endpoint. For complex flows with multiple branches, consider using colour-coding or frames to visually group related paths and improve readability.
6. Get feedback, refine and adjust the user flow diagram.
A user flow diagram should be treated as a living, collaborative document, not a static, solo artefact.
- Internal feedback: Share the diagram widely with stakeholders across the organisation, including designers, developers, product managers, marketers and sales representatives. Each unique perspective can help to identify potential friction points and opportunities for improvement that might have been overlooked.
- User testing: The most critical validation step is to test the flow with real users. This can be done by having users attempt to complete the designated task using a prototype based on the flow. Their behaviour, feedback and success rates provide the ultimate source of truth for refining and optimising the experience.
- Iterate and finalise: Apply the feedback gathered from both internal stakeholders and real users to make necessary changes. The user flow is not meant to be a one-time creation; it should be regularly updated to reflect changes in the product, user behaviour and business goals.
User flow examples.
Here are two examples of real-life user flow diagrams:
This simple UX flow uses most of the universal shapes and symbols, as well as colours, to communicate each step.
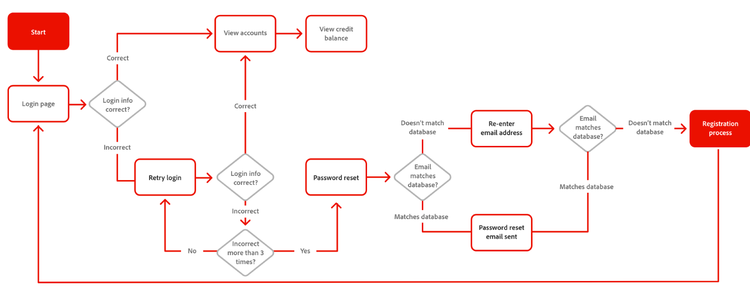
This user flow adds additional text along the arrow lines to communicate the results of each decision, such as whether the user clicked “yes” or “no.”
Why are user flow diagrams invaluable?
User flow diagrams are an indispensable strategic asset that delivers tangible business value. They provide a structured framework for enhancing user experience, streamlining development and aligning teams around a shared vision. User flow diagrams are like road maps that help you to create the best possible user experience. They accomplish several essential purposes.
Achieve a holistic product view.
During development, teams can become siloed, focusing on individual features or pages without seeing the bigger picture. A user flow diagram provides a crucial bird's-eye view, illustrating how every screen and step functions as part of a larger, interconnected system. This holistic perspective is essential for identifying critical flaws, such as dead ends, orphaned pages and poorly constructed paths, that degrade the overall user experience and can lead to user drop-off.
Enable low-risk, high-impact optimisation.
One of the most significant advantages of a user flow diagram is its ability to serve as a low-cost sandbox for experimentation. Before committing expensive engineering resources, teams can propose, visualise and debate changes — such as adding a new site section or altering a navigation path — directly on the diagram. This pre-development validation enables teams to identify potential design flaws early, thereby saving considerable time and resources by preventing costly post-launch fixes and rework.
Promote cross-functional collaboration.
A user flow diagram serves as a universal language that bridges departmental divides. Its clear visual format and simple, standardised conventions make complex processes understandable to all stakeholders, from engineers who need to see the complete logic to sales and marketing teams who want to identify conversion opportunities. This shared understanding makes it an exceptionally efficient tool for gathering diverse feedback and aligning the entire organisation on the user's journey.
Ultimately, the user flow diagram functions as a linchpin for business operations. It connects the strategic layer (business goals), the tactical layer (marketing campaigns) and the operational layer (development) of a project. By providing a single source of truth, it reduces ambiguity, minimises miscommunication between departments and streamlines the entire product development lifecycle. Its return on investment, therefore, extends far beyond UX improvements to encompass significant gains in operational efficiency and business alignment.
Show how users navigate.
Gain insight into your users’ experience as they navigate your website or app. It’s easy to become so familiar with your company’s product that navigation and user experience seem simple, but that may not be the customer’s experience.
A user flow diagram helps you to see your site or app’s flow from a user’s perspective. You can observe what they encounter, identify friction and hurdles, find methods to make the experience seamless and ensure that you align your goals with your users' needs.
Visualise user experience (UX).
A user flow can also provide a bird’s-eye view of your app and illustrate how every piece and page work together. It’s easy to get focused on one part of the website for a specific project or season and lose sight of the big picture. A user flow visualises the entire experience, allowing you to optimise for every journey.
A user flow diagram helps illustrate how pages and steps work together to bolster or hinder a user's experience navigating your product. With this view, you can easily identify dead ends, orphaned pages and poorly constructed paths.
Promote constant feedback.
When consolidating feedback from multiple team members, especially non-UX colleagues in sales and marketing, a user flow diagram is an efficient way to gather everyone's insights.
Since user flow diagrams are a visual medium, they make it easier to demonstrate app navigation to stakeholders of all departmental backgrounds. A user flow diagram features a simple key of shapes, easy-to-follow paths and minimal text, allowing critical collaborators to provide their valuable feedback easily.
Build user flows with Adobe Customer Journey Analytics (CJA).
User flow diagrams help you to plan digital assets and provide an optimal user experience, making it easier to convert visitors to customers and customers to lifelong users. When you’re ready to transform the UX of your website or app, start with insights from your customer personas and their journey maps.
Adobe Customer Journey Analytics provides your business with vital data to develop customer journeys you can use to make user flow diagrams for your website or app.
Watch an overview video on how Customer Journey Analytics can help you to build robust user flows by combining years’ worth of customer behaviour data from every channel into a single interface.